Některé členské státy přijaly vlastní klimatické zákony stanovující mj. i národní cíle v ochraně klimatu, ČR však zatím touto cestou nesměřuje. Legislativa Česka v oblasti změny klimatu je tak ve velké míře utvářena mezinárodními dohodami a úmluvami (např. Pařížskou dohodou) a legislativou EU, Zelenou dohodou pro Evropu a balíčkem opatření Fit for 55.
Povinnost řešit ochranu klimatu a adaptaci na klimatickou změnu je nicméně zmiňována v některých českých legislativních normách, které hrají roli při plánování, přípravě a schvalování/povolování projektů, např. zákon č. 283/2021 Sb. (stavební zákon), či zákon č. 100/2001 Sb. (zákon o posuzování vlivů na životní prostředí). Z dokumentací a stanovisek vzniklých při přípravě projektů v souvislosti s postupy dle uvedených zákonů je tedy možné čerpat informace potřebné pro prokázání splnění podmínky DNSH v oblasti klimatu.
Povinnost na zabezpečení posouzení (CP) je daná v Nařízení Evropského parlamentu a rady (EU) 2021/1060 ze dne 24. června 2021, Článek 73 (2): Při výběru operací řídící orgán: j) zajistí prověřování infrastruktury s očekávanou životností alespoň pět let z hlediska klimatického dopadu.
3.1.1.2. a) Mitigace (ochrana klimatu)
Na národní úrovni byla dne 22. března 2017 vládou schválena Politika ochrany klimatu v České republice, která se zaměřuje na snižování emisí skleníkových plynů v ČR. Tato strategie určuje cíle a opatření ČR v oblasti ochrany klimatu do roku 2030 a představuje dlouhodobou strategii nízkoemisního rozvoje s výhledem do roku 2050. V návaznosti na stanovení příspěvků ČR ke klimaticko-energetickým cílům EU v oblasti snižování emisí skleníkových plynů, zvyšování podílu obnovitelných zdrojů energie a zvyšování energetické účinnosti byl rovněž vládou schválen dne 13. ledna 2020 Vnitrostátní plán České republiky v oblasti energetiky a klimatu. Dne 18. října 2023 vzala vláda ČR na vědomí návrh aktualizace Vnitrostátního plánu České republiky v oblasti energetiky a klimatu, který nastiňuje způsob, jak česká ekonomika projde procesem dekarbonizace a jak bude plnit své evropské klimaticko-energetické závazky do roku 2030. Do konce 1. pololetí 2024 bude probíhat iterativní proces s Evropskou komisí, předložení finální verze je plánováno do 30. června 2024.
3.1.1.2.b) Adaptace (přizpůsobení se klimatické změně)
Základními dokumenty na národní úrovni pro oblast adaptace na změnu klimatu jsou Strategie přizpůsobení se změně klimatu v podmínkách ČR - aktualizace pro období 2021-2030, která je v souladu s Adaptační strategií EU, implementačním dokumentem národní adaptační strategie ČR je Národní akční plán adaptace na změnu klimatu – aktualizace pro období 2021-2025. Komplexní studie dopadů zranitelnosti a zdrojů rizik souvisejících se změnou klimatu v ČR (aktualizace 2019) vyhodnocuje sledované a pravděpodobné budoucí dopady změny klimatu v jednotlivých oblastech zájmu/sektorech, zranitelnost a zdroje rizik na celostátní úrovni a provádí základní ekonomické analýzy.
Strategie přizpůsobení se změně klimatu v podmínkách ČR - aktualizace pro období 2021-2030: strategie je zaměřena na řešení všech významných projevů změny klimatu v Česku. Jejím cílem je prostřednictvím navrhovaných opatření a úkolů „zvýšit připravenost České republiky na změnu klimatu – snížit zranitelnost a zvýšit odolnost společnosti a ekosystémů vůči změně klimatu a omezit tak její negativní dopady. Věnuje se hlavním oblastem dopadů změny klimatu v ČR (sektory): lesní hospodářství, zemědělství, vodní režim v krajině a vodní hospodářství, biodiverzita a ekosystémové služby, zdraví a hygiena, urbanizovaná krajina, cestovní ruch, průmysl a energetika, doprava, kulturní dědictví a bezpečné prostředí. Strategie je dobrým zdrojem dat pro samotné posouzení, v analytické části přehledně shrnuje pozorovaný a očekávaný vývoj klimatu ve světě a na území ČR.
Národní akční plán adaptace na změnu klimatu – aktualizace pro období 2021-202: akční plán je zaměřen na řešení všech hlavních projevů změny klimatu v Česku. Obsahuje 108 adaptačních opatření členěných do 322 konkrétních úkolů, které jsou uložené věcně příslušným ministerstvem, a specifikuje termíny plnění, relevanci opatření k jednotlivým projevům změny klimatu, zdroje financování a předpokládané náklady do roku 2025. V rámci přípravy Národního akčního plánu adaptace na změnu klimatu byl v roce 2016 byl sestaven soubor 98 indikátorů zranitelnosti, které poskytují komplexní pohled na zranitelnost České republiky vůči změně klimatu – Hodnocení zranitelnosti ČR vůči změně klimatu.
Na úrovni ČR je zpracovaná Komplexní studie dopadů zranitelnosti a zdrojů rizik souvisejících se změnou klimatu v ČR (aktualizace 2019), která je důležitým zdrojem dat pro posouzení a to nejen pro predikce klimatu do budoucnosti, ale obsahuje analýzu dopadu pro široké spektrum oblastí jako lesní hospodářství, zemědělství, vodní režim a vodní hospodářství, biodiverzita a ekosystémové služby, zdraví a hygiena, urbanizovaná krajina, cestovní ruch, průmysl a energetika, doprava, mimořádné události a ochrana obyvatelstva a životního prostředí.
V rámci krajů a měst je v několika případech zpracována adaptační strategie, která obsahuje podkladová data pro danou lokalitu v souvislosti se změnou klimatu, co je pro zpracování hodnocení adaptace projektu na změnu klimatu vhodných zdrojem dat (data pro expozici, zdroj informací pro analýzu citlivosti, zranitelnosti). Doporučujeme si ověřit před zadáním zakázky na 1. fázi posouzení přizpůsobení se projektu na změnu klimatu existenci daných dokumentů, kdy bude sběr dat pro expozici projektu jednodušší - měně finančně náročné - data budou zhotovitelovi poskytnuté v dané strategií.
Základním dokumentem na úrovní národní jsou Rámcová vodítka pro implementaci zásady „významně nepoškozovat“ životní prostředí (DNSH) a prověřování infrastruktury z hlediska klimatického dopadu v EU fondech v ČR, datum zpracování 20. prosince 2022. V kapitole 4 se dokument Rámcová vodítka věnuje oblastem mitigace a adaptace na změnu klima detailněji. Prověřování infrastruktury z hlediska klimatického dopadu se dle vodítek týká infrastruktury s očekávanou životností alespoň 5 let, a navazují na metodické dokumenty Evropské komise, Evropské investiční banky a dalších institucí Unie.
Hlavním metodický dokumentem (pro oba pilíře) zpracování daného posouzení je Technické pokyny k prověřování infrastruktury z hlediska klimatického dopadu v období 2021– 2027 (2021/C 373/01), ) ze dne 16. září 2021.
3.1.1.3.a) Mitigace (ochrana klimatu)
Základním vodítkem pro ČR je dokument Rámcová vodítka pro implementaci zásady „významně nepoškozovat“ životní prostředí (DNSH) a prověřování infrastruktury z hlediska klimatického dopadu (CP) v EU fondech v ČR. Informace v následujícím textu jsou citované z daného dokumentu a sumarizují důležité informace pro žadatele týkající se projektů, kde je nutné posouzení a požadavky na zpracování takového posouzení.
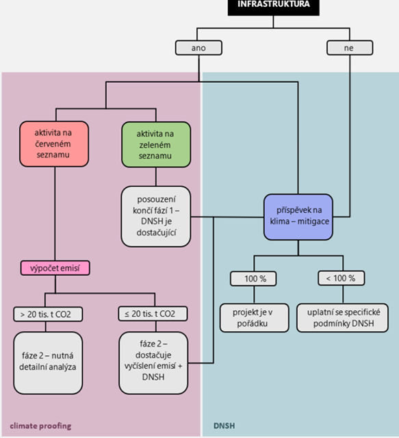
Prvním krokem je ujasnění si, jestli je dané posouzení nutné zabezpečit. Na tuto otázku odpovídá dokument Rámcová vodítka:
Dokumentace/ hodnocení Climate proofing CPM pro zmírňování změny klimatu (mitigace) má dvě fáze:
Pro určení, zda projekt skončí fází 1 nebo musí postoupit i do fáze 2 je rozhodující zařazení projektu na tzv. „zeleném“ nebo „červeném“ seznamu.
Projekty na červeném seznamu musí provést podrobnou analýzu. Na zeleném seznamu jsou aktivity, u kterých se má obecně za to, že při splnění zásady DNSH nebudou mít negativní dopad na plnění cílů v oblasti snižování emisí skleníkových plynů. V případech, kdy ale lze mít za to, že tyto projekty mohou překročit hranici 20 000tCO2ekv./rok, by měl ŘO zvážit postup těchto projektů do fáze 2. Na červeném seznamu jsou uvedené projekty, u kterých je nezbytné provést vyčíslení emisí a případně i podrobnou analýzu, protože mohou mít významný vliv na emise skleníkových plynů a samotná zásada DNSH se nepovažuje za dostatečnou záruku.
⇒ Zelený seznam
U těchto kategorií projektů se posouzení uhlíkové stopy v závislosti na velikosti projektu obecně NEVYŽADUJE. (při splnění zásady DNSH nebudou mít negativní dopad).
Proces prověřování z hlediska klimatického dopadu týkající se zmírňování klimatické změny končí ve fází 1 (prověřování) a pro projekty se uplatní DNSH cíl zmírňování změny klimatu (mitigace).
⇒Pokud nejsou na Seznamu
Projekty, které nejsou ani na zeleném nebo červeném seznamu a ŘO prokáže, že jejich emise typicky nepřekračují 20 000 tCO2ekv./rok
⇒ Červený seznam CPM – projekty vyžadující výpočet emisí
U těchto kategorií projektů se posouzení uhlíkové stopy obecně VYŽADUJE (fáze 2). Proces prověřování z hlediska klimatického dopadu bude u těchto kategorií projektů zahrnovat fázi 1 (prověření), výpočet uhlíkové stopy a při překročení limitu 20 000tCO2/rok podrobnou analýzu. V případě nepřekročení limitu končí CPM fáze 2 výpočtem uhlíkové stopy a pro projekty se uplatní DNSH cíl zmírňování změny klimatu (mitigace)
Při prověřování CPM platí postup dle citovaných Technických pokynů k prověřování infrastruktury 2021/C 373/01)
3.1.1.3.b) Adaptace (přizpůsobení se klimatické změně)
Pro zpracování dokumentace platí postup dle citovaných Technických pokynů k prověřování infrastruktury 2021/C 373/01)
Pro oblast adaptace je vydána česká technická norma ČSN EN ISO 14091:2021 Adaptace na změnu klimatu – Směrnice pro zranitelnost, dopady a posuzování rizik.
Kdy realizovat posouzení?
Dokumentace / Hodnocení pro oblast přizpůsobování se změně klimatu (adaptaci) má dvě fáze:
Pozn.: v rámci časových úspor a kontinuity posouzení přizpůsobení se dané hodnocení obyčejně zabezpečuje v jedné zakázce.
V rámci různých operačních programů je postup posouzení (z hlediska mitigace i adaptace) definován v následujících dokumentech:
| Základní dokument ČR |
|
Usměrnění a metodika zpracování hodnocení Rámcová vodítka pro implementaci zásady „významně nepoškozovat“ životní prostředí (DNSH) a prověřování infrastruktury z hlediska klimatického dopadu v EU fondech v ČR, datum zpracování 20. prosince 2022, kapitola 4. |
|
Kdy provést hodnocení infrastruktura, které mají očekávanou životnost alespoň 5 let
|
| Plán obnovy |
|
Usměrnění a metodika zpracování hodnocení Metodický pokyn pro uplatňování zásady DNSH pro Národní plán obnovy na období 2021–2026, 05/2022[1], kapitola 5.1, hodnocení dle Technické pokyny k prověřování infrastruktury z hlediska klimatického dopadu v období 2021– 2027 (2021/C 373/01), ) ze dne 16. září 2021 |
|
Kdy provést hodnocení Mitigace: Zmírňování změny klimatu: ▪ U opatření v oblasti, na kterou se nevztahují referenční hodnoty ETS, je opatření slučitelné s dosažením cíle snížení emisí skleníkových plynů do roku 2030 a s cílem dosáhnout do roku 2050 klimatické neutrality. ▪ U opatření na podporu elektrifikace je opatření doplněno důkazy o tom, že skladba zdrojů energie směřuje k dekarbonizaci v souladu s cíli snížení emisí skleníkových plynů do roku 2030 a do roku 2050 a doprovází jej zvýšená kapacita pro výrobu energie z obnovitelných zdrojů. Adaptace: pokud investice přesahuje 10 milionů EUR, bylo provedeno nebo se plánuje posouzení klimatické zranitelnosti a rizik, které povede k identifikaci, hodnocení a provádění příslušných adaptačních opatření.
|
| Integrovaný Regionální operační program |
|
Usměrnění a metodika zpracování hodnocení Implementace zásady „významně nepoškozovat“ životní prostředí (DNSH) a prověřování infrastruktury z hlediska klimatického dopadu v projektech IROP 2021-2027[2], zpracovat dle příloha 10 specifických pravidel uvádí jak má posouzení byt provedeno. |
|
Kdy provést hodnocení specifická pravidla kapitola 2.3 pro žadatele. Příloha č. 10 Specifických pravidel
|
| Program Životní prostředí |
|
Usměrnění a metodika zpracování hodnocení Prověření bude obsahovat pilíře: zmírňování změny klimatu (mitigace) a přizpůsobování se změně klimatu (adaptace) v souladu s „Technickými pokyny pro prověřování infrastruktury z hlediska klimatického dopadu v období 2021–2027 (2021/C 373/01)“, s ohledem na relevantnost pro daný projekt. |
|
Kdy provést hodnocení všechny investice do infrastruktury, které mají očekávanou životnost alespoň 5 let.
|
| Operační program Spravedlivá transformace |
|
Usměrnění a metodika zpracování hodnocení kapitole C.14 Pravidla pro žadatele a příjemce z OPST[3]. Postup dle Technických pokynech k prověřování infrastruktury z hlediska klimatického dopadu v období 2021–2027 a metodice Evropské investiční banky pro výpočet emisí skleníkových plynů |
|
Kdy provést hodnocení Infrastruktura s životností nad 5 let, zahrnuje činnosti uvedené v kapitole C.14 Pravidla pro žadatele a příjemce z OPST.
|
Cílem je „zajištěním prověřování infrastruktury z hlediska klimatického dopadu“ proces, který má zabránit tomu, aby byla infrastruktura zranitelná z hlediska potenciálních dlouhodobých důsledků změny klimatu, a zároveň zajistit, aby byla dodržena zásada „energetická účinnost v první řadě“ a aby úroveň emisí skleníkových plynů, které při projektu vzniknou, byla v souladu s cílem klimatické neutrality do roku 2050.
Podmínky DNSH pro zmírňování změny klimatu (mitigace) jsou uvedené v kapitole 4.3.2. dokumentu Rámcová vodítka pro DNSH. Podmínky DNSH se implementují preferenčně na úrovni výzvy a pravidel pro žadatele, kdy na příjemce jsou přenášeny v podobě konkrétních podmínek (např. technologického standardu) nebo systému hodnocení projektů / vyšší míry podpory apod.
Typicky se záruky týkají:
Mezi základní způsoby, jak tuto zásadu v podmínkách fondů EU uplatnit, lze zařadit:
Dokument Rámcová vodítka obsahuje v části Přílohy 5.1 Výstavba nových budov, tabulku podmínek DNSH pro novostavby a v části 5.2 Renovace budov a jejich implementace pro oblast zmírňování změny klimatu.
K 9.3b Poradenství v souvislosti s řízením fyzických klimatických rizik a přizpůsobení se změně klimatu
V 3.1 Přírodě blízká řešení pro prevenci rizika povodní a sucha a ochranu před ním
O 3.2 Renovace stávajících budov
O 3.2 Renovace stávajících budov
O 3.5 Použití betonu ve stavebnictví
B 2.1 Hotely, rekreační střediska, kempy a podobná ubytovací zařízení
B 1.1 Ochrana, včetně obnovy, stanovišť, ekosystémů a druhů
K 7.6 Instalace, údržba a opravy technologických zařízení pro obnovitelnou energii
K 7.5 Instalace, údržba a opravy přístrojů a zařízení pro měření, regulaci a kontrolu energetické náročnosti budov
K 7.4 Instalace, údržba a opravy dobíjecích stanic pro elektrická vozidla v budovách (a na parkovištích připojených k budovám)
K 7.3 Instalace, údržba a opravy zařízení pro zvýšení energetické účinnosti
K 7.2 Renovace stávajících budov
K 6.9 Dovybavení vnitrozemské vodní osobní a nákladní dopravy
K 4.24 Výroba tepla/chladu z bioenergie a K 4.20 Kombinovaná výroba tepla/chladu a elektřiny z bioenergie
K 4.14 Přenosové a distribuční soustavy pro plyny z obnovitelných zdrojů a nízkouhlíkové plyny
K 4.13 Výroba bioplynu a biopaliv pro použití v dopravě a biokapalin
Příloha 5 Rámcových vodítek Výstavba nových budov, obsahuje tabulku podmínek DNSH pro novostavby a v části 5.2 pro Renovace budov. V případě přizpůsobování se změně klimatu (adaptace) se předpokládá vyhotovení preferenčně na straně žadatele.
Fyzická klimatická rizika, která jsou pro danou činnost významná, budou implementována v programu. Popis opatření, která minimalizují klimatická rizika, bude povinnou součástí projektové dokumentace předkládané v rámci žádosti o podporu / součást podmínek VZ. (Částečně se jedná o povinnost v rámci povolovacích procesů v případě umístění stavby v záplavovém území).
Na úroveň projektu (žadatele) by měly být podmínky DNSH přenášeny skrze:
Při určování relevantnosti, zda je nutné stanovovat podmínky nebo systémy hodnocení z pohledu přizpůsobování se změně klimatu (adaptace) řeší ŘO / VK .
V souvislosti s potřebou naplnění principu DNSH je doporučeno mít na dodavatele projektu, zhotovitele následující požadavky, které budou uvedeny v zadávací dokumentaci i navazující smlouvě:
Podmínky na specifické standardy, materiály pro jednotlivé činnosti jsou uvedené v databázi a je nutné zohlednit/zadat v projektu – dat projektantovi, zhotoviteli díla.
Specifikace do zadání na projektanta pro činnost
V případě nové infrastruktury nebo větší renovace.
| Odborná kvalifikace |
Projektant a konzultant: Dodavatel má jednu ze stávající certifikací, nebo autorizací z následujícího okruhu:
|
|---|---|
| Výstupy díla | Dokumentace dle Sdělení Komise Technické pokyny k prověřování infrastruktury z hlediska klimatického dopadu v období 2021–2027 (2021/C 373/01) |
| Specifikace dle typu projektu. | posoudit odolnost infrastruktury vůči změně klimatu, a to v souladu s vhodným postupem pro posouzení odolnosti vůči změně klimatu, který zahrnuje stanovení uhlíkové stopy a jasné určení stínových nákladů na uhlík. Uvedené stanovení uhlíkové stopy se vztahuje na emise kategorií 1–3 a prokazuje, že infrastruktura nevede k dalším relativním emisím skleníkových plynů vypočteným na základě konzervativních předpokladů, hodnot a postupů. |
| Požadavky na dodavatele realizace prací | Předložení autorizace a certifikátů. |
| Záruka díla | Projektant: Záruka za správnost řešení analýz a výpočtů. |
Specifikace do zadání na projektanta pro činnost
| Odborná kvalifikace |
Projektant a konzultant: Dodavatel má jednu ze stávající certifikací, nebo autorizací z následujícího okruhu:
|
| Výstupy díla | Dokumentace dle Sdělení Komise Technické pokyny k prověřování infrastruktury z hlediska klimatického dopadu v období 2021–2027 (2021/C 373/01) |
| Specifikace dle typu projektu. |
Emise skleníkových plynů během životního cyklu se vypočítají podle doporučení 2013/179/EU nebo případně podle normy ISO 14067:2018 (54) nebo ISO 14064-1:2018 (55). Vyhodnotit: Činnost na základě životního cyklu nezvyšuje emise skleníkových plynů ve srovnání s výrobou založenou na rovnocenných primárních surovinách. Kvantifikované emise skleníkových plynů během životního cyklu ověřuje nezávislá třetí strana. |
| Požadavky na dodavatele realizace prací | Předložení autorizace a certifikátů. |
| Záruka díla | Projektant: Záruka za správnost řešení analýz a výpočtů. |
Specifikace do zadání na projektanta a konzultanta pro činnost
| Odborná kvalifikace |
Projektant a konzultant: Dodavatel má jednu ze stávající certifikací, nebo autorizací z následujícího okruhu:
|
| Výstupy díla | Dokumentace dle Sdělení Komise Technické pokyny k prověřování infrastruktury z hlediska klimatického dopadu v období 2021–2027 (2021/C 373/01) |
| Specifikace dle typu projektu. | Emise skleníkových plynů během životního cyklu se vypočítají podle doporučení 2013/179/EU, případně podle ISO 14067:2018 (35) nebo ISO 14064-1:2018 (36). |
| Požadavky na dodavatele realizace prací a technologie, látky |
Projektant: Předložení autorizace a certifikátů. Specifikace pro využívané technologie, látky: Pro prahovou hodnotu chladiva platí, že potenciál globálního oteplování nepřekročí 150 při chlazení látky. Pokud jsou léčivé přípravky vyráběny z látek uvedených v oddílech 3.10 až 3.16 přílohy II nařízení v přenesené pravomoci (EU) 2021/2139, nepřekračují emise skleníkových plynů limity stanovené v příslušných technických screeningových kritériích zásady „významně nepoškozovat“ pro zmírňování změny klimatu. Náhrada nevede k nárůstu emisí skleníkových plynů během životního cyklu. Kvantifikované emise skleníkových plynů během životního cyklu ověřuje nezávislá třetí strana. |
| Záruka díla |
Projektant: Záruka za správnost řešení analýz a výpočtů. Specifikace pro využívané technologie, látky: karta technologie, identifikační karta látek prokazující splnění podmínky |
Specifikace do zadání na projektanta a konzultanta pro činnost
| Odborná kvalifikace |
Projektant a konzultant: Dodavatel má jednu ze stávající certifikací, nebo autorizací z následujícího okruhu:
|
|---|---|
| Výstupy díla | Dokumentace dle Sdělení Komise Technické pokyny k prověřování infrastruktury z hlediska klimatického dopadu v období 2021–2027 (2021/C 373/01) |
| Specifikace dle typu projektu. | Vyhodnocení podmínky: Pokud činnost zahrnuje výrobu tepla/chladu nebo kogeneraci včetně elektřiny na místě, jsou přímé emise skleníkových plynů z této činnosti nižší než 270 gCO2e/kWh. |
| Požadavky na dodavatele realizace prací | Předložení autorizace a certifikátů. |
| Záruka díla | Projektant: Záruka za správnost řešení analýz a výpočtů. |
Specifikace do zadání na projektanta a konzultanta pro činnost
Podmínka podpory projektu: Činnost nezahrnuje degradaci půdy s velkou zásobou uhlíku.
Do plánu nápravných opatření jsou zahrnuta opatření na snížení emisí skleníkových plynů oblasti 1 a oblasti 21
| Odborná kvalifikace |
Projektant a konzultant: Dodavatel má jednu ze stávající certifikací, nebo autorizací z následujícího okruhu:
|
|---|---|
| Výstupy díla | Dokumentace dle Sdělení Komise Technické pokyny k prověřování infrastruktury z hlediska klimatického dopadu v období 2021–2027 (2021/C 373/01) |
| Specifikace dle typu projektu. |
Součástí projektové dokumentace je Plán nápravných opatření, zpracovatel Posouzení emisí skleníkových plynů snížení emisí skleníkových plynů oblasti 1 a oblasti 2, v případe návrhu opatření na tuto skutečnost upozorní zadavatele a opatření budou zapracované do Plánu. Emisemi skleníkových plynů oblasti 1“ se rozumí přímé emise skleníkových plynů ze zdrojů vlastněných nebo ovládaných provozovatelem. „Emisemi skleníkových plynů oblasti 2“ se rozumí nepřímé emise skleníkových plynů z výroby elektřiny spotřebované provozovatelem. |
| Požadavky na dodavatele realizace prací a technológie, látky | Projektant: Předložení autorizace a certifikátů. |
| Záruka díla | Projektant: Záruka za správnost řešení analýz a výpočtů. |
| Odborná kvalifikace |
Projektant a konzultant: Dodavatel má jednu ze stávající certifikací, nebo autorizací z následujícího okruhu:
|
| Výstupy díla | Dokumentace dle Sdělení Komise Technické pokyny k prověřování infrastruktury z hlediska klimatického dopadu v období 2021–2027 (2021/C 373/01) |
| Specifikace dle typu projektu. |
Posouzení emisí skleníkových plynů Vyhodnocení splnění podmínky: Specifikace pro technologie: U vozidel kategorií M1 a N1 specifické emise CO2 ve smyslu čl. 3 odst. 1 písm. h) nařízení (EU) 2019/631 nepřesahují cíle pro emise CO2 pro vozový park (477). Pro vozový park se uvažují tyto cílové hodnoty emisí CO2:
|
| Požadavky na dodavatele realizace prací a technologie, látky | Projektant: Předložení autorizace a certifikátů. |
| Záruka díla | Projektant: Záruka za správnost řešení analýz a výpočtů. |
Specifikace do zadání na projektanta a konzultanta pro činnost
Bylo provedeno posouzení přímých emisí skleníkových plynů z centralizovaného systému odpadních vod, včetně odvádění (kanalizační síť) a čištění (Například podle Pokynů IPCC pro národní inventury skleníkových plynů u čištění odpadních vod (verze z 4.6.2021) Výsledky jsou na vyžádání sděleny investorům a klientům.
Specifikace do zadání pro činnost na projektanta a provozovatele:
1. Provozovatel této činnosti vypracoval a zavedl plán zmírňování změny klimatu a ochrany životního prostředí, ve kterém:
2. Plán zmírňování změny klimatu a ochrany životního prostředí:
Specifikace do zadání pro činnost
Projektant a provozovatel: V případě anaerobní digesce kalů z čistíren je v zařízení stanoven plán monitorování úniků metanu.
Projektant: Zpracovat plán monitorování úniků metanu.
Provozovatel: Monitorovat dle plánu monitorování úniků metanu.
Specifikace do zadání pro činnost na projektanta a zhotovitele
Zpracovat a stanovit plán monitorování a havarijní plán k minimalizaci úniků metanu v zařízení.
Projektant: Zpracovat plán monitorování úniků metanu.
Provozovatel: Monitorovat dle plánu monitorování úniků metanu.
Specifikace do zadání pro činnost projektant a provozovatel
Pro úniky CO2 je zaveden plán monitorování.
Projektant: Zpracovat plán monitorování úniků CO2
Provozovatel: Monitorovat dle plánu monitorování úniků CO2
Specifikace činností pro projektanta: Jestliže skládka obsahuje významné množství biologicky rozložitelného odpadu, je zaveden systém zachycování skládkového plynu a snižování emisí a plán monitorování úniku skládkového plynu v souladu s provozními a technickými požadavky, které jsou stanoveny ve směrnici 1999/31/ES. nebo v případě činností ve třetích zemích v rovnocenných vnitrostátních právních předpisech nebo obecně přijímaných mezinárodních odvětvových normách (66).
Provozovatel: Plnit požadavky dle systému zachycování skládkového plynu a snižování emisí a plán monitorování úniku skládkového plynu v souladu s provozními a technickými požadavky, které jsou stanoveny ve směrnici 1999/31/ES. nebo v případě činností ve třetích zemích v rovnocenných vnitrostátních právních předpisech nebo obecně přijímaných mezinárodních odvětvových normách
Projektant: Zpracovat plán monitorování a havarijní plán k minimalizaci úniků methanu v zařízení
Provozovatel: Monitorovat dle plán monitorování a havarijní plán k minimalizaci úniků methanu v zařízení
U budov postavených před 31. prosincem 2020 má budova alespoň průkaz energetické náročnosti třídy C. Alternativně budova patří mezi nejlepších 30 % vnitrostátního nebo regionálního fondu budov, což je vyjádřeno provozní potřebou primární energie a podloženo přiměřenými důkazy, v nichž se přinejmenším porovnává výkonnost relevantního zařízení s výkonností vnitrostátního nebo regionálního fondu budov postavených před 31. prosincem 2020 a rozlišuje se přinejmenším mezi bytovými a nebytovými budovami. U budov postavených po 31. prosinci 2020 nepřekračuje potřeba primární energie (PED -Vypočtené množství energie nutné k pokrytí energetické potřeby spojené s typickým využitím budovy, vyjádřené číselným ukazatelem celkové spotřeby primární energie v kWh/m2 za rok a vycházející z příslušné národní metodiky výpočtu, které je uvedeno v průkazu energetické náročnosti.), která určuje energetickou náročnost budovy na základě její konstrukce, prahovou hodnotu stanovenou pro požadavky na budovu s téměř nulovou spotřebou energie ve vnitrostátních předpisech, kterými se provádí směrnice 2010/31/EU. Energetická náročnost je potvrzena průkazem energetické náročnosti skutečného stavu budovy.
Potřeba primární energie (PED) definující energetickou náročnost budovy na základě její konstrukce, kterou u požadavků na budovy s téměř nulovou spotřebou energie stanoví vnitrostátní předpisy provádějící směrnici 2010/31/EU.
Zdroj informaci: Průkaz energetické náročnosti budovy | MPO.
| Odborná kvalifikace |
Projektant a konzultant: kvalifikovaní energetičtí specialisté s oprávněním od ministerstva ke zpracování průkazu energetické náročnosti budov, jejichž seznam najdete zde. |
|---|---|
| Výstupy díla | Průkaz energetické náročnosti budovy dle požadavek prováděcí vyhlášky k ENB |
| Specifikace dle typu projektu. | Zákon 406/2000 Sb. O hospodaření energií – součástí jsou i prováděcí vyhlášky k ENB |
| Požadavky na dodavatele realizace prací a technologie, látky | Energetický specialista: Předložení autorizace a certifikátů. |
| Záruka díla | Projektant: Záruka za správnost průkazu |
Činnost prokazuje, že bylo vynaloženo veškeré úsilí na zavedení všech relevantních postupů uvedených jako „očekávané postupy“ v nejnovější verzi Evropského kodexu energetické účinnosti v datových střediscích nebo v dokumentu CEN-CENELEC CLC TR50600-99-1 „Zařízení a infrastruktury datových center – část 99-1: Doporučené postupy pro hospodaření s energií“, a umožnila zavést všechny očekávané postupy, které podle nejnovější verze Evropského kodexu energetické účinnosti v datových střediscích získaly nejvyšší známku 5.
Pokud jsou používána a provozována datová střediska, činnosti prokázala maximální úsilí o zavedení relevantních postupů uvedených jako „očekávané postupy“ v nejnovější verzi Evropského kodexu energetické účinnosti v datových střediscích nebo v dokumentu CEN-CENELEC CLC TR50600-99-1 „Zařízení a infrastruktury datových center – část 99-1: Doporučené postupy pro hospodaření s energií“ (Vydáno 1. července 2019 Evropským výborem pro normalizaci (CEN) a Evropským výborem pro normalizaci v elektrotechnice (CENELEC) (znění ze dne 27.6.2023: FSP_PROJECT,FSP_LANG_ID:1258297,65095,25), a umožnila zavést všechny očekávané postupy, které podle nejnovější verze Evropského kodexu energetické účinnosti v datových střediscích získaly nejvyšší známku 5.
Specifikace do zadání pro činnost na zhotovitele pro činnost
Požadavek do soutěžních podkladů na zhotovitele: zhotovitel budovy zajistí, aby při renovaci, rekonstrukci nebo demolici, která znamená odstranění pěnových panelů nebo laminovaných desek instalovaných v dutinách nebo zastavěných konstrukcích, které obsahují pěny s fluorovanými skleníkovými plyny, nasycené a nenasycené fluorované uhlovodíky a látky poškozující ozonovou vrstvu, definované v nařízení (EU) č. 517/2014 a v nařízení (EU) č. 1005/2009, se v co největší míře zamezí emisím tím, že se s pěnami nebo plyny v nich obsaženými bude nakládat způsobem, který zajistí opětovné použití nebo zničení pěnových desek nebo plynů v nich obsažených. Využití plynů obsažených v pěnách provádějí náležitě vyškolení pracovníci.
Pokud není využití těchto pěn technicky proveditelné, vypracuje provozovatel dokumentaci, která prokáže, že využití v konkrétním případě není proveditelné. Tato dokumentace se uchovává po dobu pěti let a je na požádání zpřístupněna.
Provozovatel údržby zabezpečí: zpracování plánu zmírnění dopravních zácp, který bude realizován během údržbářských prací.
Specifikace pro projektanta a zhotovitele:
U cementu použitého při této činnosti jsou emise skleníkových plynů (141) z výrobních procesů:
Emisní standardy: specifikace technologií, výrobků, látek
opravy, repasování, opětovné využití, výroba tepla/chladu, energetika
Specifikace na technologie, které se použijí při činnosti
Nutné prokázat podmínku: Pokud činnost zahrnuje výrobu tepla/chladu nebo kogeneraci včetně elektřiny na místě, jsou přímé emise skleníkových plynů z této činnosti nižší než 270 gCO2e/kWh.
Specifikace na technologie, které se použijí při činnosti
Nutné prokázat podmínku: Přímé emise skleníkových plynů z činnosti jsou nižší než 270 g ekvivalentu CO2/kWh.
Specifikace na technologie, výrobky, které se použijí při činnosti O 5.4 Prodej použitého zboží
Nutné prokázat podmínku: Pokud je prodaný výrobek původně vyroben v rámci činností zařazených pod kódy NACE C29 a jedná se o vozidlo, konstrukční část mobility, systém, samostatný technický celek, díl nebo náhradní díl podle definice v nařízení (EU) 2018/858, platí pro něj při prodeji na sekundárním trhu po roce 2025 a před rokem 2030 tato kritéria:
Pokud je výrobek, který je původně vyroben v rámci činností zařazených pod kódy NACE C29 a jedná se o vozidlo, konstrukční část mobility, systém, samostatný technický celek, díl nebo náhradní díl podle definice v nařízení (EU) 2018/858, prodán na sekundárním trhu po roce 2030, jsou specifické emise CO2 ve smyslu čl. 3 odst. 1 písm. h) nařízení (EU) 2019/631 nulové.
Pokud je prodaný výrobek původně vyroben v rámci činností zařazených pod kódy NACE C26 nebo C27, je výrobek v souladu se směrnicí 2009/125/ES a prováděcími předpisy přijatými podle této směrnice
Podmínka na technologie: Infrastruktura není určena k vytvoření přímého připojení nebo rozšíření stávajícího přímého připojení k elektrárně, pokud přímé emise skleníkových plynů přesahují 270 g ekvivalentu CO2/kWh.
Podmínky pro projektanta pro činnost O 5.4 Prodej použitého zboží, O 5.5 Produkt jako služba a další modely služeb orientované na oběhové využití a výsledek
Projektant: V rámci této činnosti se vypracovává strategie pro zohlednění a snížení emisí skleníkových plynů vznikajících při poskytování služeb proti směru hodnotového řetězce a po jeho směru včetně:
Splnit podmínku: Činnost není prováděna za účelem těžby, přepravy nebo využívání fosilních paliv. Předpokládané emise skleníkových plynů během životního cyklu dané technologie, produktu nebo řešení neohrožují cíle pro snížení emisí skleníkových plynů v rámci Pařížské dohody ani nebrání zavedení řešení určených ke zmírňování změny klimatu.
Splnit podmínku: Činnost se neprovádí na zařízeních určených k těžbě, skladování, přepravě nebo výrobě fosilních paliv.
Provozovatele činnosti, nebo příslušné vnitrostátní orgány zabezpečí audit: Do dvou let po zahájení činnosti a poté každých deset let ověřuje soulad činnosti s kritérii významného přínosu ke zmírňování změny klimatu a kritérii zásady „významně nepoškozovat“ jeden z těchto subjektů
Za účelem snížení nákladů mohou být audity prováděny společně s jakoukoli certifikací lesů, certifikací v oblasti klimatu nebo jiným auditem. Nezávislý externí ověřovatel nesmí mít střet zájmů s vlastníkem ani investorem a nesmí se podílet na přípravě ani výkonu činnosti.
Skupinové posouzení
Soulad s kritérii zásady „významně nepoškozovat“ lze ověřit:
za účelem snížení nákladů mohou být audity prováděny společně s jakoukoli certifikací lesů, certifikací v oblasti klimatu nebo jiným auditem. Nezávislý externí ověřovatel nesmí mít střet zájmů s vlastníkem ani investorem a nesmí se podílet na přípravě ani výkonu činnosti.
pro K 1.2, K 1.3, K 1.4, K 2.1 b) na úrovni skupiny podniků, která je dostatečně homogenní pro vyhodnocení rizika udržitelnosti lesnické činnosti, pokud všechny tyto podniky mají mezi sebou trvalý vztah a účastní se dané aktivity a skupina těchto podniků zůstane pro všechny následující audity stejná.
1. Plán zalesňování a následný lesní hospodářský plán nebo rovnocenný nástroj
1.1 Na oblast, v níž činnost probíhá, se vztahuje plán zalesňování v délce trvání alespoň pět let nebo minimálního období předepsaného ve vnitrostátních právních předpisech, který je vypracován před zahájením činnosti a průběžně aktualizován, dokud tato oblast neodpovídá definici lesa stanovené ve vnitrostátním právu, nebo pokud taková definice neexistuje, dokud tato oblast není v souladu s definicí lesa podle FAO. Plán zalesňování obsahuje všechny prvky požadované vnitrostátním právem, které se týkající posuzování vlivů zalesňování na životní prostředí.
1.2 Nejlépe prostřednictvím zalesňovacího plánu nebo v případě chybějících informací prostřednictvím jiného dokumentu se poskytnou podrobné informace, pokud jde o tyto body:
1.3 Poté, co je daná oblast zalesněna podle plánu zalesňování, se použije následný lesní hospodářský plán nebo rovnocenný nástroj, jak je stanoven ve vnitrostátních právních předpisech, nebo pokud vnitrostátní právní předpisy lesní hospodářský plán nebo rovnocenný nástroj nedefinují, v definici „lesní plochy s dlouhodobým lesním hospodářským plánem“ podle FAO (9). Lesní hospodářský plán nebo rovnocenný nástroj se vztahuje na období deseti či více let a je průběžně aktualizován.
1.4 Poskytnou se informace, nejsou-li již zdokumentovány v lesním hospodářském plánu nebo rovnocenném systému, pokud jde o tyto body:
1.5 Činnost se řídí osvědčenými postupy pro zalesňování stanovenými ve vnitrostátním právu, nebo pokud takové osvědčené postupy pro zalesňování nejsou ve vnitrostátním právu stanoveny, je v souladu s jedním z těchto kritérií:
1.6 Činnost nezahrnuje degradaci půdy s velkou zásobou uhlíku (12).
1.7 Zavedený systém hospodaření spojený s danou činností splňuje povinnost náležité péče a požadavky na zákonnost stanovené v nařízení (EU) č. 995/2010.
1.8 Plán zalesňování a následný lesní hospodářský plán nebo rovnocenný nástroj stanoví monitorování, které zajišťuje správnost informací uvedených v plánu, zejména pokud jde o údaje týkající se dotčené oblasti.
| Odborná kvalifikace |
Projektant a konzultant: Dodavatel má jednu ze stávající certifikací, nebo autorizací z následujícího okruhu:
|
| Výstupy díla | Dokumentace dle Sdělení Komise Technické pokyny k prověřování infrastruktury z hlediska klimatického dopadu v období 2021–2027 (2021/C 373/01) |
| Specifikace dle typu projektu. | v databáze a textu nad tabulkou. |
| Požadavky na dodavatele realizace prací | Předložení autorizace a certifikátů. |
| Záruka díla | Projektant: Záruka za správnost řešení analýz a výpočtů. |
Podmínka 1 dle databázi
Činnost splňuje kritéria dle dodatku A nařízení
Provedení hodnocení dle Technických pokynů k prověřování infrastruktury z hlediska klimatického dopadu.
Podmínka 2 dle databázi
Pro činnosti: Výzkum, vývoj a inovace blízké trhu a Výzkum, vývoj a inovace pro zachycování CO2 přímo ze vzduchu)
Činnost splňuje kritéria dle dodatku A nařízení
Zkoumaná technologie, produkt nebo hodnocení dle Technických pokynů k prověřování infrastruktury z hlediska klimatického dopadu.
Činnost splňuje kritéria dle dodatku A nařízení
Kritéria
Z rizik uvedených v tabulce v oddíle II tohoto dodatku (na konci textu) byla identifikována fyzická klimatická rizika, která jsou pro danou činnost podstatná, provedením důkladného posouzení klimatických rizik a zranitelností zahrnujícího tyto kroky:
Posouzení klimatických rizik a zranitelností je přiměřené rozsahu činnosti a její předpokládané době životnosti, tudíž:
U nových činností a stávajících činností využívajících nově vytvořená hmotná aktiva integruje hospodářský subjekt adaptační řešení, která snižují nejvýznamnější zjištěná fyzická klimatická rizika, jež jsou pro tuto činnost v době návrhu a výstavby významná, a zavede je před zahájením provozu. Zavedená adaptační řešení nemají nepříznivý vliv na adaptační úsilí ani míru odolnosti jiných osob, přírody, kulturního dědictví, aktiv a jiných hospodářských činností vůči fyzickým klimatickým rizikům; jsou v souladu s místními, odvětvovými, regionálními nebo vnitrostátními strategiemi a plány přizpůsobení se změně klimatu a co nejvíce zvažují využití přírodě blízkých řešení nebo se opírají o modrou nebo zelenou infrastrukturu.

V souvislosti s potřebou naplnění principu DNSH je doporučeno mít na dodavatele projektu následující požadavky, které budou uvedeny v zadávací dokumentaci i navazující smlouvě:
FÁZE 1
Prověřování infrastruktury z hlediska klimatického dopadu (CP) – CPA přizpůsobování se změně klimatu (adaptace) analýza citlivosti, expozice a zranitelnosti
| Odborná kvalifikace |
Projektant a zhotovitel: Dodavatel ma jednu ze stávající certifikací, nebo autorizací z následujícího okruhu:
|
| Dokumenty prokazující způsobilost |
Projektant: Potvrzení o autorizaci / certifikaci Konzultant: Potvrzení o autorizaci / certifikaci Zhotovitel: NA |
| Výstupy díla |
Projektant: Dokumentace k prověřování projektu z hlediska klimatického dopadu respektuje osnovu Dokumentace k prověřování z hlediska klimatického dopadu stanovenou přílohou B Technických pokynů, částí B.2., — Přizpůsobení se změně klimatu (odolnost vůči změně klimatu) Dokument bude metodicky v souladu s Technickými pokyny k prověřování infrastruktury z hlediska klimatického dopadu v období 2021–2027 (2021/C 373/01) Rozsah a informace relevantní pro oblast ČR jsou uvedené v kapitole 4.4.3 dokumentu Rámcová vodítka pro implementaci zásady „významně nepoškozovat“ životní prostředí (DNSH) a prověřování infrastruktury z hlediska klimatického dopadu v EU fondech v ČR, 2022 Výstupem je analýza citlivosti, expozice a zranitelnosti |
| Dokumenty k odevzdání před dokončením díla | N/A |
| Záruka díla | Projektant: Záruka za správnost řešení analýz. |
FÁZE 2
Dokumentace Prověřování infrastruktury z hlediska klimatického dopadu (CP) – CPA přizpůsobování se změně klimatu (adaptace) detailní analýza
| Odborná kvalifikace |
Projektant nebo konzultant: Dodavatel má jednu ze stávající certifikací, nebo autorizací z následujícího okruhu:
Zhotovitel: NA |
| Dokumenty prokazující způsobilost |
Projektant a Konzultant: Potvrzení o autorizaci nebo certifikaci Zhotovitel: NA |
| Výstupy díla |
Projektant: Dokumentace zpracovaná relevantně k stupni projektové přípravy příslušné části Sdělení Komise Technické pokyny k prověřování infrastruktury z hlediska klimatického dopadu v období 2021–2027 (2021/C 373/01) se zřetelem na informace kapitoly 4.4.4 dokumentu Rámcové vodítka. V případě identifikace rizik, dokumentace obsahuje návrh technického řešení zkonzultovaný s projektantem dokumentace (dle stupně přípravy) a prahové hodnoty pro identifikované rizikové jevy. V případě že jsou identifikovaná opatření je nutné vypracovat plán implementace opatření, který bude využit v dalších stupních projektové přípravy, realizace a monitoringu. Zhotovitel: Provedení díla v souladu s projektem a plánem implementace opatření z fáze 2 hodnocení. |
| Dokumenty k odevzdání před dokončením díla | N/A |
| Záruka díla |
Projektant: Záruka za správnost řešení Zhotovitel: Standardní záruka za dílo vč. souladu s projektem a plánem implementace opatření z posouzení fáze 2. Plán implementace opatření doplnit o způsob realizace relevantních opatření. |
[1] Pozn. v českém překladu pokynů EK pro CP je překládán termín „scope“ jako „oblast“. Tedy scope 1 (přímé emise z projektu), scope 2 (zahrne emise zdroje spotřebované energie), scope 3 (nepřímé emise vyvolané projektem tam, kde jsou relevatní – např. z dopravy).
V současnosti nakládání s odpady upravuje zákon č. 541/2020 Sb., odpadech, který je účinný od 1. 1. 2021. Zákon stanovuje práva a povinnosti osobám v oblasti odpadového hospodářství a prosazuje základní principy oběhového hospodářství, ochrany životního prostředí a zdraví lidí při nakládání s odpady. Nakládání s výrobky s ukončenou životností upravuje zákon č. 542/2020 Sb., účinný od 1. 1. 2021. Nakládání s odpady z obalů upravuje zákon č. 477/2001 Sb., o obalech, ve znění pozdějších předpisů. Nakládání s vybouranými stavebními materiály při odstraňování stavby, provádění stavby nebo údržbě stavby upravuje Vyhláška č. 273/2021 Sb., o podrobnostech nakládání s odpady, zejména § 42 a příloha č. 24. Vyhláška č. 8/2021 Sb., o Katalogu odpadů a posuzování vlastností odpadů (Katalog odpadů) a Nařízení vlády č. 163/2002 Sb., kterým se stanoví technické požadavky na vybrané stavební výrobky.
Za účelem pravidelného vyhodnocení odpadového hospodářství, a pro získání podkladů pro správní a kontrolní činnost, je v odpadovém hospodářství vedena evidence odpadů, umožňující v souladu s evropskými předpisy získat podrobné informace o produkci a nakládání s odpady. Získané informace jsou důležitým podkladem pro další strategické plánování v oblasti odpadového hospodářství, oběhového hospodářství a legislativní činnost.
Na úrovni EK existují následující směrnice / nařízení:
Pro sledování aktuální metodických pokynů v oblasti odpadového hospodářství je doporučeno sledovat web Ministerstva životního prostředí popř. České asociace odpadového hospodářství.
Metodika nakládání se stavebními odpady MŽP (provádějící EU protokol)
Podrobné informace o vhodném nakládání se stavebními odpady jsou uvedeny např. v Metodickém návodu Ministerstva životního prostředí, případně v mezinárodních standardech ISO 20887. Základní přehled o druhotných surovinách a recyklovaných výrobcích je uveden na webu MPO a ČAS.
V květnu 2023 MŽP vydalo Metodické doporučení pro poskytování informací obcemi o odpadovém hospodářství a Soustavu indikátorů odpadového hospodářství obce (zde). Důvodem pro vydání tohoto metodického pokynu je, že obce jsou základním článkem při nakládání s komunálními odpady. Je třeba monitorovat stav odpadového hospodářství na obecní úrovni, plnění cílů stanovených pro obce, zvyšovat osvětu a poskytovat dostatek informací občanům o odpadovém hospodářství.
Mezi další metodické pokyny v oblasti odpadů / odpadového hospodářství patří:
Cíle pro nakládání s odpady a opatření pro jejich dosažení jsou stanoveny Plánem odpadového hospodářství České republiky (POH ČR). Jeho plnění je vyhodnocováno prostřednictvím Hodnotících zpráv. S Plánem odpadového hospodářství ČR musí být v souladu také plány odpadového hospodářství krajů.
Plán odpadového hospodářství České republiky (POH ČR) pro období 2015-2024 byl schválen vládou 22. 12. 2014. Plán odpadového hospodářství České republiky je nástroj pro řízení odpadového hospodářství ČR a pro realizaci dlouhodobé strategie odpadového hospodářství. Povinnost ČR zpracovat plán nakládání s odpady na jejím území (POH ČR) je stanovena ve směrnici Evropského parlamentu a Rady 2008/98/ES o odpadech. Ministerstvo životního prostředí podle zákona o odpadech zpracovalo POH ČR ve spolupráci s příslušnými orgány veřejné správy a veřejností.
11. května 2022 vláda ČR schválila aktualizaci Plánu odpadového hospodářství ČR s výhledem do roku 2035. ČR má aktualizovanou hlavní strategii odpadového hospodářství. V POH ČR jsou zakomponovány veškeré cíle novelizovaných evropských směrnic, nového zákona o odpadech, zákona o výrobcích s ukončenou životností a novely zákona o obalech.
Plán představuje klíčový dokument pro realizaci dlouhodobé strategie nakládání s odpady, obalovými odpady a výrobky s ukončenou životností. Hlavními cíli strategie je jednoznačně přechod k oběhovému hospodářství, předcházení vzniku odpadů, zvýšení recyklace a materiálového využití odpadů. Součástí POH ČR je i Program předcházení vzniku odpadů.
Plán se zaměřuje na upřednostnění způsobů nakládání s odpady podle hierarchie odpadového hospodářství a plnění evropských cílů ve všech oblastech nakládání s odpady. Strategie navržená v POH ČR vede k odklonu odpadů ze skládek skrze předcházení odpadů, zvýšení recyklace a materiálové využití odpadů.
Strategické cíle uvedené v POH ČR jsou:
Z priorit POH ČR vyplývá i nezbytnost stanovit a koordinovat síť zařízení k nakládání s odpady v regionech. Na POH ČR tak přímo navazuje nový programový dokument Operační program Životní prostředí, prostřednictvím kterého je možné čerpat finance pro podporu nových zařízení a systémů nakládání s odpady v ČR.
POH ČR jako strategický rámec pro rozvoj nakládání s odpady je plně v souladu s evropskou odpadovou legislativou. POH ČR je určujícím dokumentem pro tvorbu plánů odpadového hospodářství jednotlivých krajů.
POH ČR byl jako koncepce podroben posouzení jeho vlivů na životní prostředí v souladu se zákonem č. 100/2001 Sb., o posuzování vlivů na životní prostředí, ve znění pozdějších předpisů.
Smyslem DNSH je, aby činnost významně nepoškodila oběhové hospodářství, včetně předcházení vzniku odpadů a recyklace, tzn. nevedla k významné nehospodárnosti v používání materiálů nebo v přímém nebo nepřímém využívání přírodních zdrojů nebo by významně přispívala ke vzniku, spalování bez energetického využití nebo odstraňování (skládkování) odpadu nebo pokud by mohlo dlouhodobé odstraňování odpadu způsobit významné a dlouhodobé škody na životním prostředí. Soulad s DNSH je zajištěn tím, že:
Od výše uvedených opatření pro zajištění souladu se zásadou DNSH se lze odchýlit, pokud:
Připravenost ke znovuvyužití nebo recyklaci 70 % stavebních odpadů a stavebního materiálu
Se stavebním odpadem včetně použitých obalů je nutné nakládat dle hierarchie odpadového hospodářství zejména ve smyslu zákona č. 541/2020 Sb., o odpadech, v platném znění a přílohy č. 24 k vyhlášce č. 273/2021 Sb., o podrobnostech nakládání s odpady, v platném znění. Prioritou je předcházení vzniku odpadu. Jestliže nelze vzniku odpadu předejít, pak musí dojít k jeho přípravě k opětovnému použití – recyklaci, a to v úrovni nejméně 70 % (hmotnostních) stavebního a demoličního odpadu neklasifikovaného jako nebezpečný.
Řídící orgán by měly v případě jakéhokoliv opatření se stavební činností na úrovni projektu vyžadovat a kontrolovat podklady prokazující, že odpad a stavební materiál byl znovu použit, připraven k znovupoužití nebo recyklován nebo zlikvidován způsobem šetrným k životnímu prostředí v souladu s hierarchií nakládání s odpady a Protokolem EU o nakládání se stavebními a demoličními odpady. Provozovatelé by měli omezit vznik odpadu během výstavby v souladu s Protokolem EU o nakládání se stavebními a demoličními odpady, zohlednit nejlepší dostupné techniky a usnadnit opětovné použití a vysoce kvalitní recyklaci selektivním odstraňováním materiálů s využitím dostupných systémů třídění stavebního odpadu.
ŘO podmínku nakládání s odpady zavede do podmínek výzvy a pravidel pro žadatele, s tím, že její plnění lze dokládat následovně:
Dále se doporučuje odkázat žadatele na metodický návod pro řízení vzniku stavebních a demoličních odpadů (SDO) a pro nakládání s nimi je zaměřen zejména na problematiku vzniku odpadů z údržby, změn dokončených staveb a odstraňování staveb budov a staveb dopravní infrastruktury a stanovuje postupy, které směřují k vysoké úrovni ochrany zdraví lidí při nakládání s odpady a ke snížení rizika znečišťování nebo ohrožení životního prostředí.
Odpadové hospodářství je založeno na hierarchii odpadového hospodářství, podle níž je
| Označení | Stavební a demoliční odpady | Využití |
|---|---|---|
| 17 01 | BETON, CIHLY, TAŠKY A KERAMIKA | Odpady jako jsou betonové a železobetonové konstrukce, tvárnice, cihly) je vhodné použít buď jako celek k jejich původnímu účelu (cihly, železobetonové nosníky apod.), nebo je předat k úpravě (drcení, třídění) a recyklaci do zařízení k tomu určených (recyklační linky). Recyklované odpady pak mohou být následně využity jinde. Pokud nelze odpady opětovně použít, recyklovat ani jinak využít, lze je předat k odstranění na skládku odpadů. V některých obcích je možné za stanovených podmínek předání do sběrného dvora. |
| 17 02 | DŘEVO, SKLO A PLASTY |
Dřevěné části staveb neobsahující nebezpečné látky (bez nátěrů apod.) je možné opětovně použít nebo materiálově využít (např. opětovné použití trámu, dřevo jako surovina pro výrobu dřevotřískových desek). Pokud to není možné, doporučuje se jejich energetické využití nebo odstranění spálením v příslušném zařízení k odstraňování odpadů. Jako paliva nemohou být spalovány dřevěné prvky stavby, které mohou obsahovat halogenované organické sloučeniny nebo těžké kovy v důsledku ošetření látkami na ochranu dřeva (např. železniční pražce, krovy) nebo nátěrovými hmotami (např. rámy oken). Skleněné a plastové odpady je nejvhodnější předat k recyklaci. V některých obcích je možné za stanovených podmínek předání do sběrného dvora. |
| 17 03 | ASFALTOVÉ SMĚSI, DEHET A VÝROBKY Z DEHTU | Pokud odpad obsahuje dehet, jedná se o nebezpečný odpad. Asfaltové zpevněné povrchy jsou využívány až po jejich úpravě (drcení, třídění) v zařízeních k tomu určených (recyklačních linkách) |
| 17 04 | KOVY |
Kovové stavební prvky ze staveb je možné opětovně použít (např. plechy, pásy, profily, výztuž do betonu, dráty) nebo předat k recyklaci. V některých obcích je možné za stanovených podmínek předání do sběrného dvora. |
| 17 05 | ZEMINA, KAMENÍ, VYTĚŽENÁ JALOVÁ HORNINA A HLUŠINA | Zeminu se doporučuje opětovně použít přímo v místě vzniku (na dané stavbě) k terénním úpravám na vlastním pozemku, pokud je to možné. Lze ji také předat k opětovnému použití na jiném místě, pokud ji původce není schopný sám použít (pozor, pak je nutné mít uzavřenou smlouvu o tom, že zemina bude využita a jakým způsobem). Při manipulaci a přesunech zemin a štěrků jsou realizována opatření k zamezení šíření invazních druhů. Případně lze zeminu předat k recyklaci. V některých obcích je možné za stanovených podmínek předání do sběrného dvora. Pozn.: Podmínka plnění se nevztahuje na kat. č. 17 05 04 |
| 17 06 | IZOLAČNÍ MATERIÁLY A STAVEBNÍ MATERIÁLY S OBSAHEM AZBESTU | Jelikož azbest je vysoce nebezpečný (karcinogenní) materiál, není možné materiály a výrobky, které jej obsahují opětovně použít nebo dále využívat. Materiály a výrobky s obsahem azbestu se tak ihned po odejmutí ze stavby stávají nebezpečným odpadem a je nutné je předat k odstranění na příslušnou skládku nebezpečného odpadu. Samotné odstraňování těchto materiálů ze staveb vyžaduje specifické podmínky a postupy (pro zabezpečení zdraví osob, které je odstraňují) a stejně tak následné nakládání se vzniklými odpady |
| 17 08 | STAVEBNÍ MATERIÁL NA BÁZI SÁDRY | Sádrokartonové desky a stavební materiály na bázi sádry, které neobsahují nebezpečné látky, je možné opětovně použít. Odpady na bázi sádry je také vhodné předat k recyklaci. Naopak není možné jejich využití pro účely k zasypávání. Odstranění uložením na skládku je možné, ale pouze na určitých typech skládek. V některých obcích je možné za stanovených podmínek předání do sběrného dvora. |
| 17 09 | JINÉ STAVEBNÍ A DEMOLIČNÍ ODPADY | Obecně platí, že pokud je to možné, je vhodné vybourané stavební materiály a prvky opětovně použít. Následuje recyklace a jiné způsoby využití. V některých obcích je možné za stanovených podmínek předání do sběrného dvora. |
VYUŽITÍ ODSTRANĚNÝCH STAVEBNÍCH PRVKŮ, se kterými může vlastník svobodně nakládat (mimo režim zákona o odpadech) - Předcházení vzniku odpadu zahrnuje opětovné použití. Stavební prvek (výrobek nebo materiál) se pak nestává odpadem, ale je stále výrobkem a vztahuje se na něj výrobková legislativa. Stavební prvky lze opětovně využít buď přímo na místě v rámci nové stavby, případně je lze nabídnout například na internetové burze.
NAKLÁDÁNÍ SE STAVEBNÍMI A DEMOLIČNÍMI ODPADY, pro které je nutné mít povolení pro nakládání s odpady nebo je nutné odpad předat oprávněné osobě nebo do zařízení schválených podle zákona o odpadech:
Pro následující konkrétní podmínky definované v souvislosti s potřebou naplnění principu DNSH je doporučeno mít na dodavatele následující požadavky, které budou uvedeny v zadávací dokumentaci i navazující smlouvě. Konkrétní podmínky jsou vždy vázány na konkrétní typy činností, pro ověření jejich provázanosti využijte databázový nástroj této metodiky.
Nejméně 70 % (hmotnostních) stavebního a demoličního odpadu neklasifikovaného jako nebezpečný (s výjimkou v přírodě se vyskytujících materiálů uvedených v kategorii 17 05 04 v Evropském seznamu odpadů stanoveném rozhodnutím 2000/532/ES) vzniklého na staveništi je připraveno k opětovnému použití, recyklaci a k jiným druhům materiálového využití, včetně zásypů, při nichž jsou jiné materiály nahrazeny odpadem, v souladu s hierarchií způsobů nakládání s odpady a protokolem EU pro nakládání se stavebním a demoličním odpadem. Provozovatelé omezují produkci odpadu v procesech souvisejících s výstavbou a demolicemi v souladu s protokolem EU pro nakládání se stavebním a demoličním odpadem s přihlédnutím k nejlepším dostupným technikám a pomocí selektivní demolice, aby bylo možné odstranit nebezpečné látky a bezpečně s nimi nakládat, a usnadňují opětovné použití a kvalitní recyklaci selektivním odstraněním materiálů s využitím dostupných třídicích systémů pro stavební a demoliční odpad.
| Odborná kvalifikace |
Projektant: Praktická zkušenost s řešením nakládání s odpady v souladu s hierarchií způsobů nakládání s odpady a protokolem EU pro nakládání se stavebním a demoličním odpadem Konzultant:
Zhotovitel: Praktická zkušenost s řešením nakládání s odpady v souladu s hierarchií způsobů nakládání s odpady a protokolem EU pro nakládání se stavebním a demoličním odpadem |
| Dokumenty prokazující způsobilost |
Projektant: Referenční zakázky – zajištění souladu s hierarchií způsobů nakládání s odpady a protokolem EU pro nakládání se stavebním a demoličním odpadem Konzultant:
Zhotovitel: Referenční zakázky – zajištění souladu s hierarchií způsobů nakládání s odpady a protokolem EU pro nakládání se stavebním a demoličním odpadem |
| Výstupy díla |
Projektant: Projektová dokumentace s uvedením seznamu odpadů vznikajících při výstavbě a při provozu vč. předpokládaného množství vznikajících odpadů a dále stanovení podmínek pro nakládání s odpady v souladu s hierarchií. Konzultant:
Zhotovitel: U odstraňování staveb a výstavby velkých projektů - kopie smlouvy o zajištění předání produkovaných stavebních a demoličních odpadů do zařízení určeného pro nakládání s daným druhem a kategorií odpadu dle § 15 odst. 2 písm. c) zákona č. 541/2020 Sb., o odpadech; a dokladem o převzetí odpadů od provozovatele zařízení dle § 17 odst. 1 písm. c) zákona č. 541/2020 Sb., o odpadech. Pozn.: Smlouvu dle zákona musí mít původce odpadu ještě před vznikem odpadu – doporučuje se proto dokládání smlouvy již při žádosti o podporu; doklad o převzetí – doloží žadatel po realizaci opatření. |
| Dokumenty k odevzdání před dokončením díla |
Čestné prohlášení Kopie smlouvy o zajištění předání produkovaných stavebních a demoličních odpadů do zařízení určeného pro nakládání s daným druhem a kategorií odpadu Stanovisko EIA nebo závěr zjišťovacího řízení EIA (v případě že je EIA vyžadována) Koordinované stanovisko ŽP Závazné stanovisko dotčených orgánů Závazné stanovisko z hlediska nakládání s odpady nebo vedlejšími produkty k terénním úpravám a k odstranění stavby podléhající ohlášení nebo povolení podle stavebního zákona |
| Záruka díla |
Projektant: Záruka souladu s hierarchií způsobů nakládání s odpady a protokolem EU pro nakládání se stavebním a demoličním odpadem. Zhotovitel: Standardní záruka za dílo vč. souladu s hierarchií způsobů nakládání s odpady a protokolem EU pro nakládání se stavebním a demoličním odpadem. |
Při činnosti se hodnotí dostupnost zařízení a součástí s vysokou trvanlivostí a recyklovatelností, které lze snadno demontovat a renovovat, a pokud možno se taková zařízení a součásti používají.
| Odborná kvalifikace |
Projektant: Praktická zkušenost s projekty energetických zařízení Konzultant:
Zhotovitel: Praktická zkušenost s projekty energetických zařízení |
| Dokumenty prokazující způsobilost |
Projektant: Referenční zakázky týkající se energetických zařízení Konzultant:
Zhotovitel: Referenční zakázky týkající se energetických zařízení |
| Výstupy díla |
Projektant: Projektová dokumentace s uvedením informací týkajících se dostupnosti zařízení a součástí s vysokou trvanlivostí a recyklovatelností, uvedení informací týkajících se demontáží a renovací zařízení. Konzultant:
Zhotovitel: Provedení díla v souladu s projektovou dokumentací |
| Dokumenty k odevzdání před dokončením díla[2] |
Stanovisko EIA nebo závěr zjišťovacího řízení EIA (v případě že je EIA vyžadována) Koordinované stanovisko ŽP Analýza potenciálu produkce odpadů Závazné stanovisko dotčených orgánů Závazné stanovisko z hlediska nakládání s odpady nebo vedlejšími produkty k terénním úpravám a k odstranění stavby podléhající ohlášení nebo povolení podle stavebního zákona Souhlas s provozem malého zařízení a souhlas s provozem provozního řádu zařízení Povolení k upuštění od odděleného soustřeďování odpadů dle ust. § 30 odst. 3 zákona č. 541/2020 Sb., o odpadech, v platném znění Hlášení o produkci a nakládání s odpady u stávajících zařízení |
| Záruka díla |
Projektant: Záruka souladu s hierarchií způsobů nakládání s odpady Zhotovitel: Standardní záruka za dílo vč. souladu s hierarchií způsobů nakládání s odpady. |
Při činnosti se hodnotí dostupnost technik, a pokud je to možné, přijímají se techniky, které podporují:
| Odborná kvalifikace |
Projektant: Praktická zkušenost s řešením nakládání s odpady Konzultant:
Zhotovitel: N/A |
| Dokumenty prokazující způsobilost |
Projektant: Referenční zakázky – zajištění souladu s hierarchií způsobů nakládání s odpady Konzultant:
Zhotovitel: N/A |
| Výstupy díla |
Projektant: Projektová dokumentace s uvedením postupů opětovného použití a využívání druhotných surovin. Projektová dokumentace se zabývá designem zajišťujícím vysokou trvanlivost, recyklovatelnost, snadnou demontáž a přizpůsobení vyráběných výrobků. Projektová dokumentace stanovuje způsob nakládání s odpady, které ve výrobním procesu upřednostňují recyklaci před likvidací. Projektová dokumentace obsahuje informace o látkách vzbuzujících obavy a jejich sledovatelnost během životního cyklu. Konzultant: EIA - uvedení seznamu odpadů vznikajících při výstavbě a při provozu vč. předpokládaného množství vznikajících odpadů a dále stanovení podmínek pro nakládání s odpady v souladu s hierarchií. zajištění potřebných povolení k provozování činností, a to v závislosti na rozsahu konkrétní činnosti Zhotovitel: Hlášení o produkci a nakládání s odpady |
| Dokumenty k odevzdání před dokončením díla[3] |
Stanovisko EIA nebo závěr zjišťovacího řízení EIA (v případě že je EIA vyžadována) Koordinované stanovisko ŽP Závazné stanovisko dotčených orgánů Souhlas s provozem malého zařízení a souhlas s provozem provozního řádu zařízení Povolení k upuštění od odděleného soustřeďování odpadů dle ust. § 30 odst. 3 zákona č. 541/2020 Sb., o odpadech, v platném znění Hlášení o produkci a nakládání s odpady u stávajících zařízení |
| Záruka díla |
Projektant: Záruka souladu s hierarchií způsobů nakládání s odpady Zhotovitel: Standardní záruka za dílo vč. souladu s hierarchií způsobů nakládání s odpady |
Jsou zavedena opatření pro nakládání s odpady v souladu s hierarchií způsobů nakládání s odpady, zejména během údržby.
| Odborná kvalifikace |
Projektant: Praktická zkušenost s řešením nakládání s odpady vznikajícími z údržby v souvislosti s železniční dopravou, popř. podobné Konzultant:
Zhotovitel: Praktická zkušenost s řešením nakládání s odpady vznikajícími z údržby v souvislosti s železniční dopravou, popř. podobné. |
| Dokumenty prokazující způsobilost |
Projektant: Referenční zakázky – zajištění souladu s hierarchií způsobů nakládání s odpady vznikajícími při údržbě v souvislosti s železniční dopravou, popř. podobné Konzultant:
Zhotovitel: Referenční zakázky – zajištění souladu s hierarchií způsobů nakládání s odpady vznikajícími při údržbě v souvislosti s železniční dopravou, popř. podobné |
| Výstupy díla |
Projektant: Projektová dokumentace s uvedením seznamu odpadů vznikajících při údržbě vč. předpokládaného množství vznikajících odpadů a dále stanovení podmínek pro nakládání s odpady v souladu s hierarchií. Konzultant:
Zhotovitel: Doklady o převzetí odpadu k ekologické likvidaci nebo potvrzení od certifikované firmy, která má oprávnění nakládat s odpadem dle norem s uvedením hmotnosti převzatého odpad Hlášení o produkci a nakládání s odpady |
| Dokumenty k odevzdání před dokončením díla[4] |
Stanovisko EIA nebo závěr zjišťovacího řízení EIA (pokud je EIA vyžadována) Koordinované stanovisko ŽP Souhlas s provozem malého zařízení a souhlas s provozem provozního řádu zařízení Povolení k upuštění od odděleného soustřeďování odpadů dle ust. § 30 odst. 3 zákona č. 541/2020 Sb., o odpadech, v platném znění Hlášení o produkci a nakládání s odpady u stávajících zařízení |
| Záruka díla |
Projektant: Záruka souladu s hierarchií způsobů nakládání s odpady vznikajícími při údržbě v souvislosti s železniční dopravou, popř. podobné Zhotovitel: Standardní záruka za dílo vč. souladu s hierarchií způsobů nakládání s odpady vznikajícími při údržbě v souvislosti s železniční dopravou, popř. podobné |
Jsou zavedena opatření pro nakládání s odpady v souladu s hierarchií způsobů nakládání s odpady, a to jak ve fázi používání (údržba), tak na konci životnosti vozového parku, mimo jiné prostřednictvím opětovného použití a recyklace baterií a elektroniky (zejména kritických surovin v nich obsažených).
| Odborná kvalifikace |
Projektant: Praktická zkušenost s řešením nakládání s odpady vznikajícími z údržby v souvislosti s vozovým parkem, popř. podobné Konzultant: Zpracovatel EIA (pokud je EIA zpracovávána) – autorizovaná osoba Konzultant v oblasti odpadů / odpadového hospodářství Zhotovitel: Praktická zkušenost s řešením nakládání s odpady vznikajícími z údržby v souvislosti s vozovým parkem, popř. podobné. |
| Dokumenty prokazující způsobilost |
Projektant: Referenční zakázky – zajištění souladu s hierarchií způsobů nakládání s odpady vznikajícími při údržbě v souvislosti s vozovým parkem, popř. podobné Konzultant:
Zhotovitel: Referenční zakázky – zajištění souladu s hierarchií způsobů nakládání s odpady vznikajícími při údržbě v souvislosti s vozovým parkem, popř. podobné |
| Výstupy díla |
Projektant: Projektová dokumentace s uvedením seznamu odpadů vznikajících při údržbě vč. předpokládaného množství vznikajících odpadů a dále stanovení podmínek pro nakládání s odpady v souladu s hierarchií. Konzultant:
Zhotovitel: Doklady o převzetí odpadu k ekologické likvidaci nebo potvrzení od certifikované firmy, která má oprávnění nakládat s odpadem dle norem s uvedením hmotnosti převzatého odpad Hlášení o produkci a nakládání s odpady |
| Dokumenty k odevzdání před dokončením díla[5] |
Stanovisko EIA nebo závěr zjišťovacího řízení EIA (pokud je EIA vyžadována) Koordinované stanovisko ŽP Souhlas s provozem malého zařízení a souhlas s provozem provozního řádu zařízení Povolení k upuštění od odděleného soustřeďování odpadů dle ust. § 30 odst. 3 zákona č. 541/2020 Sb., o odpadech, v platném znění Hlášení o produkci a nakládání s odpady u stávajících zařízení |
| Záruka díla |
Projektant: Záruka souladu s hierarchií způsobů nakládání s odpady vznikajícími při údržbě v souvislosti s vozovým parkem, popř. podobné Zhotovitel: Standardní záruka za dílo vč. souladu s hierarchií způsobů nakládání s odpady vznikajícími při údržbě v souvislosti s vozovým parkem, popř. podobné. |
Jsou zavedena opatření pro nakládání s odpady v souladu s hierarchií způsobů nakládání s odpady, a to jak ve fázi používání (údržba), tak na konci životnosti, mimo jiné prostřednictvím opětovného použití a recyklace baterií a elektroniky (zejména kritických surovin v nich obsažených).
| Odborná kvalifikace |
Projektant: Praktická zkušenost s řešením nakládání s odpady vznikajícími v souvislosti s bateriemi a elektronikou, popř. podobné Konzultant:
Zhotovitel: Praktická zkušenost s řešením nakládání s odpady vznikajícími v souvislosti s bateriemi a elektronikou, popř. podobné. |
| Dokumenty prokazující způsobilost |
Projektant: Referenční zakázky – zajištění souladu s hierarchií způsobů nakládání s odpady vznikajícími v souvislosti s bateriemi a elektronikou, popř. podobné Konzultant:
Zhotovitel: Referenční zakázky – zajištění souladu s hierarchií způsobů nakládání s odpady vznikajícími při údržbě v souvislosti s bateriemi a elektronikou, popř. podobné |
| Výstupy díla |
Projektant: Projektová dokumentace s uvedením seznamu odpadů vznikajících při údržbě a konci životnosti vč. předpokládaného množství vznikajících odpadů a dále stanovení podmínek pro nakládání s odpady v souladu s hierarchií. Konzultant:
Zhotovitel: Doklady o převzetí odpadu k ekologické likvidaci nebo potvrzení od certifikované firmy, která má oprávnění nakládat s odpadem dle norem s uvedením hmotnosti převzatého odpad Hlášení o produkci a nakládání s odpady |
| Dokumenty k odevzdání před dokončením díla[6] |
Stanovisko EIA nebo závěr zjišťovacího řízení EIA (pokud je EIA vyžadována) Koordinované stanovisko ŽP Souhlas s provozem malého zařízení a souhlas s provozem provozního řádu zařízení Povolení k upuštění od odděleného soustřeďování odpadů dle ust. § 30 odst. 3 zákona č. 541/2020 Sb., o odpadech, v platném znění Hlášení o produkci a nakládání s odpady u stávajících zařízení |
| Záruka díla |
Projektant: Záruka souladu s hierarchií způsobů nakládání s odpady vznikajícími při údržbě a konci životnosti v souvislosti s bateriemi a elektronikou, popř. podobné Zhotovitel: Standardní záruka za dílo vč. souladu s hierarchií způsobů nakládání s odpady vznikajícími při údržbě a konci životnosti v souvislosti s vozovým parkem, popř. podobné. |
V zařízeních pro skladování a přepravu odpadu nedochází ke smísení tříděného odpadu s jiným odpadem nebo materiály s odlišnými vlastnostmi. Recyklovatelný odpad se neodstraňuje, nespaluje ani není využíván ke spoluspalování.
| Odborná kvalifikace |
Projektant: Praktická zkušenost s řešením nakládání s odpady při jejich skladování a přepravě. Konzultant:
Zhotovitel: Praktická zkušenost s řešením nakládání s odpady při jejich skladování a přepravě. |
| Dokumenty prokazující způsobilost |
Projektant: Referenční zakázky – prokázání zkušeností se skladováním a přepravou odpadů, resp. nakládání s odpady. Konzultant:
Zhotovitel: Referenční zakázky – prokázání zkušeností se skladováním a přepravou odpadů, resp. nakládání s odpady. |
| Výstupy díla |
Projektant: Projektová dokumentace nebo studie vč. uvedení odpadů (dle Katalogu odpadů) a jejich předpokládaného množství, které budou skladovány, popř. přepravovány a dále stanovení podmínek pro nakládání s odpady v souladu s hierarchií. Konzultant:
Zhotovitel: Hlášení o produkci a nakládání s odpady |
| Dokumenty k odevzdání před dokončením díla[6] |
Stanovisko EIA nebo závěr zjišťovacího řízení EIA (v případě že je EIA vyžadována) Koordinované stanovisko ŽP Analýza potenciálu produkce odpadů Závazné stanovisko dotčených orgánů Závazné stanovisko z hlediska nakládání s odpady nebo vedlejšími produkty k terénním úpravám a k odstranění stavby podléhající ohlášení nebo povolení podle stavebního zákona Souhlas s provozem malého zařízení a souhlas s provozem provozního řádu zařízení Povolení k upuštění od odděleného soustřeďování odpadů dle ust. § 30 odst. 3 zákona č. 541/2020 Sb., o odpadech, v platném znění Povolení k obchodování s odpady Povolení k provozu zařízení určeného pro nakládání s odpady
|
| Záruka díla |
Projektant: Záruka souladu s hierarchií způsobů nakládání s odpady, zkušenost s řešením nakládání s odpady při jejich skladování a přepravě. Zhotovitel: Standardní záruka za dílo vč. souladu s hierarchií způsobů nakládání s odpady, zkušenost s řešením nakládání s odpady při jejich skladování a přepravě. |
Odděleně sbírané složky odpadu se v zařízeních pro skladování a přepravu odpadu nesměšují s jiným odpadem nebo materiály s odlišnými vlastnostmi.
Požadavky na dodavatele:
| Odborná kvalifikace |
Projektant: Praktická zkušenost s řešením nakládání s odpady při jejich skladování a přepravě. Konzultant:
Zhotovitel: Praktická zkušenost s řešením nakládání s odpady při jejich skladování a přepravě. |
| Dokumenty prokazující způsobilost |
Projektant: Referenční zakázky – prokázání zkušeností se skladováním a přepravou odpadů, resp. nakládání s odpady. Konzultant:
Zhotovitel: Referenční zakázky – prokázání zkušeností se skladováním a přepravou odpadů, resp. nakládání s odpady. |
| Výstupy díla |
Projektant: Projektová dokumentace nebo studie vč. uvedení odpadů (dle Katalogu odpadů) a jejich předpokládaného množství, které budou skladovány, popř. přepravovány a dále stanovení podmínek pro nakládání s odpady v souladu s hierarchií. Konzultant:
Zhotovitel: Hlášení o produkci a nakládání s odpady |
| Dokumenty k odevzdání před dokončením díla |
Stanovisko EIA nebo závěr zjišťovacího řízení EIA (v případě že je EIA vyžadována) Koordinované stanovisko ŽP Analýza potenciálu produkce odpadů Závazné stanovisko dotčených orgánů Závazné stanovisko z hlediska nakládání s odpady nebo vedlejšími produkty k terénním úpravám a k odstranění stavby podléhající ohlášení nebo povolení podle stavebního zákona Souhlas s provozem malého zařízení a souhlas s provozem provozního řádu zařízení Povolení k upuštění od odděleného soustřeďování odpadů dle ust. § 30 odst. 3 zákona č. 541/2020 Sb., o odpadech, v platném znění Povolení k obchodování s odpady Povolení k provozu zařízení určeného pro nakládání s odpady |
| Záruka díla |
Projektant: Záruka souladu s hierarchií způsobů nakládání s odpady, zkušenost s řešením nakládání s odpady při jejich skladování a přepravě. Zhotovitel: Standardní záruka za dílo vč. souladu s hierarchií způsobů nakládání s odpady, zkušenost s řešením nakládání s odpady při jejich skladování a přepravě |
Provozovatelé omezují produkci odpadu v procesech souvisejících s výstavbou a demolicemi a zohledňují nejlepší dostupné techniky. Nejméně 70 % (hmotnostních) stavebního a demoličního odpadu neklasifikovaného jako nebezpečný (s výjimkou v přírodě se vyskytujících materiálů uvedených v kategorii 17 05 04 v Evropském seznamu odpadů stanoveném rozhodnutím 2000/532/ES) vzniklého na staveništi je připraveno k opětovnému použití, recyklaci a k jiným druhům materiálového využití, včetně zásypů, při nichž jsou jiné materiály nahrazeny odpadem, v souladu s hierarchií způsobů nakládání s odpady a protokolem EU pro nakládání se stavebním a demoličním odpadem. Provozovatelé používají selektivní demolice, aby bylo možné odstranit nebezpečné látky a bezpečně s nimi nakládat, a usnadňují opětovné použití a kvalitní recyklaci
Požadavky na dodavatele:
| Odborná kvalifikace |
Projektant: Praktická zkušenost s řešením nakládání s odpady v souladu s hierarchií způsobů nakládání s odpady a protokolem EU pro nakládání se stavebním a demoličním odpadem Konzultant:
Zhotovitel: Praktická zkušenost s řešením nakládání s odpady v souladu s hierarchií způsobů nakládání s odpady a protokolem EU pro nakládání se stavebním a demoličním odpadem |
| Dokumenty prokazující způsobilost |
Projektant: Referenční zakázky – zajištění souladu s hierarchií způsobů nakládání s odpady a protokolem EU pro nakládání se stavebním a demoličním odpadem Konzultant:
Zhotovitel: Referenční zakázky – zajištění souladu s hierarchií způsobů nakládání s odpady a protokolem EU pro nakládání se stavebním a demoličním odpadem |
| Výstupy díla |
Projektant: Projektová dokumentace s uvedením seznamu odpadů vznikajících při výstavbě a při provozu vč. předpokládaného množství vznikajících odpadů a dále stanovení podmínek pro nakládání s odpady v souladu s hierarchií. Konzultant:
|
| Dokumenty k odevzdání před dokončením díla |
|
| Záruka díla |
Projektant: Záruka souladu s hierarchií způsobů nakládání s odpady a protokolem EU pro nakládání se stavebním a demoličním odpadem. Zhotovitel: Standardní záruka za dílo vč. souladu s hierarchií způsobů nakládání s odpady a protokolem EU pro nakládání se stavebním a demoličním odpadem. |
Jsou zavedena opatření k předcházení vzniku odpadu ve fázi používání (údržba, provozování dopravních služeb, pokud jde o odpad ze stravování) a k nakládání s veškerým zbývajícím odpadem v souladu s hierarchií způsobů nakládání s odpady.
Požadavky na dodavatele:
| Odborná kvalifikace |
Projektant: Praktická zkušenost s řešením nakládání s odpady a předcházení vzniku odpadů, a to v souladu s hierarchií způsobů nakládání s odpady Konzultant: Konzultant v oblasti odpadů / odpadového hospodářství Zhotovitel: Praktická zkušenost s řešením nakládání s odpady a předcházení vzniku odpadů, a to v souladu s hierarchií způsobů nakládání s odpady |
| Dokumenty prokazující způsobilost |
Projektant: Referenční zakázky – zajištění souladu s hierarchií způsobů nakládání s odpady vznikajícími v souvislosti s údržbou, provozováním dopravních služeb, stravováním, popř. podobné Konzultant: Referenční zakázky v oblasti odpadů, nakládání s odpady Zhotovitel: Referenční zakázky – zajištění souladu s hierarchií způsobů nakládání s odpady vznikajícími v souvislosti s údržbou, provozováním dopravních služeb, stravováním, popř. podobné |
| Výstupy díla |
Projektant: Projektová dokumentace nebo studie vč. uvedení opatření k předcházení vzniku odpadů ve fázi používání (údržba, provozování dopravních služeb, stravování) a k nakládání s veškerým zbývajícím odpadem v souladu s hierarchií způsobů nakládání s odpady. Konzultant: zajištění potřebných povolení k provozování činností, a to v závislosti na rozsahu konkrétní činnosti Zhotovitel: Hlášení o produkci a nakládání s odpady |
| Dokumenty k odevzdání před dokončením díla |
|
| Záruka díla |
Projektant: Záruka souladu s hierarchií způsobů nakládání s odpady vznikajícími v souvislosti s údržbou, provozováním dopravních služeb, stravováním. Zhotovitel: Standardní záruka za dílo vč. souladu s hierarchií způsobů nakládání s odpady vznikajícími v souvislosti s údržbou, provozováním dopravních služeb, stravováním. |
Jsou zavedena opatření pro nakládání s odpadem a jeho recyklaci po skončení životnosti, mimo jiné prostřednictvím smluvních dohod o vyřazení z provozu s poskytovateli služeb recyklace, zahrnutí do finančních projekcí nebo oficiální projektové dokumentace. Tato opatření zajišťují, že součásti a materiály jsou tříděny a zpracovávány za účelem maximalizace recyklace a opětovného použití v souladu s hierarchií způsobů nakládání s odpady, se zásadami právních předpisů Unie o odpadech a platnými nařízeními, zejména prostřednictvím opětovného použití a recyklace baterií a elektroniky a kritických surovin v nich obsažených. Tato opatření zahrnují také kontrolu nebezpečných materiálů a nakládání s nimi.
Požadavky na dodavatele:
| Odborná kvalifikace |
Projektant: Praktická zkušenost s řešením nakládání s odpady, jeho recyklací po skončení životnosti. Konzultant:
Zhotovitel: Praktická zkušenost s řešením nakládání s odpady, jeho recyklací po skončení životnosti. |
| Dokumenty prokazující způsobilost |
Projektant: Referenční zakázky – zajištění souladu s hierarchií způsobů nakládání s odpady Konzultant:
Zhotovitel: Referenční zakázky – zajištění souladu s hierarchií způsobů nakládání s odpady, recyklací po skončení životnosti |
| Výstupy díla |
Projektant: Projektová dokumentace s uvedením opatření pro nakládání s odpadem a jeho recyklaci po skončení životnosti, mimo jiné prostřednictvím smluvních dohod o vyřazení z provozu s poskytovateli služeb recyklace, zahrnutí do finančních projekcí nebo oficiální projektové dokumentace. Konzultant:
Zhotovitel: Doklady o převzetí odpadu k ekologické likvidaci, Hlášení o produkci a nakládání s odpady |
| Dokumenty k odevzdání před dokončením díla |
|
| Záruka díla |
Projektant: Záruka souladu s hierarchií způsobů nakládání s odpady, jeho recyklací po skončení životnosti. Zhotovitel: Standardní záruka za dílo vč. souladu s hierarchií způsobů nakládání s odpady, jeho recyklací po skončení životnosti.. |
Projekty budov a stavební metody podporují oběhové hospodářství a s odkazem na normu ISO 20887 nebo jiné normy pro posuzování demontovatelnosti nebo přizpůsobivosti budov zejména prokazují, že jsou navrženy tak, aby byly efektivnější, adaptabilnější, flexibilnější a demontovatelnější, s cílem umožnit opětovné použití a recyklaci.
Požadavky na dodavatele:
| Odborná kvalifikace |
Projektant: Praktická zkušenost s řešením nakládání s odpady v souladu s hierarchií způsobů nakládání s odpady a protokolem EU pro nakládání se stavebním a demoličním odpadem Konzultant:
Zhotovitel: Praktická zkušenost s řešením nakládání s odpady v souladu s hierarchií způsobů nakládání s odpady a protokolem EU pro nakládání se stavebním a demoličním odpadem |
| Dokumenty prokazující způsobilost |
Projektant: Referenční zakázky – zajištění souladu s hierarchií způsobů nakládání s odpady a protokolem EU pro nakládání se stavebním a demoličním odpadem Konzultant:
Zhotovitel: Referenční zakázky – zajištění souladu s hierarchií způsobů nakládání s odpady a protokolem EU pro nakládání se stavebním a demoličním odpadem |
| Výstupy díla |
Projektant: Projektová dokumentace s uvedením seznamu odpadů vznikajících při výstavbě a při provozu vč. předpokládaného množství vznikajících odpadů a dále stanovení podmínek pro nakládání s odpady v souladu s hierarchií. Konzultant:
Zhotovitel: U odstraňování staveb a výstavby velkých projektů - kopie smlouvy o zajištění předání produkovaných stavebních a demoličních odpadů do zařízení určeného pro nakládání s daným druhem a kategorií odpadu dle § 15 odst. 2 písm. c) zákona č. 541/2020 Sb., o odpadech; a dokladem o převzetí odpadů od provozovatele zařízení dle § 17 odst. 1 písm. c) zákona č. 541/2020 Sb., o odpadech. Pozn.: Smlouvu dle zákona musí mít původce odpadu ještě před vznikem odpadu – doporučuje se proto dokládání smlouvy již při žádosti o podporu; doklad o převzetí – doloží žadatel po realizaci opatření. |
| Dokumenty k odevzdání před dokončením díla |
|
| Záruka díla |
Projektant: Záruka souladu s hierarchií způsobů nakládání s odpady a protokolem EU pro nakládání se stavebním a demoličním odpadem. Zhotovitel: Standardní záruka za dílo vč. souladu s hierarchií způsobů nakládání s odpady a protokolem EU pro nakládání se stavebním a demoličním odpadem. |
Je zaveden plán nakládání s odpady, který zajišťuje maximální opětovné použití nebo recyklaci na konci životnosti v souladu s hierarchií způsobů nakládání s odpady, mimo jiné prostřednictvím smluvních dohod s partnery pro nakládání s odpady, zahrnutí do finančních projekcí nebo oficiální projektové dokumentace.
Požadavky na dodavatele:
| Odborná kvalifikace |
Projektant: Praktická zkušenost s plánováním v oblasti odpadového hospodářství. Konzultant: Konzultant v oblasti odpadů / odpadového hospodářství Zhotovitel: N/A |
| Dokumenty prokazující způsobilost |
Projektant: Referenční zakázky – prokázání zkušeností s plánováním v oblasti odpadového hospodářství. Konzultant: Referenční zakázky v oblasti odpadů, nakládání s odpady Zhotovitel: N/A |
| Výstupy díla |
Projektant: Plán nakládání s odpady, popř. vč. smluvních dohod s partnery pro nakládání s odpady, které jsou zahrnuté do finančních projekcí nebo oficiální projektové dokumentace. Konzultant: dílčí vstupy do Plánu nakládání s odpady Zhotovitel: N/A |
| Dokumenty k odevzdání před dokončením díla | N/A |
| Záruka díla |
Projektant: Standardní záruka za dílo vč. souladu s hierarchií způsobů nakládání s odpady. Zhotovitel: N/A |
Provozovatel této činnosti vypracoval a zavedl plán zmírňování změny klimatu a ochrany životního prostředí, ve kterém:
Plán zmírňování změny klimatu a ochrany životního prostředí:
Požadavky na dodavatele:
| Odborná kvalifikace |
Projektant: Praktická zkušenost s plánováním v oblasti zmírňování změny klimatu a ochrany životního prostředí. Konzultant: Konzultant v oblasti odpadů / odpadového hospodářství Zhotovitel: N/A |
| Dokumenty prokazující způsobilost |
Projektant: Referenční zakázky – prokázání zkušeností s plánováním v oblasti zmírňování změny klimatu a ochrany životního prostředí Konzultant: Referenční zakázky v oblasti odpadů, nakládání s odpady Zhotovitel: N/A |
| Výstupy díla |
Projektant: Plán zmírňování změny klimatu a ochrany životního prostředí. Konzultant: dílčí vstupy do Plánu zmírňování změny klimatu a ochrany životního prostředí, a to za oblast odpadů / odpadového hospodářství. Zhotovitel: N/A |
| Dokumenty k odevzdání před dokončením díla | N/A |
| Záruka díla |
Projektant: Standardní záruka za dílo vč. souladu s hierarchií způsobů nakládání s odpady. |
Na konci své životnosti prochází zařízení přípravou k opětovnému použití, využití nebo recyklaci nebo náležitým zpracováním včetně odstranění všech kapalin a selektivním zpracováním v souladu s přílohou VII směrnice 2012/19/EU.
Požadavky na dodavatele:
| Odborná kvalifikace |
Projektant: Praktická zkušenost s řešením nakládání s odpady a postupy recyklace. Konzultant: Konzultant v oblasti odpadů / odpadového hospodářství Zhotovitel: N/A |
| Dokumenty prokazující způsobilost |
Projektant: Referenční zakázky – zajištění souladu s hierarchií způsobů nakládání s odpady, recyklací. Konzultant: Referenční zakázky v oblasti odpadů, nakládání s odpady, recyklace Zhotovitel: N/A. |
| Výstupy díla |
Projektant: Projektová dokumentace s uvedením postupů opětovného použití, využití, recyklací nebo zpracování v souladu s přílohou VII směrnice 2012/19/EU. Konzultant: zajištění potřebných povolení k provozování činností, a to v závislosti na rozsahu konkrétní činnosti Zhotovitel: Provedení díla v souladu s projektovou dokumentací |
| Dokumenty k odevzdání před dokončením díla |
|
| Záruka díla |
Projektant: Záruka souladu s hierarchií způsobů nakládání s odpady a souladu s přílohou VII směrnice 2012/19/EU. Zhotovitel: Standardní záruka za dílo vč. souladu s hierarchií způsobů nakládání s odpady a souladu s přílohou VII směrnice 2012/19/EU |
Postupy recyklace splňují podmínky stanovené v článku 12 směrnice Evropského parlamentu a Rady 2006/66/ES a v příloze III části B uvedené směrnice, včetně použití nejnovějších relevantních nejlepších dostupných technik a dosažení účinnosti stanovené pro olověné baterie, niklkadmiové baterie a pro další chemické látky. Tyto postupy zajišťují recyklaci kovového obsahu na nejvyšší úrovni, která je technicky proveditelná bez nadměrných nákladů. Zařízení provádějící recyklaci v příslušných případech splňují požadavky stanovené ve směrnici Evropského parlamentu a Rady 2010/75/EU
Požadavky na dodavatele:
| Odborná kvalifikace |
Projektant: Praktická zkušenost s řešením nakládání s odpady, postupy recyklace vznikajícími v souvislosti s bateriemi. Zkušenosti s BAT. Konzultant:
Zhotovitel: Praktická zkušenost s řešením nakládání s odpady, postupy recyklace vznikajícími v souvislosti s bateriemi, zkušenosti s BAT. |
| Dokumenty prokazující způsobilost |
Projektant: Referenční zakázky – zajištění souladu s hierarchií způsobů nakládání s odpady a BAT. Konzultant:
Zhotovitel: Referenční zakázky – zajištění souladu s hierarchií způsobů nakládání s odpady a BAT. |
| Výstupy díla |
Projektant: Projektová dokumentace s uvedením postupů recyklace, které splňují podmínky stanovené v článku 12 směrnice Evropského parlamentu a Rady 2006/66/ES a v příloze III části B uvedené směrnice, včetně použití nejnovějších relevantních nejlepších dostupných technik a dosažení účinnosti stanovené pro olověné baterie, niklkadmiové baterie a pro další chemické látky. Konzultant:
Zhotovitel: Hlášení o produkci a nakládání s odpady |
| Dokumenty k odevzdání před dokončením díla |
|
| Záruka díla |
Projektant: Záruka souladu s hierarchií způsobů nakládání s odpady a BAT. Zhotovitel: Standardní záruka za dílo vč. souladu s hierarchií způsobů nakládání s odpady a BAT. |
Pokud sanační projekt předpokládá výkop a odstranění stávající skládky, nakládá se s vytěženým odpadem v souladu se zásadou hierarchie nakládání s odpady, přičemž se upřednostňuje recyklace před jinými druhy materiálového využití, před spalováním a odstraňováním, pokud je to technicky proveditelné a nezvyšuje to rizika pro životní prostředí nebo lidské zdraví.
Požadavky na dodavatele:
| Odborná kvalifikace |
Projektant: Praktická zkušenost s řešením nakládání s odpady v souladu s hierarchií způsobů nakládání s odpady Konzultant:
Zhotovitel: Praktická zkušenost s řešením nakládání s odpady v souladu s hierarchií způsobů nakládání s odpady |
| Dokumenty prokazující způsobilost |
Projektant: Referenční zakázky – zajištění souladu s hierarchií způsobů nakládání s odpady, recyklace Konzultant: Potvrzení o autorizaci EIA
Zhotovitel: Dokumenty prokazující způsobilost |
| Výstupy díla |
Projektant: Projektová dokumentace s uvedením seznamu odpadů vznikajících při sanaci a dále stanovení podmínek pro nakládání s odpady v souladu s hierarchií. Konzultant: EIA - uvedení seznamu odpadů vznikajících při výstavbě a při provozu vč. předpokládaného množství vznikajících odpadů a dále stanovení podmínek pro nakládání s odpady v souladu s hierarchií.
Zhotovitel: Provedení díla v souladu s projektovou dokumentací |
| Dokumenty k odevzdání před dokončením díla |
|
| Záruka díla |
Projektant: Záruka souladu s hierarchií způsobů nakládání s odpady Zhotovitel: Standardní záruka za dílo vč. souladu s hierarchií způsobů nakládání s odpady |
Použité zařízení splňuje požadavky stanovené ve směrnici 2009/125/ES pro servery a datová úložiště.
Požadavky na dodavatele:
| Odborná kvalifikace |
Projektant: Praktická zkušenost s řešením nakládání s odpady a postupy recyklace. Konzultant: Konzultant v oblasti odpadů / odpadového hospodářství Zhotovitel: N/A |
| Dokumenty prokazující způsobilost |
Projektant: Referenční zakázky – zajištění souladu s hierarchií způsobů nakládání s odpady, recyklací. Konzultant: Referenční zakázky v oblasti odpadů, nakládání s odpady, recyklace Zhotovitel: N/A. |
| Výstupy díla |
Projektant: Projektová dokumentace, která plně respektuje požadavky stanovené směrnicí 2009/125/ES. Konzultant: zajištění potřebných povolení k provozování činností, a to v závislosti na rozsahu konkrétní činnosti Zhotovitel: Provedení díla v souladu s projektovou dokumentací |
| Dokumenty k odevzdání před dokončením díla10 |
|
| Záruka díla |
Projektant: Záruka souladu s hierarchií způsobů nakládání s odpady a souladu se směrnicí 2009/125/ES. Zhotovitel: Standardní záruka za dílo vč. souladu s hierarchií způsobů nakládání s odpady a souladu se směrnicí 2009/125/ES. |
Použité zařízení neobsahuje látky podléhající omezení uvedené v příloze II směrnice Evropského parlamentu a Rady 2011/65/EU kromě případů, kdy hodnoty hmotnostní koncentrace v homogenních materiálech nepřekračují maximální hodnoty v uvedené příloze.
Požadavky na dodavatele:
| Odborná kvalifikace |
Projektant: Praktická zkušenost s řešením nakládání s odpady a postupy recyklace. Konzultant: Konzultant v oblasti odpadů / odpadového hospodářství Zhotovitel: N/A |
| Dokumenty prokazující způsobilost |
Projektant: Referenční zakázky – zajištění souladu s hierarchií způsobů nakládání s odpady, recyklací. Konzultant: Referenční zakázky v oblasti odpadů, nakládání s odpady, recyklace Zhotovitel: N/A. |
| Výstupy díla |
Projektant: Projektová dokumentace prokazující, že zařízení neobsahuje látky uvedené v příloze II směrnice EP a Rady 2011/65/EU, vyjma případů, kdy hodnoty hmotnostní koncentrace v homogenních materiálech nepřekračují maximální hodnoty v uvedené příloze. Konzultant: zajištění potřebných povolení k provozování činností, a to v závislosti na rozsahu konkrétní činnosti Zhotovitel: Provedení díla v souladu s projektovou dokumentací |
| Dokumenty k odevzdání před dokončením díla11 |
|
| Záruka díla |
Projektant: Záruka souladu s hierarchií způsobů nakládání s odpady a souladu se směrnicí 2011/65/EU. Zhotovitel: Standardní záruka za dílo vč. souladu s hierarchií způsobů nakládání s odpady a souladu se směrnicí 2011/65/EU. |
Těžba rašeliny je minimalizována
Požadavky na dodavatele:
| Odborná kvalifikace |
Projektant: Praktická zkušenost s obnovou mokřadů Konzultant:
Zhotovitel: Praktická zkušenost s obnovou mokřadů |
| Dokumenty prokazující způsobilost |
Projektant: Referenční zakázky – obnova mokřadů. Konzultant:
Zhotovitel: Referenční zakázky – obnova mokřadů. |
| Výstupy díla |
Projektant: Projektová dokumentace s uvedením postupů obnovy mokřadů se zaměřením na těžbu rašeliny. Konzultant:
Zhotovitel: Provedení díla v souladu s projektovou dokumentací |
| Dokumenty k odevzdání před dokončením díla12 |
|
| Záruka díla |
Projektant: Záruka souladu se zákonnými požadavky na obnovu mokřadů a těžbu rašeliny. Zhotovitel: Standardní záruka za dílo vč. souladu se zákonnými požadavky na obnovu mokřadů a těžbu rašeliny. |
Ubytovací zařízení:
Požadavky na dodavatele:
| Odborná kvalifikace |
Projektant: Praktická zkušenost s řešením nakládání s odpady Konzultant: Konzultant v oblasti odpadů / odpadového hospodářství, BAT Zhotovitel: N/A |
| Dokumenty prokazující způsobilost |
Projektant: Referenční zakázky – zajištění souladu s hierarchií způsobů nakládání s odpady Konzultant: Referenční zakázky v oblasti odpadů, nakládání s odpady, BAT Zhotovitel: N/A |
| Výstupy díla |
Projektant: Projektová dokumentace s uvedením položek uvedených v části B přílohy směrnice 2019/904, nastavení způsobu třídění odpadů a uvedení plánu předcházení vzniku potravinového odpadu Konzultant: zajištění potřebných povolení k provozování činností, a to v závislosti na rozsahu konkrétní činnosti Zhotovitel: Hlášení o produkci a nakládání s odpady |
| Dokumenty k odevzdání před dokončením díla13 |
|
| Záruka díla |
Projektant: Záruka souladu s hierarchií způsobů nakládání s odpady Zhotovitel: Standardní záruka za dílo vč. souladu s hierarchií způsobů nakládání s odpady |
Vozidla kategorií M1 a N1 jsou zároveň:
a) opětovně použitelná nebo recyklovatelná nejméně v rozsahu 85 % hmotnostních a
b) opětovně použitelná nebo využitelná nejméně v rozsahu 95 % hmotnostních.
Požadavky na dodavatele:
| Odborná kvalifikace |
Projektant: Praktická zkušenost s řešením nakládání s odpady, opětovným použitím a postupy recyklace Konzultant: Konzultant v oblasti odpadů / odpadového hospodářství, BAT Zhotovitel: N/A |
| Dokumenty prokazující způsobilost |
Projektant: Referenční zakázky – zajištění souladu s hierarchií způsobů nakládání s odpady, opětovným použitím a postupy recyklace. Konzultant: Referenční zakázky v oblasti odpadů, nakládání s odpady, BAT Zhotovitel: N/A |
| Výstupy díla |
Projektant: Projektová dokumentace s uvedením postupů pro opětovné použití nebo recyklaci v rozsahu 85% hmotnostních nebo opětovné použití nebo využití nejméně v rozsahu 95 % hmotnostních. Konzultant: zajištění potřebných povolení k provozování činností, a to v závislosti na rozsahu konkrétní činnosti Zhotovitel: Hlášení o produkci a nakládání s odpady |
| Dokumenty k odevzdání před dokončením díla14 |
|
| Záruka díla |
Projektant: Záruka souladu s hierarchií způsobů nakládání s odpady opětovným použitím a postupy recyklace. Zhotovitel: Standardní záruka za dílo vč. souladu s hierarchií způsobů nakládání s odpady a opětovným použitím a postupy recyklace. |
Jsou vyhodnocena a řešena veškerá potenciální rizika zkoumané technologie, produktu nebo jiného řešení ohrožující cíle oběhového hospodářství, přičemž se zvažují druhy potenciálního významného poškození uvedené v čl. 17 odst. 1 písm. d) nařízení (EU) 2020/852.
Požadavky na dodavatele:
| Odborná kvalifikace |
Projektant: Praktická zkušenost s řešením nakládání s odpady a postupy recyklace. Konzultant: Konzultant v oblasti odpadů / odpadového hospodářství Zhotovitel: N/A |
| Dokumenty prokazující způsobilost |
Projektant: Referenční zakázky – zajištění souladu s hierarchií způsobů nakládání s odpady, recyklací. Konzultant: Referenční zakázky v oblasti odpadů, nakládání s odpady, recyklace Zhotovitel: N/A. |
| Výstupy díla |
Projektant: Projektová dokumentace prokazující, že zkoumané technologie, produkt apod. neohrožují cíle oběhového hospodářství (druhy potenciálního významného poškození jsou uvedené v nařízení EU 2020/852). Konzultant: zajištění potřebných povolení k provozování činností, a to v závislosti na rozsahu konkrétní činnosti Zhotovitel: Provedení díla v souladu s projektovou dokumentací |
| Dokumenty k odevzdání před dokončením díla15 |
|
| Záruka díla |
Projektant: Prokázání nehrožení cílů oběhového hospodářství (druhy potenciálního významného poškození jsou uvedené v nařízení EU 2020/852). Zhotovitel: Standardní záruka za dílo vč. Prokázání nehrožení cílů oběhového hospodářství (druhy potenciálního významného poškození jsou uvedené v nařízení EU 2020/852). |
Není pravděpodobné, že by změnou lesního hospodářství vyvolanou danou činností v oblasti, jíž se činnost dotýká, došlo k výraznému snížení udržitelných dodávek primární lesní biomasy vhodné k výrobě výrobků na bázi dřeva s dlouhodobým potenciálem oběhovosti. Splnění tohoto kritéria lze prokázat analýzou přínosů v oblasti klimatu uvedenou v bodě 2.
Poznámka „Bod 2“
2. Analýza přínosů v oblasti klimatu
2.1 U ploch, které na úrovni lesnické oblasti získávání surovin splňují požadavky, které zajišťují, že jsou dlouhodobě zachovány nebo dlouhodobě posíleny zásoby uhlíku nebo úrovně propadů v daném lese v souladu s čl. 29 odst. 7 písm. b) směrnice (EU) 2018/2001, splňuje činnost tato kritéria:
2.2 U ploch, které na úrovni lesnické oblasti získávání surovin nesplňují požadavky, které zajišťují, že jsou dlouhodobě zachovány nebo dlouhodobě posíleny zásoby uhlíku nebo úrovně propadů v daném lese v souladu s čl. 29 odst. 7 písm. b) směrnice (EU) 2018/2001, splňuje činnost tato kritéria:
2.3 Výpočet přínosů v oblasti klimatu splňuje všechna tato kritéria:
2.4 Lesnické podniky o rozloze menší než 13 ha nemusí analýzu přínosů v oblasti klimatu provádět.
Požadavky na dodavatele:
| Odborná kvalifikace |
Projektant: Praktická zkušenost s lesním hospodářstvím a ochranou klimatu. Konzultant: Konzultant v oblasti odpadů / odpadového hospodářství a klimatu Zhotovitel: Praktická zkušenost s lesním hospodářstvím |
| Dokumenty prokazující způsobilost |
Projektant: Referenční zakázky v oblasti lesního hospodářství a zpracováním analýzy přínosů v oblasti klimatu. Konzultant: Referenční zakázky v oblasti odpadů, nakládání s odpady, klima Zhotovitel: Referenční zakázky v oblasti lesního hospodářství |
| Výstupy díla |
Projektant: Lesní hospodářský plán, analýza přínosů v oblasti klimatu Konzultant: zajištění potřebných povolení ke změně způsobů lesního hospodářství Zhotovitel: Provedení díla v souladu s projektovou dokumentací |
| Dokumenty k odevzdání před dokončením díla16 |
|
| Záruka díla |
Projektant: Prokázání, že změnou lesního hospodářství nedojde k významnému snížení udržitelných dodávek primární lesní biomasy vhodné k výrobě výrobků na bázi dřeva s dlouhodobým potenciálem oběhovosti. Zhotovitel: Standardní záruka za dílo vč. Prokázání, že změnou lesního hospodářství nedojde k významnému snížení udržitelných dodávek primární lesní biomasy vhodné k výrobě výrobků na bázi dřeva s dlouhodobým potenciálem oběhovosti. |
[1] OPZP-ramcova_voditka_pro_dnsh-cp-20230427.pdf (mzp.cz)
[2] Seznam dokumentů závisí na rozsahu a konkrétním zaměření činnosti
[3] Seznam dokumentů závisí na rozsahu a konkrétním zaměření činnosti
[4] Seznam dokumentů závisí na rozsahu a konkrétním zaměření činnosti
[5] Seznam dokumentů závisí na rozsahu a konkrétním zaměření činnosti
[6] Seznam dokumentů závisí na rozsahu a konkrétním zaměření činnosti
[7] Seznam dokumentů závisí na rozsahu a konkrétním zaměření činnosti
[8] Seznam dokumentů závisí na rozsahu a konkrétním zaměření činnosti
[9] Seznam dokumentů závisí na rozsahu a konkrétním zaměření činnosti
[10] Seznam dokumentů závisí na rozsahu a konkrétním zaměření činnosti
[11] Seznam dokumentů závisí na rozsahu a konkrétním zaměření činnosti
[12] Seznam dokumentů závisí na rozsahu a konkrétním zaměření činnosti
[13] Seznam dokumentů závisí na rozsahu a konkrétním zaměření činnosti
[14] Seznam dokumentů závisí na rozsahu a konkrétním zaměření činnosti
[15] Seznam dokumentů závisí na rozsahu a konkrétním zaměření činnosti
[16] Seznam dokumentů závisí na rozsahu a konkrétním zaměření činnosti
Environmentální cíl prevence a omezování znečištění směřuje k naplňování preventivního přístupu a minimalizaci znečišťování složek životního prostředí. Nástrojem k naplnění tohoto přístupu je integrovaná prevence a omezování znečištění tj. IPPC (z anglického Integrated Prevention and Pollution Control). V případě IPPC jde o pokročilý způsob regulace vybraných průmyslových a zemědělských činností při dosažení vysoké úrovně ochrany životního prostředí jako celku.
Problematika prevence a omezování znečištění je v české legislativě zastoupena řadou zákonů včetně prováděcích vyhlášek a nařízení. Tato problematika postihuje všechny složky životního prostředí. Níže uvádíme základní legislativní předpisy:
Na úrovni EU existují následující směrnice a nařízení:
Aktuální informace o metodických pokynech týkajících se prevence a omezování znečištění přináší web Ministerstva životního prostředí níže jsou vyjmenovány základní metodické pokyny týkající se jednotlivých složek životního prostředí:
Metodický dokument k novele zákona o integrované prevenci - V návaznosti na komplexní rekodifikaci stavebního práva byly zavedeny do českého právního řádu komplexní změny v zákoně o integrované prevenci. Účelem změn je v souladu s obecnějším cílem rekodifikace stavebního práva zrychlení a zjednodušení řízení k vydání integrovaných povolení.
Minimální požadavky na emisní limity dle úrovní emisí spojených s nejlepšími dostupnými technikami pro velká spalovací zařízení (aktualizace) - Aktualizace metodiky z roku 2021, jejímž účelem bylo sjednotit formát ukládání emisních limitů, které vycházejí ze závěrů o nejlepších dostupných technikách pro velká spalovací zařízení.
Přezkumy podmínek provozu stanovených na základě § 14 odst. 5 zákona o integrované prevenci na velká spalovací zařízení - Účelem této metodiky je sjednotit chápání přezkumů a změn povolení podle zákona o integrované prevenci v případech zařízení, kde je aplikována výjimka na aplikaci emisních limitů podle závěrů o nejlepších dostupných technikách. Primárně se týká velkých spalovacích zařízení
Přehled metodik pro řešení problematiky odstraňování starých ekologických zátěží, resp. kontaminovaných míst:
Státní politika životního prostředí ČR 2030, s výhledem 2050 je zastřešující strategický dokument, který vymezuje realizaci efektivní ochrany životního prostředí v České republice do roku 2030. Hlavním cílem je zajistit zdravé a kvalitní životní prostředí pro občany žijící v České republice, přispět k efektivnímu využívání veškerých zdrojů a minimalizovat negativní dopady lidské činnosti na životní prostředí, včetně dopadů přesahujících hranice státu, a přispět tak ke zlepšování kvality života v Evropě i celosvětově. Schválena usnesením vlády č. 21 z 11. 1. 2021.
Národní program snižování emisí analyzuje stav a vývoj ovzduší v ČR, příčiny znečištění, emise znečišťujících látek z jednotlivých sektorů ekonomiky, scénáře vývoje znečišťování ovzduší, mezinárodní závazky ČR a jejich dodržování. Stanovuje postupy a opatření k nápravě stávajícího nevyhovujícího stavu ovzduší, cíle v oblasti snižování úrovně znečišťování ovzduší a lhůty k jejich dosažení. Tento strategický dokument byl schválen usnesením vlády č. 917 z 16. 12. 2019.
Politika ochrany klimatu v ČR představuje koncepci vlády ČR, která určuje základní (do roku 2020 a do roku 2030) a indikativní dlouhodobé (do roku 2040 a do roku 2050) cíle ČR v oblasti snižování emisí skleníkových plynů a představuje tak dlouhodobou strategii nízkouhlíkového rozvoje ČR. Účelem Politiky je navrhnout efektivní a účinná opatření v odvětvích energetiky, konečné spotřeby energie, průmyslu, dopravy, zemědělství a lesnictví, nakládání s odpady, vědy a výzkumu a dobrovolných nástrojů, včetně jejich příspěvku ke snižování emisí skleníkových plynů do roku 2030 a popsat trajektorie, které by směřovaly k přechodu na nízkouhlíkovou ekonomiku do roku 2050. Koncepce byla schválena usnesením vlády č. 207 z 22.3.2017.
Národní implementační plán Stockholmské úmluvy o perzistentních organických polutantech na léta 2018 – 2023 je hlavním národním strategickým dokumentem pro plnění závazků uvedených v článku 7 této globální environmentální smlouvy. Cílem Úmluvy je ochrana lidského zdraví a životního prostředí před škodlivými vlivy perzistentních organických polutantů (POPs), tedy toxických látek schopných dlouhodobě setrvávat v životním prostředí, přenášet se na velké vzdálenosti a kumulovat se v živých organismech. Úmluva upravuje výrobu (zamýšlenou i nezamýšlenou), použití, dovoz a vývoz POPs uvedených v přílohách. V pořadí již třetí NIP vyhodnocuje plnění předchozích aktivit v souvislosti s POPs v ČR. Byl doplněn o akční plány pro látky, které byly v letech 2013 - 2015 nově zařazeny do Stockholmské úmluvy (hexabromcyklododekan, hexachlorbutadien, polychlorované naftaleny, pentachlorfenol jeho soli a estery). Schválen usnesením vlády č. 553 z 24. 7. 2017.
Koncepce environmentální bezpečnosti 2020-2030, schválená usnesením vlády č. 1360 z 21. 12. 2020, s výhledem do 2050 poskytuje komplexní pohled na environmentální bezpečnost zahrnující jak přírodu, tak lidskou společnost a její aktivity, a také propojení časového horizontu krizového řízení a časového horizontu dosahování udržitelnosti a adaptace na klimatickou změnu. Koncepce byla připravena s cílem omezit riziko vzniku krizových situací (katastrof) vyvolaných interakcí životního prostředí a společnosti (vedle katastrof antropogenního a přírodního původu také teroristické činy), snížení dopadů krizových situací, pokud se jim nepodařilo zabránit, a zvýšení environmentální bezpečnosti.
Evropská komise formulovala Tematickou strategii pro ochranu půdy (The Thematic Strategy for Soil Protection), jejíž součástí je Sdělení Komise ostatním evropským institucím KOM(2006)231, návrh Rámcové směrnice a Hodnocení dopadů tematické strategie. V současné době probíhají v EU jednání k přípravě Rámcové směrnice k ochraně půdy.
Základním dokumentem na národní úrovni jsou Rámcová vodítka pro implementaci zásady „významně nepoškozovat“ životní prostředí (DNSH) a prověřování infrastruktury z hlediska klimatického dopadu v EU fondech v ČR, která byla zpracována ke dni 20. prosince 2022.
Smyslem DNSH je, aby činnost významně nepoškozovala prevenci a omezování znečištění s cílem omezovat znečištění a působit preventivně vůči dalšímu znečišťování životního prostředí. Poškozením je označován zejména stav, kdy činnost povede k významnému zvýšení emisí znečišťujících látek do ovzduší, vody a půdy. Ochrana před takovým poškozením je většinou splněna prostřednictvím souladu s legislativou, která garantuje, že:
V podmínkách a pravidlech dotačních výzev mohou být zapracovány i další podmínky DNSH, které jsou nad rámec stávající legislativy. Obecně jde např o to, že projekt není v rozporu s opatřením stávajících globálních, vnitrostátních, regionálních nebo místních plánů na snížení znečištění (např. Národní program snižování emisí, Programy zlepšování kvality ovzduší). Další podmínkou může být prioritní vyřešení ekologické zátěže, pokud se na daném pozemku nebo objektu nacházejí nehledě na to, zda tyto ekologické zátěže byly způsobeny současným majitelem, respektive příjemcem podpory. Na kontaminovaných nebo potenciálně kontaminovaných pozemcích a objektech je prokázáno, že míra kontaminace nepředstavuje rizika pro lidské zdraví či ekosystémy, a že nedochází k šíření kontaminace. Na lokalitě je provedena analýza rizik podle metodického pokynu MŽP (Analýza rizik kontaminovaného území), nebo sanace v návaznosti na výsledky předcházející Analýzy rizik.
Pro následující konkrétní podmínky definované v souvislosti s potřebou naplnění principu DNSH je doporučeno mít na dodavatele následující požadavky, které budou uvedeny v zadávací dokumentaci i navazující smlouvě. Konkrétní podmínky jsou vždy vázány na konkrétní typy činností, pro ověření jejich provázanosti využijte databázový nástroj této metodiky.
Pokud je nová stavba umístěna na potenciálně kontaminovaném místě (brownfield), bylo na staveništi provedeno šetření na potenciální kontaminující látky, například podle normy ISO 18400.
Požadavky na dodavatele:
| Odborná kvalifikace |
Projektant: Praktická zkušenost s požadavky na průzkum potenciálně kontaminovaných území Konzultant: Zhotovitel: Praktická zkušenost s realizací staveb na potenciálně kontaminovaném území |
| Dokumenty prokazující způsobilost |
Projektant: Referenční zakázky Konzultant: Zhotovitel: Referenční zakázky |
| Výstupy díla |
Projektant: Součástí projektu stavby je zpráva o průzkumu potenciálně kontaminovaného území a v případě nutnosti také návrh příslušných opatření souvisejících s realizací stavby na tomto území. Konzultant: Zhotovitel: Provedení díla v souladu s projektovou dokumentací. |
| Dokumenty k odevzdání před dokončením díla | N/A |
| Záruka díla |
Projektant: Záruka za správnost řešení rizik souvisejících s kontaminovaným územím. Zhotovitel: Standardní záruka za dílo včetně zajištění souladu realizace projektu s projektovou dokumentací |
Činnost nevede k výrobě, uvádění na trh nebo používání:
Stavební prvky a materiály použité při stavbě splňují kritéria stanovená v dodatku C.
Požadavky na dodavatele:
| Odborná kvalifikace |
Projektant: Zkušenosti s řešením problematiky škodlivých látek Konzultant: Zkušenosti s řešením problematiky škodlivých látek Zhotovitel: NA |
| Dokumenty prokazující způsobilost |
Projektant: Reference Konzultant: Reference Zhotovitel: |
| Výstupy díla |
Projektant: Součástí dokumentace projektu je uvedeno, zda a jak projekt respektuje požadavky Dodatku C Konzultant: Součástí dokumentace projektu je uvedeno, zda a jak projekt respektuje požadavky Dodatku C Zhotovitel: Provedení díla v souladu s souladu s projektovou dokumentací. |
| Dokumenty k odevzdání před dokončením díla | N/A |
| Záruka díla |
Projektant: Zhotovitel: Standardní záruka za dílo včetně zajištění souladu realizace projektu s projektovou dokumentací. |
Činnost splňuje kritéria stanovená v dodatku C této přílohy.
Emise jsou nejvýše na úrovních emisí spojených s rozsahem hodnot nejlepších dostupných technik
(BAT-AEL) stanoveným v nejnovějších relevantních závěrech o nejlepších dostupných technikách
(BAT), včetně závěrů o nejlepších dostupných technikách (BAT) pro velká spalovací zařízení.
Nedochází k žádným významným mezisložkovým vlivům.
U spalovacích zařízení s tepelným příkonem vyšším než 1 MW, avšak pod prahovými hodnotami
platnými pro závěry o nejlepších dostupných technikách pro velká spalovací zařízení, jsou emise pod
mezními hodnotami emisí stanovenými v příloze II části 2 směrnice (EU) 2015/2193.
Požadavky na dodavatele:
| Odborná kvalifikace |
Projektant: Zkušenosti s řešením problematiky škodlivých látek a BAT Konzultant: Zkušenosti s řešením problematiky škodlivých látek a BAT Zhotovitel: NA |
| Dokumenty prokazující způsobilost |
Projektant: Reference Konzultant: Reference Zhotovitel: |
| Výstupy díla |
Projektant: Součástí dokumentace projektu je uvedeno:
Konzultant: Součástí dokumentace projektu je uvedeno:
Zhotovitel: Provedení díla v souladu s souladu s projektovou dokumentací. Zhotovitel: Provedení díla v souladu s projektovou dokumentací |
| Dokumenty k odevzdání před dokončením díla | N/A |
| Záruka díla |
Projektant: Zhotovitel: Standardní záruka za dílo včetně zajištění souladu realizace projektu s projektovou dokumentací. |
Činnost nevede k výrobě, uvádění na trh nebo používání:
Činnost kromě toho nevede k výrobě, přítomnosti v konečném produktu nebo výstupu nebo uvádění na trh jiných látek, a to jak samotných, tak ve formě směsí nebo předmětů, v koncentraci nad 0,1 % hmotnostních, které splňují kritéria stanovená v nařízení (ES) č. 1272/2008 pro jednu ze tříd nebezpečnosti nebo kategorií nebezpečnosti uvedených v článku 57 nařízení (ES) č. 1907/2006, kromě případů, kdy provozovatelé vyhodnotí a doloží, že na trhu nejsou k dispozici žádné jiné vhodné alternativní látky nebo technologie a že se používají za kontrolovaných podmínek.
Stavební prvky a materiály použité při stavbě splňují kritéria stanovená v dodatku C této přílohy. Ze stavebních prvků a materiálů použitých při stavbě, které mohou přijít do styku s uživateli, se při zkouškách v souladu s podmínkami uvedenými v příloze XVII nařízení (ES) č. 1907/2006 uvolňuje méně než 0,06 mg formaldehydu na m3 materiálu nebo prvku a při zkouškách podle normy CEN/EN 16516 a ISO 16000-3:2011 nebo jiných srovnatelných standardizovaných zkušebních podmínek a metod stanovení méně než 0,001 mg jiných karcinogenních těkavých organických sloučenin kategorie 1 A a 1B na m3 materiálu nebo prvku.
Požadavky na dodavatele:
| Odborná kvalifikace |
Projektant: Zkušenosti s řešením problematiky škodlivých látek Konzultant: Zkušenosti s řešením problematiky škodlivých látek Zhotovitel: NA |
|---|---|
| Dokumenty prokazující způsobilost |
Projektant: Reference Konzultant: Reference Zhotovitel: |
| Výstupy díla |
Projektant: Součástí dokumentace projektu je uvedeno, zda a jak projekt respektuje požadavky Dodatku C Konzultant: Součástí dokumentace projektu je uvedeno, zda a jak projekt respektuje požadavky Dodatku C Zhotovitel: Provedení díla v souladu s projektovou dokumentací. |
| Dokumenty k odevzdání před dokončením díla | N/A |
| Záruka díla |
Projektant: Zhotovitel: Standardní záruka za dílo včetně zajištění souladu realizace projektu s projektovou dokumentací. |
Ventilátory, kompresory, čerpadla a další použitá zařízení, na něž se vztahuje směrnice Evropského parlamentu a Rady 2009/125/ES, v příslušných případech splňují požadavky na nejvyšší třídu energetického štítku a požadavky prováděcích předpisů podle uvedené směrnice a představují nejlepší dostupnou technologii.
Čerpadla a použitá zařízení, na něž se vztahují požadavky na ekodesign a označování energetickými štítky, v příslušných případech splňují požadavky na nejvyšší třídu energetického štítku stanovené v nařízení (EU) 2017/1369 a požadavky prováděcích předpisů podle směrnice 2009/125/ES a představují nejlepší dostupnou technologii.
Požadavky na dodavatele:
| Odborná kvalifikace |
Projektant: Znalost problematiky ekodesignu, včetně řešení energetické náročnosti, BAT, či LCA. Konzultant: Znalost problematiky ekodesignu, včetně řešení energetické náročnosti, BAT, či LCA. Zhotovitel: NA |
|---|---|
| Dokumenty prokazující způsobilost |
Projektant: Referenční zakázky Konzultant: Referenční zakázky Zhotovitel: NA |
| Výstupy díla |
Projektant: Součástí dokumentace projektu je uvedeno, zda a jak projekt respektuje výše uvedené požadavky, včetně případných požadavků na nutná osvědčení o vlastnostech zařízení ze strany výrobce Konzultant: Součástí dokumentace projektu je uvedeno, zda a jak projekt respektuje výše uvedené požadavky, včetně případných požadavků na nutná osvědčení o vlastnostech zařízení ze strany výrobce Zhotovitel: |
| Dokumenty k odevzdání před dokončením díla | N/A |
| Záruka díla |
Projektant: Zhotovitel: Standardní záruka za dílo včetně zajištění souladu realizace projektu s projektovou dokumentací. |
Činnost je v souladu se směrnicí 2009/31/ES.
Požadavky na dodavatele:
| Odborná kvalifikace |
Projektant: Znalost problematiky geologického ukládání CO2 Konzultant: Znalost problematiky geologického ukládání CO2 Zhotovitel: Znalost problematiky geologického ukládání CO2 |
|---|---|
| Dokumenty prokazující způsobilost |
Projektant: Referenční zakázky Konzultant: Referenční zakázky Zhotovitel: Referenční zakázky |
| Výstupy díla |
Projektant: Součástí dokumentace projektu je uvedeno, zda a jak je projekt v souladu s požadavky směrnice 2009/31/ES o geologickém ukládání oxidu uhličitého Konzultant: Součástí dokumentace projektu je uvedeno, zda a jak je projekt v souladu s požadavky směrnice 2009/31/ES o geologickém ukládání oxidu uhličitého Zhotovitel: Provedení díla v souladu s projektovou dokumentací. |
| Dokumenty k odevzdání před dokončením díla | N/A |
| Záruka díla |
Projektant: Zhotovitel: Standardní záruka za dílo včetně zajištění souladu realizace projektu s projektovou dokumentací |
V případě skladování vodíku v množství nad pět tun je činnost v souladu se směrnicí Evropského parlamentu a Rady 2012/18/EU.
Požadavky na dodavatele:
| Odborná kvalifikace |
Projektant: Zkušenosti s problematikou dle zákona č. 224/2015 Sb., o prevenci závažných havárií, v platném znění, a souvisejících právních a metodických dokumentů Konzultant: Zkušenosti s problematikou dle zákona č. 224/2015 Sb., o prevenci závažných havárií, v platném znění, a souvisejících právních a metodických dokumentů Zhotovitel: Zkušenosti s problematikou dle zákona č. 224/2015 Sb., o prevenci závažných havárií, v platném znění, a souvisejících právních a metodických dokumentů |
|---|---|
| Dokumenty prokazující způsobilost |
Projektant: Referenční zakázky Konzultant: Referenční zakázky Zhotovitel: Referenční zakázky |
| Výstupy díla |
Projektant: Součástí dokumentace projektu jsou nutné dokumenty dle požadavků zákona č. 224/2015 Sb., o prevenci závažných havárií, v platném znění, a souvisejících právních a metodických dokumentů Konzultant: Projektant: Součástí dokumentace projektu jsou nutné dokumenty dle požadavků zákona č. 224/2015 Sb., o prevenci závažných havárií, v platném znění, a souvisejících právních a metodických dokumentů Zhotovitel: Provedení díla v souladu s projektovou dokumentací. |
| Dokumenty k odevzdání před dokončením díla | N/A |
| Záruka díla |
Projektant: Zhotovitel: Standardní záruka za dílo včetně zajištění souladu realizace projektu s projektovou dokumentací |
Je-li výsledný digestát určený k použití jako hnojivo nebo pomocná půdní látka, je kupujícímu nebo subjektu odpovědnému za odběr digestátu sdělen jeho obsah dusíku (s úrovní tolerance ± 25 %).
V případě anaerobní digesce se odběrateli nebo subjektu pověřenému odběrem digestátu sděluje obsah dusíku v digestátu používaném jako hnojivo nebo pomocná půdní látka, a to buď v souladu s nařízením (EU) 2019/1009, nebo s úrovní tolerance ± 25 %.
Pokud se v případě anaerobní digesce organického materiálu vyrobený digestát používá jako hnojivo nebo pomocná půdní látka, buď přímo, nebo po zkompostování nebo jiném zpracování, splňuje požadavky na hnojivé materiály stanovené v kategoriích složkových materiálů KSM 4 a 5 v příloze II nařízení (EU) 2019/1009 nebo ve vnitrostátních předpisech o hnojivých výrobcích nebo pomocných půdních látkách pro použití v zemědělství.
Vyrobený digestát splňuje v příslušných případech požadavky na hnojivé materiály stanovené v kategoriích složkových materiálů KSM 4 a 5 pro digestát nebo KSM 3 pro kompost v příloze II nařízení (EU) 2019/1009 nebo ve vnitrostátních předpisech o hnojivých výrobcích nebo pomocných půdních látkách pro použití v zemědělství.
Vyrobený kompost splňuje požadavky na hnojivé materiály stanovené v kategorii složkových materiálů KSM 3 v příloze II nařízení (EU) 2019/1009 nebo ve vnitrostátních předpisech o hnojivých výrobcích nebo pomocných půdních látkách pro použití v zemědělství.
Požadavky na dodavatele:
| Odborná kvalifikace |
Projektant: Zkušenost s aplikací požadavků zákona č. 156/1998 Sb., o hnojivech, ve znění pozdějších předpisů, a/nebo dodáváním hnojivých výrobků na trh Konzultant: Zkušenost s aplikací požadavků zákona č. 156/1998 Sb., o hnojivech, ve znění pozdějších předpisů, a/nebo dodáváním hnojivých výrobků na trh Zhotovitel: Zkušenost s aplikací požadavků zákona č. 156/1998 Sb., o hnojivech, ve znění pozdějších předpisů, a/nebo dodáváním hnojivých výrobků na trh |
|---|---|
| Dokumenty prokazující způsobilost |
Projektant: Referenční zakázky Konzultant: Referenční zakázky Zhotovitel: Referenční zakázky |
| Výstupy díla |
Projektant: Součástí dokumentace projektu je uvedeno, zda a jak projekt respektuje požadavky zákona č. 156/1998 Sb., o hnojivech, ve znění pozdějších předpisů,, včetně případných požadavků na nutná osvědčení o vlastnostech hnojivých výrobků Konzultant: Součástí dokumentace projektu je uvedeno, zda a jak projekt respektuje požadavky zákona č. 156/1998 Sb., o hnojivech, ve znění pozdějších předpisů,, včetně případných požadavků na nutná osvědčení o vlastnostech hnojivých výrobků Zhotovitel: Provedení díla v souladu s projektovou dokumentací Provozovatel: Je nutná registrace hnojiva podle zákona 156/1998 o hnojivech nebo udělení souhlasu podle § 3a odst. 3 nebo o/hlášení na Ministerstvo zemědělství podle § 3b |
| Dokumenty k odevzdání před dokončením díla | NA |
| Záruka díla |
Projektant: Zhotovitel: Standardní záruka za dílo včetně zajištění souladu realizace projektu s projektovou dokumentací |
Nebezpečný odpad je sbírán odděleně od odpadu neklasifikovaného jako nebezpečný. Jsou přijata vhodná opatření, která zajistí, aby se při tříděném sběru a svozu nebezpečný odpad nesměšoval s jinými kategoriemi nebezpečného odpadu ani s jinými odpady, látkami nebo materiály. Směšování zahrnuje ředění nebezpečných látek. Správný sběr a manipulace zabraňují úniku nebezpečných odpadů během sběru, svozu, skladování a předání do zpracovatelského zařízení, které je oprávněno zpracovávat nebezpečný odpad. Nebezpečný odpad je při sběru, svozu a dočasném uložení balen a označován v souladu s platnými mezinárodními a unijními normami. Provozovatel, který sbírá nebezpečné odpady, dodržuje povinnosti týkající se vedení záznamů, včetně záznamů o množství, povaze, původu, místě určení, četnosti sběru, způsobu svozu a způsobu zpracování, které jsou stanoveny v platných unijních a vnitrostátních právních předpisech.
Zařízení je vybaveno pro bezpečné a k životnímu prostředí šetrné nakládání s nebezpečnými látkami, směsmi a součástmi odstraněnými během činností odstraňování znečištění a pro jejich bezpečné a k životnímu prostředí šetrné skladování.
Požadavky na dodavatele:
| Odborná kvalifikace |
Projektant: Znalost problematiky nakládání odpady Konzultant: Znalost problematiky nakládání s odpady Zhotovitel: Znalost problematiky nakládání s odpady |
|---|---|
| Dokumenty prokazující způsobilost |
Projektant: Referenční zakázky Konzultant: Referenční zakázky Zhotovitel: Referenční zakázky |
| Výstupy díla |
Projektant: Součástí dokumentace projektu je plán nakládání s nebezpečnými odpady včetně požadavků na hlášení souhrnných údajů z průběžné evidence za uplynulý kalendářní rok. Konzultant: Součástí dokumentace projektu je plán nakládání s nebezpečnými odpady včetně požadavků na hlášení souhrnných údajů z průběžné evidence za uplynulý kalendářní rok. Zhotovitel: Provedení díla v souladu s projektovou dokumentací. Provozovatel: Hlášení souhrnných údajů z průběžné evidence za uplynulý kalendářní rok. |
| Dokumenty k odevzdání před dokončením díla | N/A |
| Záruka díla |
Projektant: Zhotovitel: Standardní záruka za dílo včetně zajištění souladu realizace projektu s projektovou dokumentací |
V případě odpadních elektrických a elektronických zařízení (OEEZ) splňuje zařízení požadavky na náležité zpracování stanovené v článku 8 směrnice 2012/19/EU, zejména požadavky na selektivní zpracování materiálů a konstrukčních částí OEEZ stanovené v příloze VII směrnice 2012/19/EU a na skladování a zpracování stanovené v příloze VIII směrnice 2012/19/EU. Zařízení splňuje normativní požadavky relevantní pro jeho činnosti v oblasti odstraňování znečištění stanovené v normách EN 50625-1:2014, EN 50625-2-1:2014, EN 50625-2-2:2015, EN 50625-2-3:2017 a EN 50625-2-4:2017. Provádění těchto opatření lze rovněž prokázat splněním regulačních požadavků, které jsou rovnocenné požadavkům stanoveným ve výše uvedených normách EN. V případě zpracování OEEZ obsahujících těkavé fluorované uhlovodíky (VFC) a těkavé uhlovodíky (VHC) a OEEZ obsahujících rtuť jsou emise nejvýše na úrovni emisí spojené s rozsahem hodnot nejlepších dostupných technik (BAT-AEL) uvedeném v závěrech o nejlepších dostupných technikách (BAT) pro zpracování odpadu.
Požadavky na dodavatele:
| Odborná kvalifikace |
Projektant: Znalost problematiky nakládání s odpady a BAT. Konzultant: Znalost problematiky nakládání s odpady a BAT. Zhotovitel: N/A
|
|---|---|
| Dokumenty prokazující způsobilost |
Projektant: Referenční zakázky Konzultant: Referenční zakázky Zhotovitel: Referenční zakázky |
| Výstupy díla |
Projektant: Součástí dokumentace projektu je plán nakládání s odpady včetně případných požadavků na prokázání splnění regulačních požadavků, které jsou rovnocenné požadavkům stanoveným ve výše uvedených normách EN. Konzultant: Součástí dokumentace projektu je plán nakládání s odpady včetně případných požadavků na prokázání splnění regulačních požadavků, které jsou rovnocenné požadavkům stanoveným ve výše uvedených normách EN. Zhotovitel: Provedení díla v souladu s projektovou dokumentací. |
| Dokumenty k odevzdání před dokončením díla | N/A |
| Záruka díla |
Projektant: Zhotovitel: Standardní záruka za dílo včetně zajištění souladu realizace projektu s projektovou dokumentací |
Kal z čistíren odpadních vod se používá v souladu se směrnicí Rady 86/278/EHS nebo v souladu s vnitrostátními právními předpisy týkajícími se rozmetávání kalu na povrchu půdy nebo jakékoli jiné aplikace kalu na povrchu půdy a do půdy.
Požadavky na dodavatele:
| Odborná kvalifikace |
Projektant: Znalost problematiky nakládání s odpady Konzultant: Znalost problematiky nakládání s odpady Zhotovitel: N/A |
|---|---|
| Dokumenty prokazující způsobilost |
Projektant: Referenční zakázky Konzultant: Referenční zakázky Zhotovitel: |
| Výstupy díla |
Projektant: Součástí projektové dokumentace je provozní řád ČOV včetně popisu způsobu nakládání s kaly z ČOV, a naplnění souladu s požadavky zákona č. 541/2020 Sb., o odpadech a vyhláškou č. 273/2021 Sb., o podrobnostech nakládání s odpady. Konzultant: Součástí projektové dokumentace je provozní řád ČOV včetně popisu způsobu nakládání s kaly z ČOV, a naplnění souladu s požadavky zákona č. 541/2020 Sb., o odpadech a vyhláškou č. 273/2021 Sb., o podrobnostech nakládání s odpady. Zhotovitel: Provedení díla v souladu s projektovou dokumentací. |
| Dokumenty k odevzdání před dokončením díla | |
| Záruka díla |
Projektant: Zhotovitel: Standardní záruka za dílo včetně zajištění souladu realizace projektu s projektovou dokumentací |
Při této činnosti se používají vozidla pro svoz odpadu, která splňují alespoň normy Euro V.
Všechny látky a zpětně získané směsi jsou v souladu s platnými příslušnými právními předpisy, jako je nařízení (ES) č. 1907/2006, nařízení (EU) 2019/1021, nařízení (ES) č. 1272/2008 a směrnice 2008/98/ES.
V případě vozidel s ukončenou životností splňuje zařízení požadavky na místa pro skladování, zpracování, odstraňování znečištění a zpracování znečišťujících látek stanovené v příloze I směrnice 2000/53/ES.
Trvalé uzavření a sanace skládek a následná péče o staré skládky, kde je instalován systém zachycování skládkového plynu, se provádí v souladu s obecnými požadavky stanovenými v příloze I směrnice 1999/31/ES a postupy kontroly a monitorování stanovenými v příloze III uvedené směrnice.
V rámci ústavní sociální péče je zaveden plán nakládání s odpady, který zajišťuje bezpečné a k životnímu prostředí šetrné nakládání s nebezpečným odpadem (zejména toxickým a infekčním odpadem) a léčivými přípravky a maximální opakované použití nebo recyklaci odpadu neklasifikovaného jako nebezpečný, mimo jiné prostřednictvím smluvních dohod s partnery pro nakládání s odpady.
Sběr a svoz odpadních elektrických a elektronických zařízení (OEEZ) uvedených v příloze III směrnice 2012/19/EU probíhá odděleně. Při sběru a svozu je zachována celistvost OEEZ a zabráněno úniku nebezpečných látek, jako jsou látky poškozující ozonovou vrstvu, fluorované skleníkové plyny nebo rtuť obsažená v zářivkách.
Požadavky na dodavatele:
| Odborná kvalifikace |
Projektant: Znalost problematiky nakládání s odpady a škodlivými látkami. Konzultant: Znalost problematiky nakládání s odpady a škodlivými látkami. Zhotovitel: N/A |
|---|---|
| Dokumenty prokazující způsobilost |
Projektant: Referenční zakázky Konzultant: Referenční zakázky Zhotovitel: NA |
| Výstupy díla |
Projektant: V rámci projektové dokumentace je uvedeno následující:
Konzultant: V rámci projektové dokumentace je uvedeno následující:
Zhotovitel: Provedení díla v souladu s projektovou dokumentací. |
| Dokumenty k odevzdání před dokončením díla | N/A |
| Záruka díla |
Projektant: Zhotovitel: Standardní záruka za dílo včetně zajištění souladu realizace projektu s projektovou dokumentací |
Při těchto činnostech jsou používány příslušné techniky pro prevenci a omezování znečištění, jak je uvedeno v závěrech o nejlepších dostupných technikách (BAT). Činnost splňuje příslušné související emisní limity (BAT-AEL). Nedochází k žádným mezisložkovým vlivům.
Požadavky na dodavatele:
| Odborná kvalifikace |
Projektant: Znalost problematiky BAT. Konzultant: Znalost problematiky BAT. Zhotovitel: N/A |
|---|---|
| Dokumenty prokazující způsobilost |
Projektant: Referenční zakázky Konzultant: Referenční zakázky Zhotovitel: |
| Výstupy díla |
Projektant: Součástí projektové dokumentace je popis souladu projektu s BAT a splnění příslušných souvisejících emisních limitů Konzultant: Součástí projektové dokumentace je popis souladu projektu s BAT a splnění příslušných souvisejících emisních limitů Zhotovitel: Provedení díla v souladu s projektovou dokumentací |
| Dokumenty k odevzdání před dokončením díla | N/A |
| Záruka díla |
Projektant: Zhotovitel: Standardní záruka za dílo včetně zajištění souladu realizace projektu s projektovou dokumentací. |
V rámci těchto činností se provádějí bezpečnostní postupy potřebné k ochraně zdraví a bezpečnosti pracovníků.
Požadavky na dodavatele:
| Odborná kvalifikace |
Projektant: Znalost problematiky BOZP Konzultant: Znalost problematiky BOZP Zhotovitel: Součástí týmu je koordinátor BOZP |
|---|---|
| Dokumenty prokazující způsobilost |
Projektant: Referenční zakázky Konzultant: Referenční zakázky Zhotovitel: Referenční zakázky koordinátora BOZP |
| Výstupy díla |
Projektant: Součástí projektové dokumentace je plán BOZP Konzultant: Součástí projektové dokumentace je plán BOZP Zhotovitel: Provedení díla v souladu s plánem BOZP |
| Dokumenty k odevzdání před dokončením díla | N/A |
| Záruka díla |
Projektant: Zhotovitel: Standardní záruka za dílo včetně zajištění souladu realizace projektu s projektovou dokumentací. |
Náhradní díly instalované prostřednictvím oprav, renovací nebo repasování splňují všechna příslušná pravidla Unie o omezení používání nebezpečných látek, ať už obecné povahy nebo se zvláštním významem pro danou kategorii výrobků, jako je nařízení (ES) č. 1907/2006, směrnice 2011/65/EU a směrnice Evropského parlamentu a Rady (EU) 2017/2102. V případě oprav nebo renovací se tyto požadavky nevztahují na původní součásti, které byly ve výrobku zachovány.
Požadavky na dodavatele:
| Odborná kvalifikace |
Projektant: Zkušenosti s řešením problematiky škodlivých látek Konzultant: Zkušenosti s řešením problematiky škodlivých látek Zhotovitel: NA |
|---|---|
| Dokumenty prokazující způsobilost |
Projektant: Reference Konzultant: Reference Zhotovitel: NA |
| Výstupy díla |
Projektant: Součástí projektové dokumentace je uvedeno, zda a jak projekt respektuje požadavky nařízení vlády č. 481/2012 Sb., o omezení používání některých nebezpečných látek v elektrických a elektronických zařízeních Konzultant: Součástí projektové dokumentace je uvedeno, zda a jak projekt respektuje požadavky nařízení vlády č. 481/2012 Sb., o omezení používání některých nebezpečných látek v elektrických a elektronických zařízeních Zhotovitel: Provedení díla v souladu s souladu s projektovou dokumentací. |
| Dokumenty k odevzdání před dokončením díla | N/A |
| Záruka díla |
Projektant: Zhotovitel: Standardní záruka za dílo včetně zajištění souladu realizace projektu s projektovou dokumentací. |
Jsou přijata řádně zdokumentovaná a ověřitelná opatření, aby se zabránilo používání účinných látek, které jsou uvedeny v příloze I části A nařízení Evropského parlamentu a Rady (EU) 2019/1021, v Rotterdamské úmluvě o postupu předchozího souhlasu pro určité nebezpečné chemické látky a pesticidy v mezinárodním obchodu, v Minamatské úmluvě o rtuti, v Montrealském protokolu o látkách, které poškozují ozonovou vrstvu, a účinných látek, které jsou v doporučené klasifikaci pesticidů podle stupně nebezpečnosti WHO zařazeny do třídy Ia („mimořádně nebezpečné“) nebo Ib („vysoce nebezpečné“). Činnost je v souladu s příslušnými vnitrostátními právními předpisy o účinných látkách.
Při zpětném získávání fosforu z odpadních vod jsou sledovány klíčové výkonnostní parametry, včetně hmotnostní bilance oxidu fosforečného (P2O5) a klíčových environmentálních parametrů ve vztahu k identitě a množství vyprodukovaných emisí a odpadů.
Zařízení použité k fungování softwaru splňuje požadavky stanovené ve směrnici 2009/125/ES pro servery a datová úložiště. Použité zařízení neobsahuje látky podléhající omezení, které jsou uvedeny v příloze II směrnice 2011/65/EU, s výjimkou případů, kdy hodnoty hmotnostní koncentrace v homogenních materiálech nepřekračují maximální hodnoty uvedené v této příloze.
Požadavky na dodavatele:
| Odborná kvalifikace |
Projektant: Znalost problematiky nakládání s chemickými látkami, a/nebo energetickém štítkování a ekodesignu Konzultant: Znalost problematiky nakládání s chemickými látkami, a/nebo energetickém štítkování a ekodesignu Zhotovitel: NA |
|---|---|
| Dokumenty prokazující způsobilost |
Projektant: Referenční zakázky Konzultant: Referenční zakázky Zhotovitel: NA |
| Výstupy díla |
Projektant: Součástí projektové dokumentace je popis způsobu naplnění souladu s požadavky:
Konzultant: Součástí projektové dokumentace je popis způsobu naplnění souladu s požadavky:
Zhotovitel: Provedení díla v souladu s projektovou dokumentací |
| Dokumenty k odevzdání před dokončením díla | N/A |
| Záruka díla |
Projektant: Zhotovitel: Standardní záruka za dílo včetně zajištění souladu realizace projektu s projektovou dokumentací |
Provozovatel záchranných služeb vypracoval a zavedl plán zmírňování změny klimatu a ochrany životního prostředí, ve kterém:
Plán zmírňování změny klimatu a ochrany životního prostředí:
Požadavky na dodavatele:
Specifikace do zadání pro činnost na projektanta a provozovatele:
1. Provozovatel této činnosti vypracoval a zavedl plán zmírňování změny klimatu a ochrany životního prostředí, ve kterém:
2. Plán zmírňování změny klimatu a ochrany životního prostředí:
Používání pesticidů je omezeno na minimum a v souladu se směrnicí Evropského parlamentu a Rady 2009/128/ES jsou upřednostňovány alternativní přístupy nebo postupy, které mohou zahrnovat nechemické alternativy pesticidů, vyjma případů, kdy je použití pesticidů nutné k potlačení šíření škůdců a chorob. Při činnosti se minimalizuje používání hnojiv a nepoužívají se statková hnojiva.
Činnost je v souladu s nařízením Evropského parlamentu a Rady (EU) 2019/1009 nebo s vnitrostátními předpisy o hnojivech či pomocných půdních látkách pro zemědělské použití.
Při některých činnostech se pesticidy a hnojiva nepoužívají.
Požadavky na dodavatele:
| Odborná kvalifikace |
Projektant: Zkušenost s aplikací požadavků zákona č. 156/1998 Sb., o hnojivech, ve znění pozdějších předpisů, a/nebo zákona č. 326/2004 Sb., o rostlinolékařské péči a o změně některých souvisejících zákonů, ve znění pozdějších předpisů Konzultant: Zkušenost s aplikací požadavků zákona č. 156/1998 Sb., o hnojivech, ve znění pozdějších předpisů, a/nebo zákona č. 326/2004 Sb., o rostlinolékařské péči a o změně některých souvisejících zákonů, ve znění pozdějších předpisů Zhotovitel: Zkušenost s aplikací požadavků zákona č. 156/1998 Sb., o hnojivech, ve znění pozdějších předpisů, a/nebo zákona č. 326/2004 Sb., o rostlinolékařské péči a o změně některých souvisejících zákonů, ve znění pozdějších předpisů |
| Dokumenty prokazující způsobilost |
Projektant: Referenční zakázky Konzultant: Referenční zakázky Zhotovitel: Referenční zakázky |
| Výstupy díla |
Projektant: Součástí dokumentace projektu je uvedeno, zda a jak projekt respektuje požadavky zákona č. 156/1998 Sb., o hnojivech, ve znění pozdějších předpisů, a/nebo zákona č. 326/2004 Sb., o rostlinolékařské péči a o změně některých souvisejících zákonů, ve znění pozdějších předpisů Konzultant: Součástí dokumentace projektu je uvedeno, zda a jak projekt respektuje požadavky zákona č. 156/1998 Sb., o hnojivech, ve znění pozdějších předpisů, a/nebo zákona č. 326/2004 Sb., o rostlinolékařské péči a o změně některých souvisejících zákonů, ve znění pozdějších předpisů Zhotovitel: Provedení díla v souladu s projektovou dokumentací |
| Dokumenty k odevzdání před dokončením díla | N/A |
| Záruka díla |
Projektant: Zhotovitel: Standardní záruka za dílo včetně zajištění souladu realizace projektu s projektovou dokumentací |
V případě recyklace lodí, zařízení, které recyklaci provádí, splňuje požadavky stanovené v článku 13 nařízení (EU) č. 1257/2013 a je zařazeno na evropský seznam zařízení na recyklaci lodí vytvořený podle uvedeného nařízení. Zařízení splňuje požadavky stanovené v článku 7 uvedeného nařízení, pokud jde o přípravu plánu recyklace specifického pro loď před jakoukoli recyklací lodi.
Požadavky na dodavatele:
| Odborná kvalifikace |
Projektant: Znalost problematiky nakládání s odpady Konzultant: Znalost problematiky nakládání s odpady Zhotovitel: N/A |
|---|---|
| Dokumenty prokazující způsobilost |
Projektant: Referenční zakázky Konzultant: Referenční zakázky Zhotovitel: |
| Výstupy díla |
Projektant: Součástí projektové dokumentace je popis způsobu naplnění souladu s požadavky zákona č. 541/2020 Sb., o odpadech a vyhláškou č. 273/2021 Sb., o podrobnostech nakládání s odpady. Konzultant: Součástí projektové dokumentace je popis způsobu naplnění souladu s požadavky zákona č. 541/2020 Sb., o odpadech a vyhláškou č. 273/2021 Sb., o podrobnostech nakládání s odpady. Zhotovitel: Provedení díla v souladu s projektovou dokumentací. |
| Dokumenty k odevzdání před dokončením díla | N/A |
| Záruka díla |
Projektant: Zhotovitel: Standardní záruka za dílo včetně zajištění souladu realizace projektu s projektovou dokumentací |
Zařízení na recyklaci plastů mají nainstalovánu filtraci, která je před vypuštěním odpadní vody schopna odstranit alespoň 75 % mikroplastů > 5 μm.
Požadavky na dodavatele:
| Odborná kvalifikace |
Projektant: Znalost problematiky nakládání s odpady Konzultant: Znalost problematiky nakládání s odpady Zhotovitel: N/A |
| Dokumenty prokazující způsobilost |
Projektant: Referenční zakázky Konzultant: Referenční zakázky Zhotovitel: |
| Výstupy díla |
Projektant: Součástí projektové dokumentace je popis způsobu naplnění souladu s požadavky zákona č. 541/2020 Sb., o odpadech a vyhláškou č. 273/2021 Sb., o podrobnostech nakládání s odpady. Konzultant: Součástí projektové dokumentace je popis způsobu naplnění souladu s požadavky zákona č. 541/2020 Sb., o odpadech a vyhláškou č. 273/2021 Sb., o podrobnostech nakládání s odpady. Zhotovitel: Provedení díla v souladu s projektovou dokumentací. |
| Dokumenty k odevzdání před dokončením díla | N/A |
| Záruka díla |
Projektant: Zhotovitel: Standardní záruka za dílo včetně zajištění souladu realizace projektu s projektovou dokumentací |
Provozovatel sběru a logistiky odpadu neklasifikovaného jako nebezpečný a nebezpečného odpadu zavede systém správy pro řízení environmentálních, zdravotních a bezpečnostních rizik.
Požadavky na dodavatele:
| Odborná kvalifikace |
Projektant: Znalost problematiky nakládání s odpady a nebezpečnými odpady Konzultant: Znalost problematiky nakládání s odpady a nebezpečnými odpady Zhotovitel: Znalost problematiky nakládání s odpady a nebezpečnými odpady |
|---|---|
| Dokumenty prokazující způsobilost |
Projektant: Referenční zakázky Konzultant: Referenční zakázky Zhotovitel: Referenční zakázky |
| Výstupy díla |
Projektant: Součástí projektové dokumentace je popis způsobu naplnění souladu s požadavky zákona č. 541/2020 Sb., o odpadech a vyhláškou č. 273/2021 Sb., o podrobnostech nakládání s odpady, a plán nakládání s odpady a nebezpečnými odpady Konzultant: Součástí projektové dokumentace je popis způsobu naplnění souladu s požadavky zákona č. 541/2020 Sb., o odpadech a vyhláškou č. 273/2021 Sb., o podrobnostech nakládání s odpady, a plán nakládání s odpady a nebezpečnými odpady Zhotovitel: Provedení díla v souladu s projektovou dokumentací. |
| Dokumenty k odevzdání před dokončením díla | N/A |
| Záruka díla |
Projektant: Zhotovitel: Standardní záruka za dílo včetně zajištění souladu realizace projektu s projektovou dokumentací |
činnost je v souladu se směrnicí Evropského parlamentu a Rady (EU) 2015/2193.
U spalovacích zařízení s tepelným příkonem vyšším než 1 MW, avšak pod prahovými hodnotami platnými pro závěry o nejlepších dostupných technikách pro velká spalovací zařízení, jsou emise pod mezními hodnotami emisí stanovenými v příloze II části 2 směrnice (EU) 2015/2193.
Pro provoz geotermálních energetických systémů s vysokou entalpií jsou zavedeny odpovídající systémy s cílem snižovat úrovně emisí tak, aby nebránily dosažení mezních hodnot kvality ovzduší stanovených ve směrnici Evropského parlamentu a Rady 2004/107/ES a ve směrnici Evropského parlamentu a Rady 2008/50/ES.
U zařízení spadajících do oblasti působnosti směrnice Evropského parlamentu a Rady 2010/75/EU jsou emise nejvýše na úrovni emisí spojené s rozsahem hodnot nejlepších dostupných technik stanoveným v nejnovějších relevantních závěrech o nejlepších dostupných technikách (BAT), včetně závěrů o nejlepších dostupných technikách (BAT) pro velká spalovací zařízení. Nedochází k žádným významným mezisložkovým vlivům.
U výroby bioplynu je při skladování digestátu používán plynotěsný kryt.
Motory určené k pohonu v železničních lokomotivách (RLL) a motory určené k pohonu v motorových železničních vozech (RLR) splňují emisní limity stanovené v příloze II nařízení Evropského parlamentu a Rady (EU) 2016/1628.
Motory v plavidlech splňují emisní limity stanovené v příloze II nařízení (EU) 2016/1628 (včetně plavidel, která tyto limity splňují bez typově schválených řešení, například prostřednictvím následného zpracování).
Pokud je prodaný výrobek původně vyroben v rámci činností zařazených pod kódy NACE C29 a jedná se o vozidlo, konstrukční část mobility, systém, samostatný technický celek, díl nebo náhradní díl podle definice v nařízení (EU) 2018/858, splňuje požadavky posledního použitelného stupně schvalování typu z hlediska emisí z těžkých nákladních vozidel Euro VI stanovené v souladu s nařízením (ES) č. 595/2009 nebo požadavky posledního použitelného stupně schvalování typu z hlediska emisí z lehkých nákladních vozidel Euro 6 stanovené v souladu s nařízením (ES) č. 715/2007 nebo jejich nástupci. U silničních vozidel kategorií M a N splňují pneumatiky, kromě protektorovaných pneumatik, požadavky na vnější hluk odvalování v nejvyšší zastoupené třídě a koeficient valivého odporu (ovlivňující energetickou účinnost vozidla) v nejvyšších dvou zastoupených třídách podle nařízení Evropského parlamentu a Rady (EU) 2020/740, což lze ověřit v Evropské databázi výrobků s energetickým označením (EPREL), pokud se na ně tyto požadavky vztahují. Pneumatiky splňují požadavky nástupců nařízení (ES) č. 715/2007 a nařízení (ES) č. 595/2009.
Požadavky na dodavatele:
| Odborná kvalifikace |
Projektant: Znalost problematiky znečištění ovzduší, zkušenosti se zpracováním rozptylových studií Konzultant: Znalost problematiky znečištění ovzduší, zkušenosti se zpracováním rozptylových studií Zhotovitel: NA |
|---|---|
| Dokumenty prokazující způsobilost |
Projektant: Referenční zakázky Konzultant: Referenční zakázky Zhotovitel: NA |
| Výstupy díla |
Projektant: Součástí projektové dokumentace je popis způsobu naplnění souladu s požadavky zákona č. 201/2012 Sb. o ochraně ovzduší, ve znění pozdějších předpisů, a souvisejících právních předpisů Konzultant: Součástí projektové dokumentace je popis způsobu naplnění souladu s požadavky zákona č. 201/2012 Sb. o ochraně ovzduší, ve znění pozdějších předpisů, a souvisejících právních předpisů Zhotovitel: Provedení díla v souladu s projektovou dokumentací |
| Dokumenty k odevzdání před dokončením díla | N/A |
| Záruka díla |
Projektant: Zhotovitel: Standardní záruka za dílo včetně zajištění souladu realizace projektu s projektovou dokumentací |
Při výběru typů povrchů vozovek se upřednostňují povrchy vozovek s nízkou hlučností v souladu s komplexním kritériem B7 „minimální požadavky na konstrukci vozovek s nízkou hlučností“ Kritérií EU pro zadávání zelených veřejných zakázek v oblasti projektování, výstavby a údržby silnic, s tím, že povrchy s nízkou hlučností se považují za prioritu pro všechny silnice, na něž se vztahuje směrnice 2002/49/ES.
U tepelných čerpadel vzduch-vzduch se jmenovitým výkonem nejvýše 12 kW jsou hladiny vnitřního a venkovního akustického výkonu pod prahovou hodnotou stanovenou v nařízení Komise (EU) č. 206/2012
Ve vhodných případech s ohledem na citlivost dotčené oblasti, zejména pokud jde o velikost dotčené populace a fauny, jsou hluk a vibrace z výstavby, využívání a údržby infrastruktury zmírněny akustickým plánováním pomocí zahloubení, protihlukových stěn nebo jiných vhodných opatření a jsou v souladu se směrnicí Evropského parlamentu a Rady 2002/49/ES.
U silničních vozidel kategorie M splňují pneumatiky požadavky na vnější hluk odvalování v nejvyšší zastoupené třídě a koeficient valivého odporu (ovlivňující energetickou účinnost vozidla) ve dvou nejvyšších zastoupených třídách podle nařízení Evropského parlamentu a Rady (EU) 2020/740, což lze ověřit v Evropské databázi výrobků s energetickým označením (EPREL).
Vozidla jsou v souladu s nařízením (EU) č. 540/2014.
Letadla jsou v souladu s příslušnými požadavky uvedenými v čl. 9 odst. 2 nařízení (EU) 2018/1139. Letadlo splňuje následující normy:
a) jiné letadlo než nákladní: změna 13 svazku I (hluk) kapitoly 14 přílohy 16 Chicagské úmluvy, kde součet rozdílů na všech třech měřicích bodech mezi maximálními hladinami hluku a maximálními povolenými hladinami hluku uvedenými v bodech 14.4.1.1, 14.4.1.2 a 14.4.1.3 nesmí být menší než 22 EPNdB; nákladní letadlo: změna 13 svazku I (hluk) kapitoly 14 přílohy 16 Chicagské úmluvy;
b) změna 10 svazku II (emise z motorů) kapitol 2 a 4 přílohy 16 Chicagské úmluvy. V příslušných případech jsou hluk a vibrace z využívání infrastruktury zmírněny pomocí zahloubení, protihlukových stěn nebo jiných opatření a jsou v souladu se směrnicí 2002/49/ES.
Požadavky na dodavatele:
| Odborná kvalifikace |
Projektant: Znalost problematiky hlukové zátěže, zkušenosti se zpracováním hlukových studií Konzultant: Znalost problematiky hlukové zátěže, zkušenosti se zpracováním hlukových studií Zhotovitel: NA |
|---|---|
| Dokumenty prokazující způsobilost |
Projektant: Referenční zakázky Konzultant: Referenční zakázky Zhotovitel: NA |
| Výstupy díla |
Projektant: Součástí projektové dokumentace je popis způsobu naplnění souladu s požadavky zákona č. 258/2000 Sb., o ochraně veřejného zdraví, ve znění pozdějších předpisů, a souvisejících právních předpisů v oblasti hluku a hlukové zátěže Konzultant: Součástí projektové dokumentace je popis způsobu naplnění souladu s požadavky zákona č. 258/2000 Sb., o ochraně veřejného zdraví, ve znění pozdějších předpisů, a souvisejících právních předpisů v oblasti hluku a hlukové zátěže Zhotovitel: Provedení díla v souladu s projektovou dokumentací |
| Dokumenty k odevzdání před dokončením díla | N/A |
| Záruka díla |
Projektant: Zhotovitel: Standardní záruka za dílo včetně zajištění souladu realizace projektu s projektovou dokumentací |
Přijímají se opatření ke snížení hluku, prachu a emisí znečišťujících látek při stavebních nebo údržbářských pracích.
Požadavky na dodavatele:
| Odborná kvalifikace |
Projektant: Znalost problematiky hlukové zátěže, znečištění ovzduší, zkušenosti se zpracováním hlukových studií a rozptylových studií Konzultant: Znalost problematiky hlukové zátěže, znečištění ovzduší, zkušenosti se zpracováním hlukových studií a rozptylových studií Zhotovitel: NA |
|---|---|
| Dokumenty prokazující způsobilost |
Projektant: Referenční zakázky Konzultant: Referenční zakázky Zhotovitel: NA |
| Výstupy díla |
Projektant: Součástí projektové dokumentace je popis způsobu naplnění souladu s požadavky:
Konzultant: Součástí projektové dokumentace je popis způsobu naplnění souladu s požadavky:
Zhotovitel: Provedení díla v souladu s projektovou dokumentací |
| Dokumenty k odevzdání před dokončením díla | N/A |
| Záruka díla |
Projektant: Zhotovitel: Standardní záruka za dílo včetně zajištění souladu realizace projektu s projektovou dokumentací |
Ve vhodných případech s ohledem na citlivost dotčené oblasti, zejména pokud jde o velikost dotčené populace, jsou hluk a vibrace z využívání infrastruktury zmírněny pomocí zahloubení, protihlukových stěn nebo jiných opatření a jsou v souladu se směrnicí Evropského parlamentu a Rady 2002/49/ES (277).
Požadavky na dodavatele:
| Odborná kvalifikace |
Projektant: Znalost problematiky hlukové zátěže a vibrací, zkušenosti se zpracováním hlukových studií Konzultant: Znalost problematiky hlukové zátěže a vibrací, zkušenosti se zpracováním hlukových studií Zhotovitel: NA |
|---|---|
| Dokumenty prokazující způsobilost |
Projektant: Referenční zakázky Konzultant: Referenční zakázky Zhotovitel: NA |
| Výstupy díla |
Projektant: Součástí projektové dokumentace je popis způsobu naplnění souladu s požadavky zákona č. 258/2000 Sb., o ochraně veřejného zdraví, ve znění pozdějších předpisů, a souvisejících právních předpisů v oblasti hluku, hlukové zátěže a vibrací Konzultant: Součástí projektové dokumentace je popis způsobu naplnění souladu s požadavky zákona č. 258/2000 Sb., o ochraně veřejného zdraví, ve znění pozdějších předpisů, a souvisejících právních předpisů v oblasti hluku, hlukové zátěže a vibrací Zhotovitel: Provedení díla v souladu s projektovou dokumentací |
| Dokumenty k odevzdání před dokončením díla | N/A |
| Záruka díla |
Projektant: Zhotovitel: Standardní záruka za dílo včetně zajištění souladu realizace projektu s projektovou dokumentací |
Je minimalizováno hlukové znečištění, znečištění plasty a světelné a chemické znečištění.
Požadavky na dodavatele:
| Odborná kvalifikace |
Projektant: Znalost problematiky hlukové zátěže, znečištění ovzduší, znečištění plasty, světelného a chemického znečištění Konzultant: Znalost problematiky hlukové zátěže, znečištění ovzduší, znečištění plasty, světelného a chemického znečištění Zhotovitel: NA |
|---|---|
| Dokumenty prokazující způsobilost |
Projektant: Referenční zakázky Konzultant: Referenční zakázky Zhotovitel: NA |
| Výstupy díla |
Projektant: Součástí projektové dokumentace je popis způsobu naplnění souladu s požadavky:
Konzultant: Součástí projektové dokumentace je popis způsobu naplnění souladu s požadavky:
Zhotovitel: Provedení díla v souladu s projektovou dokumentací |
| Dokumenty k odevzdání před dokončením díla | N/A |
| Záruka díla |
Projektant: Zhotovitel: Standardní záruka za dílo včetně zajištění souladu realizace projektu s projektovou dokumentací |
Přijímají se opatření ke snížení hluku, prachu a emisí znečišťujících látek při stavebních, demoličních nebo údržbářských pracích.
Požadavky na dodavatele:
| Odborná kvalifikace |
Projektant: Znalost problematiky hlukové zátěže, znečištění ovzduší, zkušenosti se zpracováním hlukových studií a rozptylových studií Konzultant: Znalost problematiky hlukové zátěže a vibrací, znečištění ovzduší, zkušenosti se zpracováním hlukových studií a rozptylových studií Zhotovitel: NA |
|---|---|
| Dokumenty prokazující způsobilost |
Projektant: Referenční zakázky Konzultant: Referenční zakázky Zhotovitel: NA |
| Výstupy díla |
Projektant: Součástí projektové dokumentace je popis způsobu naplnění souladu s požadavky:
Konzultant: Součástí projektové dokumentace je popis způsobu naplnění souladu s požadavky:
Zhotovitel: Provedení díla v souladu s projektovou dokumentací |
| Dokumenty k odevzdání před dokončením díla | N/A |
| Záruka díla |
Projektant: Zhotovitel: Standardní záruka za dílo včetně zajištění souladu realizace projektu s projektovou dokumentací |
Při činnostech se nepoužívají polychlorované bifenyly (PCB).
Požadavky na dodavatele:
| Odborná kvalifikace |
Projektant: Znalost problematiky nakládání s chemickými látkami Konzultant: Znalost problematiky nakládání s chemickými látkami Zhotovitel: NA |
|---|---|
| Dokumenty prokazující způsobilost |
Projektant: Referenční zakázky Konzultant: Referenční zakázky Zhotovitel: NA |
| Výstupy díla |
Projektant: Součástí projektové dokumentace je popis způsobu naplnění souladu s požadavky:
Konzultant: Součástí projektové dokumentace je popis způsobu naplnění souladu s požadavky:
Zhotovitel: Provedení díla v souladu s projektovou dokumentací |
| Dokumenty k odevzdání před dokončením díla | N/A |
| Záruka díla |
Projektant: Zhotovitel: Standardní záruka za dílo včetně zajištění souladu realizace projektu s projektovou dokumentací |
Jsou vyhodnocena a řešena veškerá potenciální rizika zkoumané technologie, produktu nebo jiného řešení, jež by mohla vést k podstatnému zvýšení emisí znečišťujících látek do ovzduší, vody nebo půdy. Nedochází k žádným významným mezisložkovým vlivům.
Požadavky na dodavatele:
| Odborná kvalifikace |
Projektant: Zkušenosti s hodnocením vlivů na životní prostředí (SEA či EIA). Pakliže projekt podléhá posouzení dle zákona č. 100/2001 Sb., o posuzování vlivů na životní prostředí, ve znění pozdějších předpisů, je nutná autorizace ke zpracování dokumentace dle tohoto zákona.
Konzultant: Zkušenosti s hodnocením vlivů na životní prostředí (SEA či EIA). Pakliže projekt podléhá posouzení dle zákona č. 100/2001 Sb., o posuzování vlivů na životní prostředí, ve znění pozdějších předpisů, je nutná autorizace ke zpracování dokumentace dle tohoto zákona. Zhotovitel: NA |
|---|---|
| Dokumenty prokazující způsobilost |
Projektant: Referenční zakázky Konzultant: Referenční zakázky Zhotovitel: |
| Výstupy díla |
Projektant: V rámci projektové dokumentace jsou vyhodnoceny emise znečišťujících látek do ovzduší, vody a půdy a mezisložkové vlivy. V případě, že existuje riziko podstatného zvýšení emisí, respektive významných mezisložkových vlivů, jsou navržena opatření k vyloučení nebo snížení emisí a/ňebo mezisložkových vlivů. V případě, že projekt podléhá posouzení dle zákona č. 100/2001 Sb., o posuzování vlivů na životní prostředí, ve znění pozdějších předpisů, je součástí projektové dokumentace také závěr zjišťovacího řízení nebo závěrečné stanovisko dle tohoto zákona. Konzultant: V rámci projektové dokumentace jsou vyhodnoceny emise znečišťujících látek do ovzduší, vody a půdy a mezisložkové vlivy. V případě, že existuje riziko podstatného zvýšení emisí, respektive významných mezisložkových vlivů, jsou navržena opatření k vyloučení nebo snížení emisí a/ňebo mezisložkových vlivů. V případě, že projekt podléhá posouzení dle zákona č. 100/2001 Sb., o posuzování vlivů na životní prostředí, ve znění pozdějších předpisů, je součástí projektové dokumentace také závěr zjišťovacího řízení nebo závěrečné stanovisko dle tohoto zákona. Zhotovitel: Provedení díla v souladu s projektovou dokumentací |
| Dokumenty k odevzdání před dokončením díla | N/A |
| Záruka díla |
Projektant: Zhotovitel: Standardní záruka za dílo včetně zajištění souladu realizace projektu s projektovou dokumentací. |
Snižování znečištění vod
Vypouštění do vodních recipientů splňuje požadavky stanovené ve směrnici 91/271/EHS nebo dané vnitrostátními předpisy, které stanoví nejvyšší přípustné úrovně znečišťujících látek z vypouštění do vodních recipientů.
U čištění městských odpadních vod jsou zavedena opatření k zabránění škodlivému přelití srážkových vod ze systému pro shromažďování odpadních vod a k jeho zmírnění, která mohou zahrnovat přírodě blízká řešení, oddělený systém pro shromažďování srážkových vod, retenční nádrže a čištění prvního přívalu vody.
V závislosti na původu přijímané vody do systému městské kanalizace a různém zatížení znečišťujícími látkami, jako je dešťová voda, dešťová voda stékající ze střech, dešťová voda stékající ze silnic nebo srážková povrchová voda, čistí systémy udržitelné městské kanalizace tyto vody před vypouštěním nebo vsáknutím do jiných složek životního prostředí.
U kompostování biologického odpadu je má kompostárna zavedený systém, který brání průsaku do podzemních vod.
Požadavky na dodavatele:
| Odborná kvalifikace |
Projektant: Znalost problematiky nakládání s odpadními vodami Konzultant: Znalost problematiky nakládání s odpadními vodami Zhotovitel: NA |
|---|---|
| Dokumenty prokazující způsobilost |
Projektant: Referenční zakázky Konzultant: Referenční zakázky Zhotovitel: |
| Výstupy díla |
Projektant: Součástí projektové dokumentace je popis způsobu naplnění souladu s požadavky zákona č. 254/2001 Sb., o vodách a o změně některých zákonů (vodní zákon), ve znění pozdějších předpisů, v oblasti nakládání s odpadními vodami. V případě kompostování biologického odpadu je součástí projektové dokumentace návrh systému, který brání průsaku do podzemních vod. Konzultant: Součástí projektové dokumentace je popis způsobu naplnění souladu s požadavky zákona č. 254/2001 Sb., o vodách a o změně některých zákonů (vodní zákon), ve znění pozdějších předpisů, v oblasti nakládání s odpadními vodami. V případě kompostování biologického odpadu je součástí projektové dokumentace návrh systému, který brání průsaku do podzemních vod. Zhotovitel: Provedení díla v souladu s projektovou dokumentací. |
| Dokumenty k odevzdání před dokončením díla | N/A |
| Záruka díla |
Projektant: Zhotovitel: Standardní záruka za dílo včetně zajištění souladu realizace projektu s projektovou dokumentací. |
Při realizaci činností se předchází znečišťování vody a půdy a v případě znečištění jsou přijata opatření k jeho odstranění.
Požadavky na dodavatele:
| Odborná kvalifikace |
Projektant: Zkušenosti s hodnocením vlivů na životní prostředí (SEA či EIA). Pakliže projekt podléhá posouzení dle zákona č. 100/2001 Sb., o posuzování vlivů na životní prostředí, ve znění pozdějších předpisů, je nutná autorizace ke zpracování dokumentace dle tohoto zákona. Konzultant: Zkušenosti s hodnocením vlivů na životní prostředí (SEA či EIA). Pakliže projekt podléhá posouzení dle zákona č. 100/2001 Sb., o posuzování vlivů na životní prostředí, ve znění pozdějších předpisů, je nutná autorizace ke zpracování dokumentace dle tohoto zákona. Zhotovitel: NA |
|---|---|
| Dokumenty prokazující způsobilost |
Projektant: Referenční zakázky Konzultant: Referenční zakázky Zhotovitel: |
| Výstupy díla |
Projektant: V rámci projektové dokumentace jsou vyhodnoceny emise znečišťujících látek do vody a půdy. V případě, že existuje riziko podstatného zvýšení emisí, jsou navržena opatření k jejich vyloučení nebo snížení. V případě, že projekt podléhá posouzení dle zákona č. 100/2001 Sb., o posuzování vlivů na životní prostředí, ve znění pozdějších předpisů, je součástí projektové dokumentace také závěr zjišťovacího řízení nebo závěrečné stanovisko dle tohoto zákona. Konzultant: V rámci projektové dokumentace jsou vyhodnoceny emise znečišťujících látek do vody a půdy. V případě, že existuje riziko podstatného zvýšení emisí, jsou navržena opatření k jejich vyloučení nebo snížení. V případě, že projekt podléhá posouzení dle zákona č. 100/2001 Sb., o posuzování vlivů na životní prostředí, ve znění pozdějších předpisů, je součástí projektové dokumentace také závěr zjišťovacího řízení nebo závěrečné stanovisko dle tohoto zákona. Zhotovitel: Provedení díla v souladu s projektovou dokumentací |
| Dokumenty k odevzdání před dokončením díla | N/A |
| Záruka díla |
Projektant: Zhotovitel: Standardní záruka za dílo včetně zajištění souladu realizace projektu s projektovou dokumentací. |
Stavební prvky a materiály použité při stavbě splňují kritéria stanovená v dodatku C.
Ze stavebních prvků a materiálů použitých při stavbě, které mohou přijít do styku s uživateli, se při zkouškách v souladu s podmínkami uvedenými v příloze XVII nařízení (ES) č. 1907/2006 uvolňuje méně než 0,06 mg formaldehydu na m3 materiálu nebo prvku a při zkouškách podle normy CEN/EN 16516 a ISO 16000-3:2011 nebo jiných srovnatelných standardizovaných zkušebních podmínek a metod stanovení méně než 0,001 mg jiných karcinogenních těkavých organických sloučenin kategorie 1A a 1B na m3 materiálu nebo prvku.
V případě doplnění tepelné izolace ke stávajícímu plášti budovy provede příslušný odborník vyškolený ve zjišťování výskytu azbestu stavební průzkum v souladu s vnitrostátním právem. Jakékoli odstraňování tepelné izolace, která obsahuje nebo pravděpodobně může obsahovat azbest, lámání nebo mechanické odvrtávání či odšroubování nebo odstraňování izolačních desek, obkladů a dalších materiálů obsahujících azbest je prováděno náležitě vyškolenými pracovníky, přičemž před provedením prací, během nich a po jejich ukončení je sledován jejich zdravotní stav v souladu s vnitrostátním právem.
Požadavky na dodavatele:
| Odborná kvalifikace |
Projektant: Znalost problematiky nakládání s chemickými látkami Konzultant: Znalost problematiky nakládání s chemickými látkami Zhotovitel: NA |
|---|---|
| Dokumenty prokazující způsobilost |
Projektant: Referenční zakázky Konzultant: Referenční zakázky Zhotovitel: NA |
| Výstupy díla |
Projektant: Součástí projektové dokumentace je popis způsobu naplnění souladu s požadavky zákona č. 350/2011 Sb., o chemických látkách a chemických směsích a o změně některých zákonů, ve znění pozdějších předpisů Konzultant: Součástí projektové dokumentace je popis způsobu naplnění souladu s požadavky zákona č. 350/2011 Sb., o chemických látkách a chemických směsích a o změně některých zákonů, ve znění pozdějších předpisů Zhotovitel: Provedení díla v souladu s projektovou dokumentací |
| Dokumenty k odevzdání před dokončením díla | N/A |
| Záruka díla |
Projektant: Zhotovitel: Standardní záruka za dílo včetně zajištění souladu realizace projektu s projektovou dokumentací |
Ochrana vod je komplexní činností spočívající v ochraně množství a jakosti povrchových i podzemních vod, a to v souladu s požadavky českého práva i práva EU. Základním právním předpisem Evropského parlamentu a Rady ustavujícím rámec pro činnost Společenství v oblasti vodní politiky členských států je směrnice 2000/60/ES z 23. října 2000. Ochranu vod, jejich využívání a práva k nim upravuje zákon č. 254/2001 Sb., o vodách a o změně některých zákonů (vodní zákon). Některá jeho paragrafová ustanovení jsou upřesněna či rozvedena tzv. podzákonnými předpisy (nařízení vlády, vyhlášky). Ministerstvo životního prostředí společně s Ministerstvem zemědělství každoročně předkládá vládě Zprávu o stavu vodního hospodářství v České republice, která popisuje a hodnotí stav jakosti a množství povrchových a podzemních vod i související legislativní, ekonomické, výzkumné a integrační aktivity.
Mezi klíčové právní předpisy v oblasti ochrany vod patří:
Mezinárodní úroveň
Za účelem zajištění koordinovaného přístupu při provádění Rámcové směrnice o vodách na úrovni Evropské unie byla uzavřena vzájemná dohoda členských států, Evropské komise a Norska na společné implementační strategii (Common Implementation Strategy; dále jen „CIS“) pro tuto směrnici, a to již v květnu 2001, tj. jen pět měsíců po vstupu směrnice v platnost. Jedním z důvodů pro ustavení CIS byl i fakt, že řada povodí významných evropských řek pokrývá území hned několika států (např. povodí řeky Dunaje zahrnuje území 14 států) a přes rozdílné administrativní a územní členění, je nezbytný společný a koordinovaný přístup k ochraně vod, což přispívá k efektivnímu a úspěšnému provádění této směrnice. Především z těchto důvodů byla do společného procesu zavádění RSV zapojena kromě členských států EU, kandidátských zemí a zemí EHP i řada nevládních organizací a dalších zúčastněných subjektů.
V rámci organizační struktury CIS byly ustaveny pracovní skupiny, které se zabývají konkrétními dílčími tématy. Řídícím orgánem v rámci CIS jsou „vodní ředitelé“, kteří na svých zasedáních schvalují výstupy (např. směrné dokumenty EK (Guidance documents) apod.) z těchto pracovních skupin. Koordinační roli ve struktuře CIS zajišťuje Strategická koordinační skupina (SCG), která koordinuje činnosti pracovních skupin a je podřízená grémiu „vodních ředitelů“ EU. ČR zastupují, s ohledem na sdílené kompetence ve vodním hospodářství mezi resorty ministerstva životního prostředí a ministerstva zemědělství, dva „vodní ředitelé“, jakožto zástupci obou resortů.
Po zavedení směrnice Evropského parlamentu a Rady 2007/60/ES o vyhodnocování a zvládání povodňových rizik (dále jen „Povodňová směrnice“), byla do činností CIS zahrnuta také koordinace povodňové ochrany na úrovni EU.
V současné době, dle schváleného plánu prací na období 2016–2018, struktura CIS zahrnuje pět tematických skupin věnujících se problematice ekologického stavu – pracovní skupina „ECOSTAT“, chemickým látkám ve vodním prostředím – pracovní skupina „Chemicals“, podzemním vodám – pracovní skupina „Groundwater“, povodňové ochraně – pracovní skupina „Floods“ a oblasti správy dat a reportingu – pracovní skupina „Data and Information Sharing“. Hlavním výstupem činnosti pracovních skupin CIS bylo do současnosti vytvoření více než třiceti směrných dokumentů a řady technických dokumentů. Tyto dokumenty slouží jako podpůrný metodický přístup k provádění směrnice, který je však v řadě oblastí potřeba přizpůsobit specifickým podmínkám členských států EU. V neposlední řadě je vhodné zmínit, že působení v rámci pracovních skupin významně posiluje vzájemnou výměnu zkušeností z jednotlivých národních úrovní, což přispívá k lepší koordinaci provádění Rámcové směrnice o vodách a Povodňové směrnice.
Národní úroveň
Posláním vodního hospodářství je vytvářet podmínky pro udržitelné hospodaření s omezeným vodním bohatstvím ČR tak, aby byly sladěny požadavky na užívání vodních zdrojů s požadavky ochrany vod a zároveň s realizací opatření na snížení škodlivých účinků vod vyvolaných hydrologickými extrémy – povodněmi a suchem.
Ministerstvo zemědělství stanovilo strategické priority pro toto odvětví, které mají za úkol zajistit zejména zásobování pitné vody pro obyvatelstvo, zabezpečení a ochranu vodních zdrojů nebo zmírnění následků povodní a sucha na vodní zdroje.
Dále byla vypracována Koncepce ochrany před následky sucha pro území České republiky na období 2023–2027 nebo Strategie ochrany před negativními dopady povodní a erozními jevy přírodě blízkými opatřeními v České republice.
Základním dokumentem na úrovní národní jsou stejně jako v případě ostatních environmentálních cílů Rámcová vodítka pro implementaci zásady „významně nepoškozovat“ životní prostředí (DNSH) a prověřování infrastruktury z hlediska klimatického dopadu v EU fondech v ČR, ze dne 20. prosince 2022, které jsou metodikou pro implementaci environmentálních požadavků v rámci čerpání EU zdrojů v ČR. Dále jsou to z hlediska přípravy projektů z kohezních fondů EU jejich konkrétní podmínky (a možnosti čerpání z hlediska ochrany biodiverzity).
Pro následující konkrétní podmínky definované v souvislosti s potřebou naplnění principu DNSH je doporučeno mít na dodavatele následující požadavky, které budou uvedeny v zadávací dokumentaci i navazující smlouvě. Konkrétní podmínky jsou vždy vázány na konkrétní typy činností, pro ověření jejich provázanosti využijte databázový nástroj této metodiky.
Dodatek B nařízení 2021/2139 resp. 2023/2486
Jsou zjištěna a řešena rizika zhoršování stavu životního prostředí související se zachováním kvality vody a předcházením vodnímu stresu s cílem dosáhnout dobrého stavu vod a dobrého ekologického potenciálu ve smyslu čl. 2 bodů 22 a 23 nařízení (EU) 2020/852 v souladu se směrnicí 2000/60/ES a s plánem hospodaření s vodou a ochrany vod vypracovaným na základě uvedené směrnice pro potenciálně zasažený vodní útvar nebo útvary, a to po konzultaci s příslušnými zúčastněnými stranami.
Pokud se provádí posuzování vlivů na životní prostředí v souladu se směrnicí 2011/92/EU a zahrnuje posouzení dopadu na vodní útvary v souladu se směrnicí 2000/60/ES, není nutné žádné další posouzení dopadu na vodní útvary za předpokladu, že byla vyřešena zjištěná rizika.
Požadavky na dodavatele:
| Odborná kvalifikace |
Projektant: Praktická zkušenost s požadavky rámcové směrnice o vodách Konzultant: Zpracovatel EIA (pokud je EIA zpracovávána) – autorizovaná osoba Zhotovitel: Praktická zkušenost s vodními stavbami, resp. hospodařením s vodou (podle zaměření projektu) |
|---|---|
| Dokumenty prokazující způsobilost |
Projektant: Referenční zakázky – zajištění souladu s požadavky rámcové směrnice o vodách Konzultant: Potvrzení o autorizaci EIA Zhotovitel: Referenční zakázky – vodní stavby, resp. hospodaření s vodou (podle zaměření projektu) |
| Výstupy díla |
Projektant: Projekt obsahující řešení rizik zhoršování stavu životního prostředí související se zachováním kvality vody a předcházením vodnímu stresu s cílem dosáhnout dobrého stavu vod a dobrého ekologického potenciálu a samostatný plán hospodaření s vodou a ochrany vod pro potenciálně zasažený vodní útvar nebo útvary, a to po konzultaci s příslušnými zúčastněnými stranami. Konzultant: EIA zahrnující posouzení dopadu na vodní útvary s vyřešenými zjištěnými riziky, vypořádání odborného posudku. Zhotovitel: Provedení díla v souladu s projektem a plánem hospodaření s vodou a ochrany vod. |
| Dokumenty k odevzdání před dokončením díla | N/A |
| Záruka díla |
Projektant: Záruka za správnost řešení rizik a plánu hospodaření s vodou a ochrany vod. Zhotovitel: Standardní záruka za dílo vč. souladu s projektem a plánem hospodaření s vodou a ochrany vod. |
Směrnice 2000/60/ES
Činnost je v souladu s ustanoveními směrnice 2000/60/ES, a zejména se všemi požadavky stanovenými v článku 4 směrnice.
| Odborná kvalifikace |
Projektant: Praktická zkušenost s požadavky rámcové směrnice o vodách Zhotovitel: Praktická zkušenost s vodními stavbami, resp. hospodaření s vodou (podle zaměření projektu) |
|---|---|
| Dokumenty prokazující způsobilost |
Projektant: Referenční zakázky – zajištění souladu s požadavky rámcové směrnice o vodách Zhotovitel: Referenční zakázky – vodní stavby, resp. hospodařením s vodou (podle zaměření projektu) |
| Výstupy díla |
Projektant: Projekt v souladu s požadavky rámcové směrnice o vodách. Zhotovitel: Provedení díla v souladu s projektem. |
| Dokumenty k odevzdání před dokončením díla | N/A |
| Záruka díla |
Projektant: Záruka za soulad s požadavky rámcové směrnice o vodách. Zhotovitel: Standardní záruka za dílo. |
Posouzení dopadů projektu na vody
V souladu s článkem 4 směrnice 2000/60/ES, a zejména s odstavcem 7 uvedeného článku, má být provedeno posouzení dopadů projektu s cílem posoudit všechny jeho potenciální dopady na stav vodních útvarů v rámci téhož povodí a na chráněná stanoviště a druhy přímo závislé na vodě, zejména s ohledem na migrační koridory, volně tekoucí řeky nebo ekosystémy blízké nenarušeným podmínkám.
Posouzení vychází z aktuálních, komplexních a přesných údajů, včetně údajů z monitorování prvků biologické kvality, které jsou zvláště citlivé na hydromorfologické změny, a očekávaného stavu vodního útvaru v důsledku nových činností ve srovnání se stavem současným. Posuzují se zejména kumulované dopady nového projektu s další existující nebo plánovanou infrastrukturou v rámci povodí.
Na základě tohoto posouzení dopadů je zjištěno, že projekt je svou konstrukcí a umístěním a z hlediska zmírňujících opatření koncipován tak, aby splňoval jeden z těchto požadavků:
| Odborná kvalifikace |
Projektant: Praktická zkušenost s požadavky rámcové směrnice o vodách Konzultant: Zpracovatel posouzení dopadů projektu Zhotovitel: Praktická zkušenost s vodními stavbami, resp. hospodařením s vodou (podle zaměření projektu) |
|---|---|
| Dokumenty prokazující způsobilost |
Projektant: Referenční zakázky – zajištění souladu s požadavky rámcové směrnice o vodách Konzultant: Referenční zakázky – posouzení dopadů projektu Zhotovitel: Referenční zakázky – vodní stavby, resp. hospodaření s vodou (podle zaměření projektu) |
| Výstupy díla |
Projektant: Projekt v souladu s požadavky rámcové směrnice o vodách. Konzultant: Posouzení dopadů projektu s cílem posoudit všechny jeho potenciální dopady na stav vodních útvarů v rámci téhož povodí a na chráněná stanoviště a druhy přímo závislé na vodě, zejména s ohledem na migrační koridory, volně tekoucí řeky nebo ekosystémy blízké nenarušeným podmínkám. Zhotovitel: Provedení díla v souladu s projektem. |
| Dokumenty k odevzdání před dokončením díla | N/A |
| Záruka díla |
Projektant: Záruka za soulad s požadavky rámcové směrnice o vodách. Konzultant: Záruka za správnost posouzení dopadů projektu Zhotovitel: Standardní záruka za dílo. |
Dobrý stav/potenciál vodních útvarů
Projekt trvale neohrožuje dosažení dobrého stavu/potenciálu žádného z vodních útvarů ve stejné oblasti povodí.
| Odborná kvalifikace |
Projektant: Praktická zkušenost s požadavky rámcové směrnice o vodách Konzultant: Zpracovatel posouzení dopadů projektu Zhotovitel: Praktická zkušenost s vodními stavbami, resp. hospodařením s vodou (podle zaměření projektu) |
|---|---|
| Dokumenty prokazující způsobilost |
Projektant: Referenční zakázky – zajištění souladu s požadavky rámcové směrnice o vodách Konzultant: Referenční zakázky – posouzení dopadů projektu Zhotovitel: Referenční zakázky – vodní stavby, resp. hospodaření s vodou (podle zaměření projektu) |
| Výstupy díla |
Projektant: Projekt v souladu s požadavky rámcové směrnice o vodách. Konzultant: Posouzení dopadů projektu s cílem posoudit všechny jeho potenciální dopady na stav vodních útvarů v rámci téhož povodí a na chráněná stanoviště a druhy přímo závislé na vodě, zejména s ohledem na migrační koridory, volně tekoucí řeky nebo ekosystémy blízké nenarušeným podmínkám. Zhotovitel: Provedení díla v souladu s projektem. |
| Dokumenty k odevzdání před dokončením díla | N/A |
| Záruka díla |
Projektant: Záruka za soulad s požadavky rámcové směrnice o vodách. Konzultant: Záruka za správnost posouzení dopadů projektu Zhotovitel: Standardní záruka za dílo. |
Potenciální rizika zkoumané technologie
Jsou vyhodnocena a řešena veškerá potenciální rizika zkoumané technologie, produktu nebo jiného řešení ohrožující dobrý stav nebo dobrý ekologický potenciál vodních útvarů, včetně povrchových a podzemních vod.
| Odborná kvalifikace |
Projektant: Praktická zkušenost s požadavky rámcové směrnice o vodách Konzultant: Zpracovatel vyhodnocení potenciálních rizik Zhotovitel: Praktická zkušenost s vodními stavbami, resp. hospodařením s vodou (podle zaměření projektu) |
|---|---|
| Dokumenty prokazující způsobilost |
Projektant: Referenční zakázky – zajištění souladu s požadavky rámcové směrnice o vodách Konzultant: Potvrzení o autorizaci EIA Zhotovitel: Referenční zakázky – vodní stavby, resp. hospodaření s vodou (podle zaměření projektu) |
| Výstupy díla |
Projektant: Projekt obsahující řešení rizik zhoršování stavu životního prostředí související se zachováním kvality vody a předcházením vodnímu stresu s cílem dosáhnout dobrého stavu vod a dobrého ekologického potenciálu a samostatný plán hospodaření s vodou a ochrany vod pro potenciálně zasažený vodní útvar nebo útvary, a to po konzultaci s příslušnými zúčastněnými stranami. Konzultant: EIA zahrnující posouzení dopadu na vodní útvary s vyřešenými zjištěnými riziky, vypořádání odborného posudku. Zhotovitel: Provedení díla v souladu s projektem a plánem hospodaření s vodou a ochrany vod. |
| Dokumenty k odevzdání před dokončením díla | N/A |
| Záruka díla |
Projektant: Záruka za správnost řešení rizik a plánu hospodaření s vodou a ochrany vod. Zhotovitel: Standardní záruka za dílo vč. souladu s projektem a plánem hospodaření s vodou a ochrany vod. |
Akumulace tepla ve vodonosné vrstvě
Pokud jde o akumulaci tepla ve vodonosné vrstvě, činnost splňuje kritéria stanovená v dodatku B nařízení 2021/2139.
| Odborná kvalifikace |
Projektant: Praktická zkušenost s požadavky rámcové směrnice o vodách Zhotovitel: Praktická zkušenost s vodními stavbami, resp. hospodařením s vodou (podle zaměření projektu) |
|---|---|
| Dokumenty prokazující způsobilost |
Projektant: Referenční zakázky – zajištění souladu s požadavky rámcové směrnice o vodách Zhotovitel: Referenční zakázky – vodní stavby, resp. hospodaření s vodou (podle zaměření projektu) |
| Výstupy díla |
Projektant: Projekt obsahující řešení rizik zhoršování stavu životního prostředí související se zachováním kvality vody a předcházením vodnímu stresu s cílem dosáhnout dobrého stavu vod a dobrého ekologického potenciálu a samostatný plán hospodaření s vodou a ochrany vod pro potenciálně zasažený vodní útvar nebo útvary, a to po konzultaci s příslušnými zúčastněnými stranami. Zhotovitel: Provedení díla v souladu s projektem a plánem hospodaření s vodou a ochrany vod. |
| Dokumenty k odevzdání před dokončením díla | N/A |
| Záruka díla |
Projektant: Záruka za správnost řešení rizik a plánu hospodaření s vodou a ochrany vod. Zhotovitel: Standardní záruka za dílo vč. souladu s projektem a plánem hospodaření s vodou a ochrany vod. |
Maximální průtok zařízení
Jsou-li instalována tato zařízení k využívání vody, kromě instalace v jednotkách bytových budov, je pro ně uvedená spotřeba vody doložena technickými listy výrobku, stavební certifikací nebo stávajícím štítkem výrobku v Unii v souladu s technickými specifikacemi stanovenými v dodatku E přílohy I nařízení v přenesené pravomoci (EU) 2021/2139:
| Odborná kvalifikace | Projektant: Praktická zkušenost s návrhy maximálního průtoku zařízení |
|---|---|
| Dokumenty prokazující způsobilost | Projektant: Referenční zakázky – návrhy maximálního průtoku zařízení |
| Výstupy díla |
Projektant: Projekt obsahující řešení maximálního průtoku výše uvedených zařízení. Zhotovitel: Provedení díla v souladu s projektem. Dodavatel zařízení: Protokol, technické parametry nebo obdobný dokument potvrzující zajištění maximálního průtoku zařízení |
| Dokumenty k odevzdání před dokončením díla | N/A |
| Záruka díla | Dodavatel zařízení: Záruka za dlouhodobou funkčnost zařízení v souladu s deklarovaným průtokem. |
Spotřeba vody
Provozovatelé posuzují vodní stopu chemických výrobních procesů v souladu s normou ISO 14046:2014 a zajišťují, aby nepřispívaly k nedostatku vody. Na základě tohoto posouzení provozovatelé předloží prohlášení, že nepřispívají k nedostatku vody, které je ověřeno nezávislou třetí stranou.
| Odborná kvalifikace |
Projektant: Praktická zkušenost s chemickými výrobními procesy v souladu s normou ISO 14046:2014 Konzultant: Praktická zkušenost s ověřováním prohlášení o nepřispívání k nedostatku vody Zhotovitel: Praktická zkušenost s chemickými výrobními procesy |
| Dokumenty prokazující způsobilost |
Projektant: Referenční zakázky – soulad s normou ISO 14046:2014 Konzultant: Referenční zakázky – ověřování prohlášení o nepřispívání k nedostatku vody Zhotovitel: Referenční zakázky – zkušenost s chemickými výrobními procesy |
| Výstupy díla |
Projektant: Projekt v souladu s normou ISO 14046:2014 zajišťující, aby nepřispíval k nedostatku vody. Konzultant: Ověření prohlášení o nepřispívání k nedostatku vody Zhotovitel: Provedení díla v souladu s projektem. |
| Dokumenty k odevzdání před dokončením díla | N/A |
| Záruka díla | Projektant: Záruka za správnost řešení. |
Čištění odpadních vod
Provádění procesů čištění odpadních vod výrobním závodem nebo jeho jménem nevede ke zhoršení stavu vodních útvarů.
Pokud se na činnosti vztahují požadavky směrnic 91/271/EHS, 2008/105/ES, 2006/118/ES, 2010/75/EU, 2000/60/ES, (EU) 2020/2184, 76/160/EHS a 2011/92/EU, činnosti těmto požadavkům vyhovují.
V rámci činnosti se uplatňují osvědčené postupy uvedené v dokumentu Společného výzkumného střediska Nejlepší postupy environmentálního řízení pro sektor veřejné správy.
Pokud je čištění odpadních vod prováděno čistírnou městských odpadních vod jménem výrobního závodu, je zajištěno, že:
Pro zařízení, u nichž byly do environmentálního povolení zahrnuty dodatečné limity znečišťujících látek nebo přísnější podmínky ve srovnání s požadavky výše uvedených právních předpisů, platí tyto přísnější podmínky.
Čištění vod na úroveň vhodnou pro opětovné využití
Pokud je odpadní voda čištěna na úroveň vhodnou pro opětovné využití k zavlažování v zemědělství, byla definována a provedena požadovaná opatření k řízení rizik, aby se zabránilo nepříznivým dopadům na životní prostředí.
Ochrana půdy a podzemní vody
Jsou zavedena vhodná opatření k zabránění emisím do půdy a je prováděn pravidelný dohled s cílem zamezit únikům látek, rozlití kapalin, mimořádným událostem nebo haváriím, k nimž by mohlo dojít během používání zařízení a skladování.
Nápravná opatření u skládek
Nápravná opatření chrání vodní zdroje a uplatňují nejlepší odvětvové postupy a technologie s cílem:
Výstavba nových vodních elektráren
Pokud jde o výstavbu nových vodních elektráren, splňuje činnost tato kritéria:
V souladu s článkem 4 směrnice 2000/60/ES, a zejména s odstavcem 7 uvedeného článku, je před výstavbou provedeno posouzení dopadů projektu s cílem posoudit všechny jeho potenciální dopady na stav vodních útvarů v rámci téhož povodí a na chráněná stanoviště a druhy přímo závislé na vodě, zejména s ohledem na migrační koridory, volně tekoucí řeky nebo ekosystémy blízké nenarušeným podmínkám. Posouzení vychází z aktuálních, komplexních a přesných údajů, včetně údajů z monitorování prvků biologické kvality, které jsou zvláště citlivé na hydromorfologické změny, a očekávaného stavu vodního útvaru v důsledku nových činností ve srovnání se stavem současným. Posuzují se zejména kumulované dopady tohoto nového projektu s další existující nebo plánovanou infrastrukturou v rámci povodí.
Na základě tohoto posouzení dopadů je zjištěno, že elektrárna je svou konstrukcí a umístěním a z hlediska zmírňujících opatření koncipována tak, aby splňovala jeden z těchto požadavků:
V příslušných případech a v závislosti na ekosystémech přirozeně se vyskytujících v dotčených vodních útvarech zmírňující opatření zahrnují:
Účinnost těchto opatření je sledována podle oprávnění nebo povolení, které stanoví podmínky zaměřené na dosažení dobrého stavu nebo potenciálu dotčeného vodního útvaru.
Elektrárna trvale neohrožuje dosažení dobrého stavu / potenciálu žádného z vodních útvarů ve stejné oblasti povodí. Vedle zmírňujících opatření uvedených výše se v příslušných případech provádějí kompenzační opatření, která zajišťují, aby projekt nezvyšoval fragmentaci vodních útvarů ve stejné oblasti povodí. Toho se dosáhne obnovením kontinuity ve stejné oblasti povodí v rozsahu, který kompenzuje narušení kontinuity, jež může plánovaná vodní elektrárna způsobit. Kompenzace začne před realizací daného projektu.
Provoz stávajících vodních elektráren
Pokud jde o provoz stávajících vodních elektráren, včetně renovace za účelem zvýšení potenciálu výroby obnovitelné energie nebo skladování energie, splňuje činnost tato kritéria:
V souladu s ustanoveními směrnice 2000/60/ES, a zejména s články 4 a 11 uvedené směrnice, jsou zavedena všechna technicky proveditelná a ekologicky relevantní zmírňující opatření ke snížení negativních dopadů na vodní útvary, jakož i na chráněná stanoviště a druhy přímo závislé na vodě.
V příslušných případech a v závislosti na ekosystémech přirozeně se vyskytujících v dotčených vodních útvarech opatření zahrnují:
Účinnost těchto opatření je sledována podle oprávnění nebo povolení, které stanoví podmínky zaměřené na dosažení dobrého stavu nebo potenciálu dotčeného vodního útvaru.
Přečerpávací vodní elektrárny
Pokud jde o přečerpávací vodní elektrárny, které nejsou napojené na říční útvary, činnost splňuje kritéria stanovená v dodatku B nařízení 2021/2139.
Pokud jde o přečerpávací vodní elektrárny, které jsou napojené na říční útvary, činnost splňuje kritéria zásady „významně nepoškozovat“ týkající se udržitelného využívání a ochrany vodních zdrojů uvedená v oddíle 4.5 (Výroba elektřiny z vodní energie).
Odmrazování
Pokud jde o činnosti odmrazování, jsou zavedena opatření k zajištění nezbytných kontrol vypouštění na úrovni letiště, aby se snížil environmentální dopad na vodní toky, mimo jiné používáním ekologicky udržitelnějších chemických látek, regenerací glykolu a úpravou povrchových vod.
Nejlepší dostupné techniky
Pro ochranu vodních zdrojů se používají příslušné techniky, stanovené v závěrech o nejlepších dostupných technikách (BAT) pro zpracování odpadu.
Plán zmírňování změny klimatu a ochrany životního prostředí
Provozovatel této činnosti vypracoval a zavedl plán zmírňování změny klimatu a ochrany životního prostředí, ve kterém:
2. Plán zmírňování změny klimatu a ochrany životního prostředí:
Zmírňující opatření na vodní útvary
Jsou provedena všechna technicky proveditelná a ekologicky relevantní zmírňující opatření ke snížení negativních dopadů na vodní útvary, jakož i na chráněná stanoviště a druhy přímo závislé na vodě. V příslušných případech a v závislosti na ekosystémech přirozeně se vyskytujících v dotčených vodních útvarech zmírňující opatření zahrnují:
Účinnost těchto opatření je sledována podle oprávnění nebo povolení, které stanoví podmínky zaměřené na dosažení dobrého stavu nebo potenciálu dotčeného vodního útvaru.
Kompenzační opatření
Vedle zmírňujících opatření se v příslušných případech provádějí kompenzační opatření, která zajišťují, aby projekt nevedl k celkovému zhoršení stavu vodních útvarů ve stejné oblasti povodí. Uvedeného výsledku se dosáhne obnovením (podélné nebo boční) kontinuity ve stejné oblasti povodí v rozsahu, který kompenzuje narušení kontinuity, jež může plánovaný projekt plavební infrastruktury způsobit. Kompenzace začne před realizací daného projektu.
Ochrana biodiverzity je na legislativní úrovni v ČR poměrně silná. Základním právním předpisem je zákon o ochraně přírody a krajiny č. 114/1992 Sb. v aktuálním znění (ZOPK). Jeho prostřednictvím jsou také transponovány předpisy EU, především Směrnice o stanovištích a Směrnice o ptácích. A nově také EU legislativa o invazních druzích, které jsou ale také dále řešeny zák. č. 326/2004 Sb., o rostlinolékařské péči v platném znění a navazující Vyhláškou č. 215/2008 Sb., o opatřeních proti zavlékání a rozšiřování škodlivých organismů rostlin a rostlinných produktů. Výše uvedené předpisy řeší jak volnou krajinu, tak zastavěná území.
Bez ohledu na komplexnost ochrany biodiverzity je přehlednost zákonných nástrojů a povinností poměrně vysoká, a to především díky dlouhodobé existenci „centrálního“ ZOPK, jehož prostřednictvím se dané nástroje harmonizují. Další zvýšení efektivity a transparentnosti rozhodovacích procesů z pohledu biodiverzity je Jednotné environmentální stanovisko (JES), které zavádí zákon č. 148/2023 Sb., je nástrojem procesní integrace státní správy v oblasti ochrany životního prostředí.
Mezinárodní úroveň
Česko je od roku 192 smluvní stranou Úmluvy o biologické rozmanitosti (CBD), která je zastřešujícím nástrojem pro ochranu biodiversity jako celosvětově, tak z hlediska koordinace států v jednotlivých regionech včetně Evropy a EU. Základním nástrojem, který na jejím základě Česko koordinovaně tvoří, je Strategie ochrany biologické rozmanitosti ČR (SOBR) pro období 2016-2025.
Na úrovni EU je pro Česko závazná Strategie EU v oblasti biologické rozmanitosti do roku 2030.
Oba dokumenty jsou harmonizovány a jejich hlavní cíle jsou:
Uvedené je jen výpisem z významně delšího seznamu. Pro EU je ještě v přípravě tzv. EU Nature Restoration Law, jehož cílem je obnova dobrého stavu přírodních ekosystémů v delší časové perspektivě (do roku 2050). Obecně jsou tyto cíle ambiciózní a budou jistě ovlivňovat možnosti využívání území, jsou ale také nezbytným předpokladem k udržení produkční schopnosti krajiny a přírodních zdrojů. EU Nature Restoration Law se v případě schválení stane přímou součástí národní legislativy (je ve formě nařízení EU). V takovém případě se očekává přímý vliv nejen na sektor ochrany životního prostředí, ale i zemědělství, lesnictví, a vodního hospodářství.
Národní úroveň
Státní program ochrany přírody a krajiny ČR (SPOPK) pro období 2020-2025 je jediným strategickým dokumentem pro oblast biologické rozmanitosti a ochrany přírody obecně. Je zároveň akčním plánem pro SOBR.
Výše uvedené strategické dokumenty budou v brzké době aktualizovány, a to z důvodů schválení Kchun-mingsko-montrealského globálního rámce pro biologickou rozmanitost v prosinci 2022. Jeho cíle by se měly zohlednit ve všech strategických dokumentech na regionálních a národních úrovních.
Metodický rámec
Základním dokumentem na úrovní národní jsou stejně jako v případě mitigace a adaptace na klimatickou změnu (především adaptace). Rámcová vodítka pro implementaci zásady „významně nepoškozovat“ životní prostředí (DNSH) a prověřování infrastruktury z hlediska klimatického dopadu v EU fondech v ČR, ze dne 20. prosince 2022, které jsou metodikou pro implementaci environmentálních požadavků v rámci čerpání EU zdrojů v ČR. Dále jsou to z hlediska přípravy projektů z kohezních fondů EU jejich konkrétní podmínky (a možnosti čerpání z hlediska ochrany biodiverzity), které jsou přehledně popsány Agenturou ochrany přírody a krajiny ČR na jejich stránkách.
Z hlediska strategických cílů a jejich aktualizace je důležité sledovat Ministerstvo životního prostředí (www.mzp.cz), a to především s ohledem na předpokládanou aktualizaci SOBR a SPOPK ještě před datem jejich současné periody platnosti.
V případě aktivit, podléhajících posuzování vlivů na životní prostředí (EIA, SEA), je prověřování součástí těchto procesů. Z hlediska soustavy Natura 2000 je toto pak součástí hodnocení vlivů na soustavu Natura 2000, prováděných autorizovanými osobami. Oba tyto procesy ale nepostihnou podstatnou část dalších aktivit, které do nich procesně nespadají.
Vodítka pro přípravu projektů
Vodítka jsou uvedena v následující tabulce. Obecně je pro všechny aktivity, kde se posuje DNSH, platná příloha D. Tj. proces prověřování se v současné době soustředí především na soustavu Natura 2000, lokality světového přírodního dědictví (UNESCO), Key Biodiversity Areas, a druhy a přírodní stanoviště evropského významu1. Do budoucna se dá předpokládat, že bude proces prověřování rozšířen na další fenomény v souvislosti s přijetím EU Nature Restoration Law.
Přehledná tabulka usměrnění
Ty aktivity, které se obecně řídí Přílohou D, popřípadě pro ně nejsou určeny žádné konkrétní podmínky, nejsou v tabulce uvedeny. Stejně tak nejsou uvedeny aktivity, které nejsou či nebudou relevantní pro municipality v ČR z hlediska jejich vlastního rozhodování (stavba jaderných elektráren, témata související s mořskými oblastmi, apod.).
| Okruh | Aktivita | Podmínky Taxonomie EU |
|---|---|---|
| Stavebnictví a nemovitosti | Výstavba nových budov |
Nová výstavba není postavena na jednom z následujících pozemků:
|
| Ochrana životního prostředí a revitalizace | Revitalizace rmokřadů |
V chráněných územích nebo v místech výskytu zvláště chráněných druhů jsou aktivity v souladu s právními předpisy na jejich ochranu (vyhlašovací předpisy, plány péče či jiná plánovací dokumentace, podmínky ochrany druhů). Nedochází k přeměně stanovišť s vysokou ochranářskou hodnotou, ani k jejich přeměně. Aktivita dostatečně popisuje, jak je plánováno zachování nebo zlepšení stavu biodiverzity včetně vyloučení používání nebo vypouštění invazních druhů. |
| Lesnictví | Zalesňování |
V chráněných územích nebo v místech výskytu zvláště chráněných druhů jsou aktivity v souladu s právními předpisy na jejich ochranu (vyhlašovací předpisy, plány péče či jiná plánovací dokumentace, podmínky ochrany druhů). Plánovací dokumentace (plán zalesňování, lesní hospodářský plán, nebo rovnocenný systém) obsahují ustanovení o zachování a případném zvýšení biologické rozmanitosti v souladu s vnitrostátními a místními předpisy, včetně následujících:
|
| Lesnictví | Ochrana lesa, Hospodářská činnost, Revitalizace a obnova lesů, včetně zalesňování a přirozené obnovy lesů po extrémní události |
Aktivity zahrnují ustanovení o zachování a případném zvýšení biologické rozmanitosti v souladu s vnitrostátními a místními předpisy, včetně následujících:
|
| Odborné, vědecké a technické činnosti | Výzkum, vývoj a inovace pro tržní využití trhu, Výzkum, vývoj a inovace pro přímé zachycování CO2 vzduchem | Jsou vyhodnocena a řešena veškerá potenciální rizika pro dobrý stav nebo odolnost ekosystémů nebo pro stav ochrany stanovišť a druhů, včetně těch, které jsou v zájmu Unie, vyplývající ze zkoumané technologie, produktu nebo jiného řešení. |
| Doprava | Infrastruktura umožňující (nízkouhlíkovou) silniční a veřejnou dopravu |
Údržba vegetace podél silniční dopravní infrastruktury případně zajistí, aby se invazní druhy nešířily. Byla provedena zmírňující opatření, aby se zabránilo střetům s volně žijícími živočichy. |
Pro následující konkrétní podmínky definované v souvislosti s potřebou naplnění principu DNSH je doporučeno mít na dodavatele následující požadavky, které budou uvedeny v zadávací dokumentaci i navazující smlouvě. Konkrétní podmínky jsou vždy vázány na konkrétní typy činností, pro ověření jejich provázanosti využijte databázový nástroj této metodiky.
Dodatek B nařízení 2021/2139 resp. 2023/2486
Jsou zjištěna a řešena rizika zhoršování stavu životního prostředí související se zachováním stavu biodiverzity, respektive její ochranou a revitalizací přírodních prvků.
Naplnění principu DNSH je z hlediska zákonných procesů možné několika způsoby:
Požadavky na dodavatele jsou uvedeny v následující tabulce. Obecně je pro všechny aktivity, kde se posuje DNSH, platná příloha D. Tj. proces prověřování se v současné době soustředí především na soustavu Natura 2000, lokality světového přírodního dědictví (UNESCO)2, Key Biodiversity Areas, a druhy a přírodní stanoviště evropského významu[19]. Do budoucna se dá předpokládat, že bude proces prověřování rozšířen na další fenomény v souvislosti s přijetím EU Nature Restoration Law (Nařízení EU na obnovu přírody).
Požadavky nad rámec přílohy D nejsou v podstatě relevantní buď pro ČR, nebo pro obce a města z hlediska jimi zadávaných aktivit.
Požadavky na dodavatele:
| Odborná kvalifikace |
Projektant: Praktická zkušenost s požadavky na ochranu přírody a krajiny (hodnocení vlivů na soustavu Natura 2000 dle § 45i ZOPK, a hodnocení vlivů na přírodu a krajinu dle §67 ZOPK). Někteří projektanti (firmy) mají tuto expertízu zajištěnou jako své kapacity, další ji zajišťují subdodavatelsky (viz níže). Obě možnosti jsou v pořádku, důležité je zajištění konzultace s těmito experty. Konzultanti:
|
|---|---|
| Dokumenty prokazující způsobilost |
Konzultant: Potvrzení o autorizaci EIA Hodnotitel vlivů na Naturu 2000 v případě že se zpracovává: autorizace, udělená Ministerstvem životního prostředí (§ 45i ZOPK) Hodnotitel vlivů na přírodu a krajinu v případě, že se takové hodnocení zpracovává: autorizace, udělená Ministerstvem životního prostředí (§ 67 ZOPK) |
| Výstupy díla |
Konzultant: EIA zahrnující posouzení dopadu na biodiverzitu a chráněná území včetně Natury 2000. Pokud se vyžaduje samostatné hodnocení vlivů na soustavu Natura 2000: hodnocení, zpracované příslušnou autorizovanou osobou (§45i ZOPK). Pokud se vyžaduje samostatné hodnocení vlivů na přírodu a krajinu: hodnocení, zpracované příslušnou autorizovanou osobou (§67 ZOPK). Zhotovitel: Provedení díla v souladu s projektem a podmínkami hodnocení či požadavků orgánů ochrany přírody. |
| Dokumenty k odevzdání před dokončením díla |
V případě hodnocení EIA jeho výsledky včetně vlivu na biodiverzitu. V případně povinnosti provést hodnocení vlivů na Naturu 2000 je jeho výsledkem hodnocení, provedené autorizovanou osobou dle §45i ZOPK. V případně povinnosti provést hodnocení vlivů na přírodu a krajinu je jeho výsledkem hodnocení, provedené autorizovanou osobou dle §67 ZOPK. |
| Záruka díla | Projektant musí zohlednit výsledky hodnocení a doporučení (kompenzační opatření) v případě, že jsou tyto definovány autorizovanými osobami. V případě biodiverzity v podstatě nelze uplatňovat záruku na dílo. Důležitá je kvalita díla v době provedení. Vzhledem k často rychle se měnícím přírodním podmínkám není možné používat starší hodnocení (obecně starší než 2 roky) jako relevantní bez nutnosti aktualizace. |
[1] Vyhlašované či vyjmenované ve Směrnici o stanovištích a směrnici o ptácích, transponovaných do české legislativy prostřednictvím ZOPK.
[2] U nás nejsou, pouze jedna smíšená - Krušnohoří: www.unesco-czech.cz/unesco-pamatky
[3] vyjmenované ve Směrnici o stanovištích a směrnici o ptácích, transponovaných do české legislativy prostřednictvím zák. č. 114/1992 Sb. o ochraně přírody a krajiny.
CP podléhá budování nové infrastruktury ale i její rozšiřování, modernizace a úpravy. Smyslem je, aby veřejná podpora nesměřovala ani do stávající infrastruktury bez toho, že bude přizpůsobená klimatu a nebude ohrožovat plnění cílů v oblasti snižování emisí skleníkových plynů.
CP posouzení odolnosti předpokládá na úrovni projektu navíc (kromě splnění konkrétních podmínek DNSH) i individuální posouzení z pohledu zmírňování změny klimatu (mitigace) a přizpůsobování se změně klimatu (adaptace), kromě případů, kdy je možné CP vyhodnotit na úrovni SC / výzvy a ŘO prověřování infrastruktury z hlediska klimatického dopadu na úrovni výzvy provede. V případě, kdy mitigační a / nebo adaptační CP je vyhodnoceno na úrovni SC / výzvy, je nutné žadatelem provést zbývající část CP (tzn. zejm. fáze 2).
P posouzení odolnosti proveden vždy jak pro zmírňování změny klimatu (mitigace), tak přizpůsobování se změně klimatu (adaptace) na základě splnění podmínky definice infrastruktury s životností alespoň 5 let, nicméně v dalším postupu jsou této části na sebe nezávislá. Zdrojem informací je dokument Rámcová vodítka kapitola 4.2, obsahuje orientační seznam infrastruktury, která podléhá posouzení CP, infrastruktury, která nepodléhá posouzení CP a postupy hodnocení. Metodické usměrnění pro hodnocení je Technický pokyn: Technical guidance on the climate proofing of infrastructure in the period 2021-2027.
Climate proofing CPM pro zmírňování změny klimatu (mitigace) má dvě fáze:
Climate proofing CPA pro přizpůsobování se změně klimatu (adaptaci) má dvě fáze:
Postupy jsou uvedené v kapitole 3.1.1
Schéma aplikace DNSH a CPM – zmírňování změny klimatu (mitigace) dle Rámcových vodítek.

Schéma aplikace DNSH a CPA – přizpůsobování se změně klimatu (adaptace) dle Rámcových vodítek
